Report Overview
Visitedpublic
2026-02-14 21:22:05
Tags
Submit Tags
URL
carpetcleaningboca.com/
Finishing URL
www.carpetcleaningboca.com/
IP / ASN

170.39.77.82
Title
Award Winning Carpet Cleaning Service - Carpet Cleaning Boca Raton FL
Detections
urlquery
0
Network Intrusion Detection
0
Threat Detection Systems
2
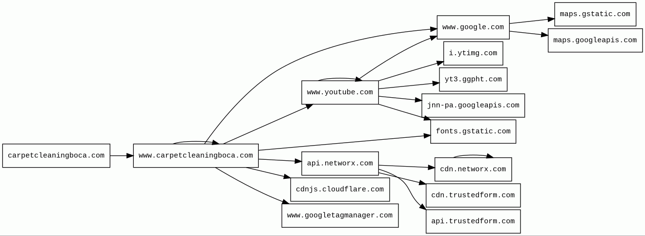
Host Summary
| Host | Rank | Registered | First Seen | Last Seen | Sent | Received | IP | Fingerprints |
|---|---|---|---|---|---|---|---|---|
www.google.com | 22 | 1997-09-15 | 2015-05-10 | 2026-02-08 | 2.0 kB | 67 kB | ![]() 142.251.142.228 | |
api.networx.com | 4941037 | 1997-03-16 | 2012-11-08 | 2026-01-09 | 1.2 kB | 11 kB | ![]() 44.214.74.49 | |
maps.googleapis.com 2 alert(s) on this Host | 3442 | 2005-01-25 | 2012-05-22 | 2026-02-08 | 9.1 kB | 1.8 MB | ![]() 142.250.178.106 | |
cdn.trustedform.com | 163006 | 2009-02-13 | 2020-08-26 | 2026-02-12 | 966 B | 156 kB | ![]() 52.84.50.60 | |
i.ytimg.com | 436 | 2007-12-11 | 2012-10-03 | 2026-02-09 | 455 B | 31 kB | ![]() 142.250.74.22 | |
www.carpetcleaningboca.com | unknown | 2019-02-23 | 2020-02-18 | 2020-08-01 | 16 kB | 2.6 MB | ![]() 170.39.77.82 | ![]() ![]() ![]() ![]() ![]() |
api.trustedform.com | 151305 | 2009-02-13 | 2012-10-29 | 2026-02-11 | 3.1 kB | 38 kB | ![]() 44.205.63.226 | ![]() ![]() |
yt3.ggpht.com | 1275 | 2008-01-16 | 2014-01-15 | 2026-02-09 | 521 B | 3.0 kB | ![]() 172.217.19.225 | |
fonts.gstatic.com | unknown | 2008-02-11 | 2014-04-02 | 2026-02-08 | 9.6 kB | 423 kB | ![]() 216.58.207.227 | |
www.youtube.com 1 alert(s) on this Host | 286 | 2005-02-15 | 2013-04-13 | 2026-02-08 | 5.6 kB | 3.5 MB | ![]() 172.217.20.174 | |
carpetcleaningboca.com | unknown | 2019-02-23 | 2026-02-14 | 2026-02-14 | 491 B | 293 kB | ![]() 170.39.77.82 | |
maps.gstatic.com | unknown | 2008-02-11 | 2012-05-22 | 2026-02-09 | 890 B | 587 kB | ![]() 142.250.178.35 | |
cdn.networx.com | 3186527 | 1997-03-16 | 2016-04-20 | 2026-01-09 | 6.3 kB | 226 kB | ![]() 54.240.174.62 | |
jnn-pa.googleapis.com | 1579 | 2005-01-25 | 2021-11-16 | 2026-02-09 | 1.2 kB | 1.2 kB | ![]() 142.251.142.234 | |
cdnjs.cloudflare.com | 1222 | 2009-02-17 | 2012-05-23 | 2026-02-08 | 2.0 kB | 110 kB | ![]() 104.17.24.14 | |
www.googletagmanager.com | 283 | 2011-11-11 | 2012-10-04 | 2026-02-08 | 1.4 kB | 1.2 MB | ![]() 172.217.19.232 |
Google Maps (Maps)
Google Maps is a web mapping service. It offers satellite imagery, aerial photography, street maps, 360° interactive panoramic views of streets, real-time traffic conditions, and route planning for traveling by foot, car, bicycle and air, or public transportation.Apache HTTP Server (Web servers)
Apache is a free and open-source cross-platform web server software.PHP (Programming languages)
PHP is a general-purpose scripting language used for web development.jQuery (JavaScript libraries)
jQuery is a JavaScript library which is a free, open-source software designed to simplify HTML DOM tree traversal and manipulation, as well as event handling, CSS animation, and Ajax.Amazon S3 (CDN)
Amazon S3 or Amazon Simple Storage Service is a service offered by Amazon Web Services (AWS) that provides object storage through a web service interface.Amazon Web Services (PaaS)
Amazon Web Services (AWS) is a comprehensive cloud services platform offering compute power, database storage, content delivery and other functionality.Amazon CloudFront (CDN)
Amazon CloudFront is a fast content delivery network (CDN) service that securely delivers data, videos, applications, and APIs to customers globally with low latency, high transfer speeds.LiteSpeed (Web servers)
LiteSpeed is a high-scalability web server.LiteSpeed Cache (Caching, WordPress plugins)
LiteSpeed Cache is an all-in-one site acceleration plugin for WordPress.Google Analytics (Analytics)
Google Analytics is a free web analytics service that tracks and reports website traffic.jQuery Migrate:3.4.1 (JavaScript libraries)
Query Migrate is a javascript library that allows you to preserve the compatibility of your jQuery code developed for versions of jQuery older than 1.9.Site Kit:1.172.0 (Analytics, WordPress plugins)
Site Kit is a one-stop solution for WordPress users to use everything Google has to offer to make them successful on the web.OWL Carousel (JavaScript libraries)
OWL Carousel is an enabled jQuery plugin that lets you create responsive carousel sliders.WordPress:6.6.4 (CMS, Blogs)
WordPress is a free and open-source content management system written in PHP and paired with a MySQL or MariaDB database. Features include a plugin architecture and a template system.MySQL (Databases)
MySQL is an open-source relational database management system.Cloudflare (CDN)
Cloudflare is a web-infrastructure and website-security company, providing content-delivery-network services, DDoS mitigation, Internet security, and distributed domain-name-server services.Buttonizer (Widgets)
Buttonizer is a widget that enables website owners to incorporate custom and attention-grabbing call-to-action (CTA) buttons into their website design.FitVids.JS:4.27.0 (Widgets, Video players)
jQuery plugin for fluid width video embedsYouTube (Video players)
YouTube is a video sharing service where users can create their own profile, upload videos, watch, like and comment on other videos.Yoast SEO:25.6 (SEO, WordPress plugins)
Yoast SEO is a search engine optimisation plugin for WordPress and other platforms.Litespeed Cache (Caching, WordPress plugins)
LiteSpeed Cache is an all-in-one site acceleration plugin for WordPress.cdnjs (CDN)
cdnjs is a free distributed JS library delivery service.Erlang (Programming languages)
Erlang is a general-purpose, concurrent, functional programming language, and a garbage-collected runtime system.Cowboy (Web servers)
Cowboy is a small, fast, modular HTTP server written in Erlang.Amazon ELB (Load balancers)
AWS ELB is a network load balancer service provided by Amazon Web Services for distributing traffic across multiple targets, such as Amazon EC2 instances, containers, IP addresses, and Lambda functions.Related reports
Threat Detection Systems
| Detection System | Indicator | Verdict | Alert |
|---|---|---|---|
| Private YARA rules | www.youtube.com/s/player/1798f86c/player_es6.vflset/en_US/base.js | audit | Hunting_JS_WebAssembly |
| Private YARA rules | maps.googleapis.com/maps-api-v3/api/js/63/14d/common.js | audit | Hunting_JS_WebAssembly |
JavaScript (203)
No JavaScripts
HTTP Transactions (115)
| URL | IP | Response | Size |
|---|








