Report Overview
Visitedpublic
2025-07-29 07:38:25
Tags
Submit Tags
URL
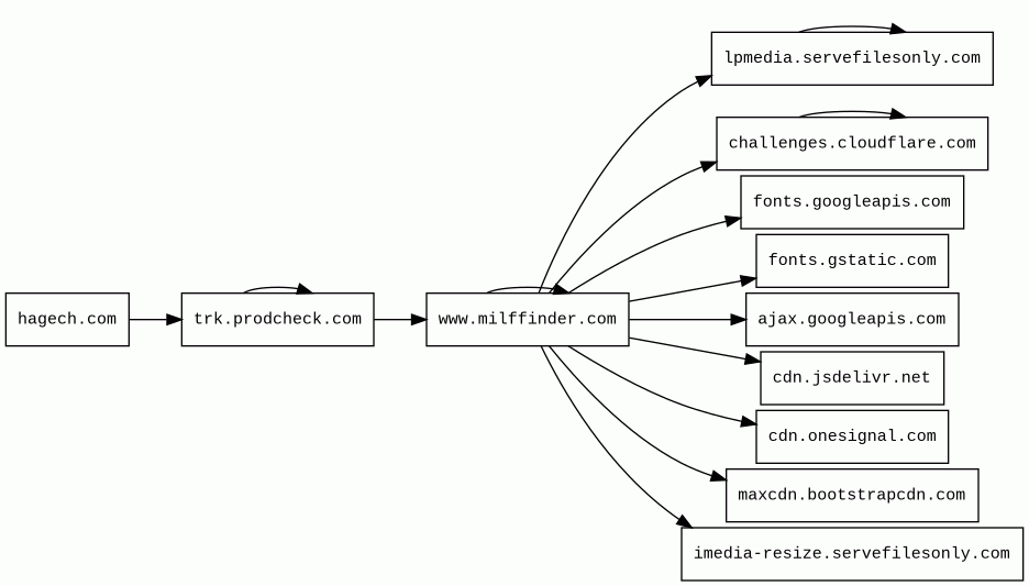
hagech.com/client?camp=s9&aff_id=1044&source=MTC.KELLEY_501&aff_sub2=other
Finishing URL
www.milffinder.com/landing/of8002?clickId=6eefa9f8-5b5c-4eb8-a9f4-8bba3bcccf66&tracker=SGM_Pro&publisher=49360&subPublisher=x1778&zz=true&hit_id=6eefa9f8-5b5c-4eb8-a9f4-8bba3bcccf66&tp_redirect_id=6eefa9f8-5b5c-4eb8-a9f4-8bba3bcccf66
IP / ASN

172.67.179.71
Title
Milffinder
Detections
urlquery
0
Network Intrusion Detection
0
Threat Detection Systems
1
Host Summary
| Host | Rank | Registered | First Seen | Last Seen | Sent | Received | IP | Fingerprints |
|---|---|---|---|---|---|---|---|---|
ajax.googleapis.com | 12905 | 2005-01-25 | 2012-05-22 | 2025-07-23 | 447 B | 90 kB | ![]() 216.58.211.10 | |
cdn.jsdelivr.net | 439 | 2012-05-16 | 2012-09-30 | 2025-07-23 | 899 B | 175 kB | ![]() 151.101.65.229 | |
imedia-resize.servefilesonly.com | unknown | 2022-03-17 | 2024-06-30 | 2025-07-21 | 14 kB | 1.9 MB | ![]() 172.64.152.25 | |
trk.prodcheck.com | unknown | 2019-07-17 | 2021-07-29 | 2025-07-23 | 2.0 kB | 28 kB | ![]() 104.18.39.166 | |
fonts.gstatic.com | unknown | 2008-02-11 | 2014-04-02 | 2025-07-23 | 1.1 kB | 82 kB | ![]() 142.251.9.94 | |
lpmedia.servefilesonly.com | unknown | 2022-03-17 | 2022-03-22 | 2025-07-26 | 8.2 kB | 102 kB | ![]() 172.64.152.25 | |
www.milffinder.com 7 alert(s) on this Host | unknown | 2002-05-08 | 2021-03-25 | 2025-07-26 | 7.4 kB | 191 kB | ![]() 172.64.155.94 | |
hagech.com | unknown | 2024-05-20 | 2024-06-07 | 2025-07-23 | 542 B | 10 kB | ![]() 172.67.179.71 | |
cdn.onesignal.com | 3015 | 2011-09-10 | 2015-04-22 | 2025-07-24 | 429 B | 10 kB | ![]() 104.16.160.145 | |
maxcdn.bootstrapcdn.com | 724 | 2012-05-25 | 2014-06-18 | 2025-07-23 | 472 B | 32 kB | ![]() 104.18.10.207 | |
challenges.cloudflare.com | unknown | 2009-02-17 | 2021-10-20 | 2025-07-23 | 5.7 kB | 539 kB | ![]() 104.18.95.41 | |
fonts.googleapis.com | 8877 | 2005-01-25 | 2012-05-23 | 2025-07-23 | 455 B | 17 kB | ![]() 142.250.74.10 |
Cloudflare (CDN)
Cloudflare is a web-infrastructure and website-security company, providing content-delivery-network services, DDoS mitigation, Internet security, and distributed domain-name-server services.Cloudflare Bot Management (Security)
Cloudflare bot management solution identifies and mitigates automated traffic to protect websites from bad bots.Google Cloud CDN (CDN)
Cloud CDN uses Google's global edge network to serve content closer to users.Google Cloud (IaaS)
Google Cloud is a suite of cloud computing services.Related reports
JavaScript (94)
| HASH | FROM | Size | First Seen | Last Seen | |
|---|---|---|---|---|---|
| 086707e4369f60afedcafb16050a7618 | DocumentWrite | 39 B | 2023-03-07 | 2026-04-01 | |
Introduced by DocumentWrite First Seen 2023-03-07 Last Seen 2026-04-01 Times Seen 733938 Size 39 B (39 bytes) MD5 086707e4369f60afedcafb16050a7618 SHA1 8216b0cc6876cbd44f01c158e7dff3833ceccd41 Loading... | |||||
HTTP Transactions (68)
| URL | IP | Response | Size |
|---|
