Report Overview
Visitedpublic
2023-12-10 22:59:28
Tags
Submit Tags
URL
34.28.70.128/index.php?cliente=fernando.meyer@saputo.com.ar62743bd3b3b3e/62743bd3b3b3e/62743bd3b3b3e/
Finishing URL
www.bing.com/?ref=go&linkid=0
IP / ASN

34.28.70.128
Title
Bing
Detections
urlquery
0
Network Intrusion Detection
0
Threat Detection Systems
0
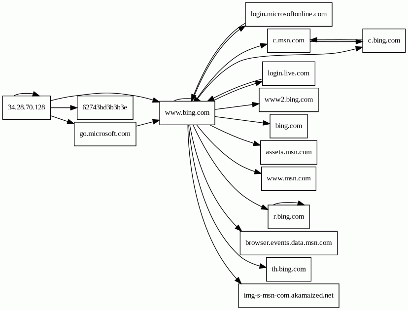
Host Summary
| Host | Rank | Registered | First Seen | Last Seen | Sent | Received | IP | Fingerprints |
|---|---|---|---|---|---|---|---|---|
go.microsoft.com | 225 | 1991-05-02 | 2014-12-16 16:00:44 | 2023-12-02 05:09:18 | 537 B | 445 B | ![]() 23.38.202.209 | |
login.live.com | 79 | 1994-12-28 | 2012-05-21 09:00:20 | 2023-12-10 18:12:07 | 691 B | 1.2 kB | ![]() 20.190.181.6 | |
img-s-msn-com.akamaized.net | 434 | 2014-03-18 | 2015-06-10 00:07:02 | 2023-12-10 18:11:18 | 4.5 kB | 15 kB | ![]() 23.36.76.88 | |
th.bing.com | 4980 | 1996-01-29 | 2019-12-09 13:09:09 | 2023-12-10 02:07:37 | 50 kB | 580 kB | ![]() 23.36.79.25 | |
login.microsoftonline.com | 25 | 2002-07-09 | 2017-02-19 08:06:40 | 2019-07-18 10:58:27 | 941 B | 2.1 kB | ![]() 20.190.177.83 | |
www2.bing.com | 1811 | 1996-01-29 | 2018-06-25 01:16:21 | 2023-12-09 06:11:20 | 1.5 kB | 1.2 kB | ![]() 13.107.21.200 | |
c.msn.com | 570 | 1994-11-10 | 2012-06-29 05:21:07 | 2023-12-09 16:42:55 | 1.7 kB | 1.6 kB | ![]() 68.219.88.97 | |
c.bing.com | 247 | 1996-01-29 | 2012-05-22 12:26:32 | 2023-12-09 18:12:59 | 2.0 kB | 1.6 kB | ![]() 13.107.21.200 | |
browser.events.data.msn.com | 848 | 1994-11-10 | 2020-02-29 17:04:35 | 2023-12-09 06:11:20 | 5.2 kB | 6.1 kB | ![]() 20.189.173.7 | |
www.bing.com | 91 | 1996-01-29 | 2012-05-21 17:02:58 | 2018-11-01 22:19:15 | 76 kB | 426 kB | ![]() 23.36.79.25 | |
bing.com | 34 | 1996-01-29 | 2012-05-31 18:56:29 | 2023-12-10 06:43:23 | 1.1 kB | 1.2 kB | ![]() 13.107.21.200 | |
assets.msn.com | 188 | 1994-11-10 | 2018-09-21 01:46:35 | 2023-12-10 18:12:42 | 17 kB | 1.1 MB | ![]() 23.36.79.8 | |
www.msn.com | 1319 | 1994-11-10 | 2012-05-21 08:53:40 | 2023-12-09 18:13:01 | 1.5 kB | 37 kB | ![]() 204.79.197.203 | |
34.28.70.128 3 alert(s) on this Host | unknown | unknown | No data | No data | 1.3 kB | 1.5 kB | ![]() 34.28.70.128 | |
r.bing.com | 1184 | 1996-01-29 | 2020-05-07 21:02:14 | 2023-12-08 05:36:10 | 57 kB | 976 kB | ![]() 23.36.79.25 |
Related reports
Threat Detection Systems
Public InfoSec YARA rules
No alerts detected
OpenPhish
No alerts detected
PhishTank
No alerts detected
mnemonic secure dns
No alerts detected
Quad9 DNS
| Scan Date | Severity | Indicator | Alert |
|---|---|---|---|
| 2023-12-10 | medium | 34.28.70.128 | Sinkholed |
| 2023-12-10 | medium | 34.28.70.128 | Sinkholed |
| 2023-12-10 | medium | 34.28.70.128 | Sinkholed |
ThreatFox
No alerts detected
JavaScript (76)
No JavaScripts
HTTP Transactions (228)
| URL | IP | Response | Size |
|---|


