Report Overview
Visitedpublic
2025-08-21 01:47:31
Submit Tags
URL
cherylsbestlife.com/c2FsZXNAc2x1cnBtYWlsLm5ldA==
Finishing URL
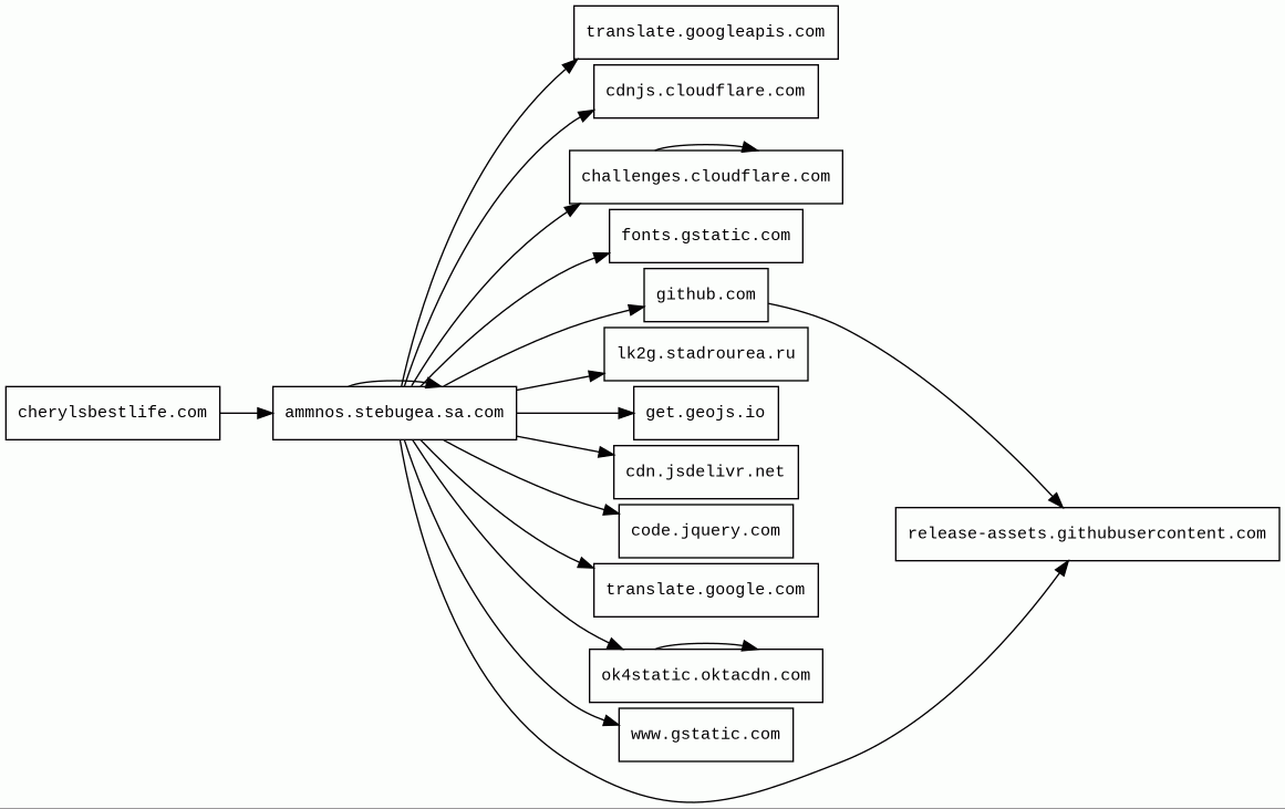
ammnos.stebugea.sa.com/m3fx8l8xovc34q?id=d829bac8efdd462e3b-405b9aad1-2a6f88f03-e70d6f78a949-013faff765d9-480ede56bd-9245086fb3cca8-409329c1-479df154277503f-f2b45eef5886c8a-7880e6f291e7-e93abba3b-60c8bffb714c48-f7d3d828403052173b3
IP / ASN

103.153.182.81
Title
Securely Sign In
Phishing - Microsoft
Suspicious - Anti-debugging code
Phishing - Tycoon Phishing Kit
Detections
urlquery
4
Network Intrusion Detection
1
Threat Detection Systems
1
Host Summary
| Host | Rank | Registered | First Seen | Last Seen | Sent | Received | IP | Fingerprints |
|---|---|---|---|---|---|---|---|---|
release-assets.githubusercontent.com | 67648 | 2014-02-06 | 2025-05-11 | 2025-08-20 | 1.3 kB | 11 kB | ![]() 185.199.110.133 | |
lk2g.stadrourea.ru 1 alert(s) on this Host | unknown | unknown | No data | No data | 463 B | 576 B | ![]() 104.21.48.1 | |
cdn.jsdelivr.net | 1678 | 2012-05-16 | 2012-09-30 | 2025-08-20 | 453 B | 5.5 kB | ![]() 151.101.65.229 | |
www.gstatic.com | 146047 | 2008-02-11 | 2012-05-29 | 2025-08-20 | 1.6 kB | 44 kB | ![]() 142.250.74.99 | |
challenges.cloudflare.com | 11393 | 2009-02-17 | 2021-10-20 | 2025-08-20 | 7.2 kB | 600 kB | ![]() 104.18.94.41 | |
fonts.gstatic.com | unknown | 2008-02-11 | 2014-04-02 | 2025-08-20 | 473 B | 7.1 kB | ![]() 142.250.74.35 | |
get.geojs.io | 99948 | 2017-02-18 | 2017-03-30 | 2025-08-14 | 501 B | 1.2 kB | ![]() 104.26.1.100 | |
code.jquery.com | 4915 | 2005-12-10 | 2012-05-21 | 2025-08-20 | 1.3 kB | 270 kB | ![]() 151.101.66.137 | |
translate.googleapis.com | 6317 | 2005-01-25 | 2012-05-31 | 2025-08-20 | 2.3 kB | 448 kB | ![]() 142.250.74.170 | |
ok4static.oktacdn.com | 150296 | 2014-11-11 | 2018-06-15 | 2025-08-20 | 4.4 kB | 316 kB | ![]() 3.167.2.64 | |
github.com | 40 | 2007-10-09 | 2016-07-13 | 2025-08-20 | 461 B | 15 kB | ![]() 140.82.121.4 | |
translate.google.com | 609 | 1997-09-15 | 2012-05-30 | 2025-08-14 | 936 B | 159 kB | ![]() 142.250.74.174 | |
cherylsbestlife.com | unknown | 2021-02-17 | 2025-08-21 | 2025-08-21 | 516 B | 15 kB | ![]() 103.153.182.81 | |
ammnos.stebugea.sa.com 59 alert(s) on this Host | unknown | 2025-08-15 | 2025-08-21 | 2025-08-21 | 44 kB | 985 kB | ![]() 104.21.80.1 | |
cdnjs.cloudflare.com | 1222 | 2009-02-17 | 2012-05-23 | 2025-08-20 | 4.6 kB | 332 kB | ![]() 104.17.24.14 |
Azure (PaaS)
Azure is a cloud computing service for building, testing, deploying, and managing applications and services through Microsoft-managed data centers.Microsoft HTTPAPI:2.0 (Web servers)
Microsoft HTTPAPI is a kernel-mode HTTP driver in the Windows operating system responsible for handling HTTP requests and responses with efficiency, scalability, and security.Varnish (Caching)
Varnish is a reverse caching proxy.Cloudflare (CDN)
Cloudflare is a web-infrastructure and website-security company, providing content-delivery-network services, DDoS mitigation, Internet security, and distributed domain-name-server services.Nginx (Web servers, Reverse proxies)
Nginx is a web server that can also be used as a reverse proxy, load balancer, mail proxy and HTTP cache.Amazon CloudFront (CDN)
Amazon CloudFront is a fast content delivery network (CDN) service that securely delivers data, videos, applications, and APIs to customers globally with low latency, high transfer speeds.Amazon Web Services (PaaS)
Amazon Web Services (AWS) is a comprehensive cloud services platform offering compute power, database storage, content delivery and other functionality.Amazon S3 (CDN)
Amazon S3 or Amazon Simple Storage Service is a service offered by Amazon Web Services (AWS) that provides object storage through a web service interface.GitHub Pages (PaaS)
GitHub Pages is a static site hosting service.Apache HTTP Server (Web servers)
Apache is a free and open-source cross-platform web server software.cdnjs (CDN)
cdnjs is a free distributed JS library delivery service.crypto-js:4.2.0 (JavaScript libraries)
crypto-js is a JavaScript library of crypto standards.jQuery CDN (CDN)
jQuery CDN is a way to include jQuery in your website without actually downloading and keeping it your website's folder.jQuery:3.6.0 (JavaScript libraries)
jQuery is a JavaScript library which is a free, open-source software designed to simplify HTML DOM tree traversal and manipulation, as well as event handling, CSS animation, and Ajax.Related reports
Network Intrusion Detection Systems
Suricata /w Emerging Threats Pro
| Timestamp | Severity | Source IP | Destination IP | Alert |
|---|---|---|---|---|
| medium | ![]() 172.18.0.16 | ![]() 104.26.1.100 | ET INFO External IP Address Lookup Domain (get .geojs .io) in TLS SNI |
Threat Detection Systems
| Detection System | Indicator | Verdict | Alert |
|---|---|---|---|
| Nextron YARA rules | ammnos.stebugea.sa.com/m3fx8l8xovc34q?id=d829bac8efdd462e3b-405b9aad1-2a6f88f03-e70d6f78a949-013faff765d9-480ede56bd-9245086fb3cca8-409329c1-479df154277503f-f2b45eef5886c8a-7880e6f291e7-e93abba3b-60c8bffb714c48-f7d3d828403052173b3 | malware | Detects hex encoded code that has been base64 encoded |
JavaScript (197)
| HASH | FROM | Size | First Seen | Last Seen | |
|---|---|---|---|---|---|
| 641965245c47c60396d84194f889057e | DocumentWrite | 111 kB | 2025-08-21 | 2025-08-21 | |
Introduced by DocumentWrite First Seen 2025-08-21 Last Seen 2025-08-21 Times Seen 1 Size 111 kB (111031 bytes) MD5 641965245c47c60396d84194f889057e SHA1 47cc42e8c895d5edab4d2fde2f8ce73a06d3c0c3 Loading... | |||||
| 4c6e8124647b170cd953b1ca736a4d91 | DocumentWrite | 3.0 kB | 2025-07-30 | 2025-09-30 | |
Introduced by DocumentWrite First Seen 2025-07-30 Last Seen 2025-09-30 Times Seen 2866 Size 3.0 kB (3010 bytes) MD5 4c6e8124647b170cd953b1ca736a4d91 SHA1 a91cdc3268baf04626bdbd1fef2ca846c55f9998 Loading... | |||||
| 086707e4369f60afedcafb16050a7618 | DocumentWrite | 39 B | 2023-03-07 | 2026-04-02 | |
Introduced by DocumentWrite First Seen 2023-03-07 Last Seen 2026-04-02 Times Seen 736572 Size 39 B (39 bytes) MD5 086707e4369f60afedcafb16050a7618 SHA1 8216b0cc6876cbd44f01c158e7dff3833ceccd41 Loading... | |||||
| 73cbf15be9b94ab66d68dc54c0232e9d | DocumentWrite | 38 kB | 2025-08-21 | 2025-08-21 | |
Introduced by DocumentWrite First Seen 2025-08-21 Last Seen 2025-08-21 Times Seen 1 Size 38 kB (38333 bytes) MD5 73cbf15be9b94ab66d68dc54c0232e9d SHA1 031eee167d101b613f8d29449018cfe8a54d4439 Loading... | |||||
| 6898a98eec7cead132ec3d07f1a21d37 | DocumentWrite | 7.1 kB | 2025-08-21 | 2025-08-21 | |
Introduced by DocumentWrite First Seen 2025-08-21 Last Seen 2025-08-21 Times Seen 1 Size 7.1 kB (7090 bytes) MD5 6898a98eec7cead132ec3d07f1a21d37 SHA1 73ca3dd5ea3e5b588c02aa624a4f8537805949b9 Loading... | |||||
| 16285b391ff7e176caac892631ace0f1 | DocumentWrite | 211 kB | 2025-08-21 | 2025-08-21 | |
Introduced by DocumentWrite First Seen 2025-08-21 Last Seen 2025-08-21 Times Seen 1 Size 211 kB (211118 bytes) MD5 16285b391ff7e176caac892631ace0f1 SHA1 87ca88770667135a209c84bf26f5ce13ec72bbed Loading... | |||||
HTTP Transactions (79)
| URL | IP | Response | Size |
|---|

