Report Overview
Visitedpublic
2023-09-25 02:41:09
Tags
Submit Tags
URL
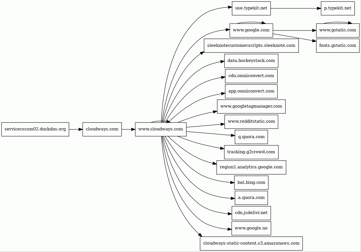
servicecscsm02.duckdns.org/42cb937b48e98c234df4753eb7e1d3a7/eaf0cc3cf2363e74d68a5614dcd85bd3.aspx
Finishing URL
www.cloudways.com/en/
IP / ASN

128.199.149.38
Title
Managed Cloud Hosting Platform Simplified - Cloudways
Suspicious - DynDNS domain
Detections
urlquery
0
Network Intrusion Detection
0
Threat Detection Systems
0
Host Summary
| Host | Rank | Registered | First Seen | Last Seen | Sent | Received | IP | Fingerprints |
|---|---|---|---|---|---|---|---|---|
cloudways-static-content.s3.amazonaws.com | unknown | 2005-08-18 | 2020-11-13 03:19:31 | 2023-09-23 19:56:27 | 1.6 kB | 324 kB | ![]() 52.216.152.28 | |
q.quora.com | 3239 | 2000-03-29 | 2017-05-08 21:06:57 | 2023-09-24 22:41:57 | 533 B | 419 B | ![]() 52.44.38.124 | |
tracking.g2crowd.com | 9569 | 2012-08-20 | 2016-10-09 02:30:20 | 2023-09-24 01:14:39 | 476 B | 1.6 kB | ![]() 172.64.144.225 | |
p.typekit.net | 620 | 2010-08-02 | 2012-05-23 16:28:57 | 2023-09-24 18:30:26 | 530 B | 338 B | ![]() 23.36.76.184 | |
ocsp.sectigo.com | 487 | 2018-08-16 | 2019-11-29 12:50:24 | 2023-09-24 23:31:12 | 330 B | 963 B | ![]() 104.18.15.101 | |
www.gstatic.com | unknown | 2008-02-11 | 2016-07-26 11:37:06 | 2023-09-25 00:24:06 | 1.9 kB | 402 kB | ![]() 142.250.74.35 | |
sleeknotecustomerscripts.sleeknote.com | 20415 | 2012-11-25 | 2014-12-21 18:54:55 | 2023-09-24 19:51:46 | 425 B | 625 B | ![]() 143.204.55.108 | |
www.google.no | 25607 | 2001-02-26 | 2016-04-05 21:50:59 | 2023-09-24 21:04:18 | 527 B | 580 B | ![]() 216.58.207.195 | |
bat.bing.com | 387 | 1996-01-29 | 2014-04-08 11:23:16 | 2023-09-24 18:18:07 | 1.6 kB | 15 kB | ![]() 204.79.197.200 | |
firefox-settings-attachments.cdn.mozilla.net | 11509 | 1998-01-31 | 2019-11-30 10:32:57 | 2023-09-24 18:11:59 | 402 B | 818 kB | ![]() 34.117.121.53 | |
aus5.mozilla.org | 2548 | 1998-01-24 | 2015-10-27 08:06:24 | 2023-09-24 18:19:33 | 513 B | 6.5 kB | ![]() 35.244.181.201 | |
servicecscsm02.duckdns.org 2 alert(s) on this Host | unknown | unknown | No data | No data | 553 B | 471 B | ![]() 128.199.149.38 | |
ocsp.pki.goog | 175 | 2016-06-13 | 2018-07-01 08:43:07 | 2023-09-24 18:12:04 | 2.0 kB | 4.2 kB | ![]() 142.250.74.131 | |
www.googletagmanager.com | 75 | 2011-11-11 | 2013-05-22 04:07:37 | 2023-09-24 23:12:17 | 880 B | 212 kB | ![]() 142.250.74.168 | |
cdn.jsdelivr.net | 439 | 2012-05-16 | 2012-09-30 02:15:09 | 2023-09-24 18:14:53 | 436 B | 8.2 kB | ![]() 151.101.65.229 | |
www.redditstatic.com | 1440 | 2011-11-09 | 2012-06-30 14:33:28 | 2023-09-24 19:37:27 | 411 B | 8.4 kB | ![]() 151.101.1.140 | |
cdn.omniconvert.com | 100092 | 2016-06-07 | 2017-03-14 17:17:41 | 2023-09-23 19:56:26 | 411 B | 92 kB | ![]() 172.67.182.221 | |
www.google.com | 7 | 1997-09-15 | 2015-05-10 13:11:19 | 2023-09-20 20:05:47 | 2.5 kB | 123 kB | ![]() 142.250.74.68 | |
cloudways.com | 137142 | 2008-11-03 | 2013-11-16 04:52:22 | 2023-09-07 21:11:33 | 470 B | 52 kB | ![]() 104.22.60.124 | |
a.quora.com | 7568 | 2000-03-29 | 2017-05-08 21:06:55 | 2023-09-24 22:41:57 | 400 B | 15 kB | ![]() 162.159.153.247 | |
ocsp.r2m01.amazontrust.com | unknown | 2007-05-11 | 2022-10-12 22:43:53 | 2023-09-24 22:37:19 | 680 B | 1.9 kB | ![]() 143.204.48.16 | |
data.hockeystack.com | 70938 | 2020-07-25 | 2022-02-07 14:50:36 | 2023-09-23 21:12:52 | 923 B | 1.1 kB | ![]() 18.196.170.251 | |
app.omniconvert.com | 89231 | 2016-06-07 | 2016-10-12 12:10:45 | 2023-09-23 19:56:26 | 754 B | 410 B | ![]() 178.128.139.113 | |
fonts.gstatic.com | unknown | 2008-02-11 | 2014-09-09 02:40:21 | 2023-09-25 00:27:15 | 1.0 kB | 33 kB | ![]() 216.58.207.227 | |
region1.analytics.google.com | unknown | 1997-09-15 | 2022-03-17 12:26:33 | 2023-09-24 18:35:49 | 1.5 kB | 878 B | ![]() 216.239.32.36 | |
use.typekit.net | 494 | 2010-08-02 | 2012-07-05 03:42:39 | 2023-09-24 18:30:26 | 5.9 kB | 281 kB | ![]() 23.33.119.67 | |
www.cloudways.com | 393652 | 2008-11-03 | 2014-04-30 09:18:16 | 2023-09-21 10:18:59 | 79 kB | 2.8 MB | ![]() 104.22.60.124 |
Related reports
Threat Detection Systems
Public InfoSec YARA rules
No alerts detected
OpenPhish
No alerts detected
PhishTank
No alerts detected
mnemonic secure dns
No alerts detected
Quad9 DNS
| Scan Date | Severity | Indicator | Alert |
|---|---|---|---|
| 2023-09-25 | medium | servicecscsm02.duckdns.org | Sinkholed |
ThreatFox
No alerts detected
JavaScript (57)
No JavaScripts
HTTP Transactions (158)
| URL | IP | Response | Size |
|---|




