Report Overview
Visitedpublic
2024-05-10 15:03:57
Tags
Submit Tags
URL
pandadevelopment.net/getkey?service=vegax&hwid=e60262dc-298f-4360-b268-3d9136a58404&provider=linkvertise
Finishing URL
pandadevelopment.net/getkey?service=vegax&hwid=e60262dc-298f-4360-b268-3d9136a58404&provider=linkvertise
IP / ASN

188.114.97.1
Title
Vega X Get Key | Pelican Development
Detections
urlquery
0
Network Intrusion Detection
0
Threat Detection Systems
0
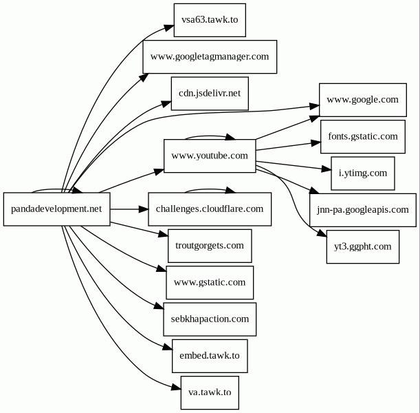
Host Summary
| Host | Rank | Registered | First Seen | Last Seen | Sent | Received | IP | Fingerprints |
|---|---|---|---|---|---|---|---|---|
challenges.cloudflare.com | unknown | 2009-02-17 | 2021-10-20 07:02:03 | 2024-05-10 00:35:21 | 3.5 kB | 240 kB | ![]() 104.17.2.184 | |
www.google.com | 7 | 1997-09-15 | 2015-05-10 13:11:19 | 2024-03-23 18:27:44 | 867 B | 23 kB | ![]() 142.250.74.164 | |
www.youtube.com | 90 | 2005-02-15 | 2013-04-13 09:43:20 | 2024-05-09 18:12:06 | 5.5 kB | 1.1 MB | ![]() 216.58.211.14 | |
sebkhapaction.com 1 alert(s) on this Host | unknown | 2023-09-20 | 2023-10-14 01:12:22 | 2023-11-06 04:14:16 | 417 B | 1.5 kB | ![]() 23.109.170.30 | |
i.ytimg.com | 109 | 2007-12-11 | 2012-10-03 19:11:04 | 2024-05-10 00:21:13 | 439 B | 5.3 kB | ![]() 142.250.74.182 | |
jnn-pa.googleapis.com | 2640 | 2005-01-25 | 2021-11-16 07:12:21 | 2024-05-10 00:21:14 | 1.8 kB | 1.8 kB | ![]() 142.250.74.42 | |
yt3.ggpht.com | 203 | 2008-01-16 | 2014-01-15 17:55:17 | 2024-05-09 18:12:07 | 490 B | 5.4 kB | ![]() 142.250.74.161 | |
www.gstatic.com | unknown | 2008-02-11 | 2016-07-26 11:37:06 | 2024-05-10 00:02:37 | 492 B | 515 kB | ![]() 142.250.74.131 | |
pandadevelopment.net | unknown | 2023-05-23 | 2023-05-25 19:53:44 | 2024-04-18 07:38:41 | 8.1 kB | 429 kB | ![]() 188.114.96.1 | |
fonts.gstatic.com | unknown | 2008-02-11 | 2014-09-09 02:40:21 | 2024-05-10 01:00:23 | 1.0 kB | 33 kB | ![]() 142.250.74.67 | |
va.tawk.to | 8297 | unknown | 2017-01-30 05:20:46 | 2024-05-09 23:08:08 | 2.6 kB | 47 kB | ![]() 104.22.24.131 | |
www.googletagmanager.com | 75 | 2011-11-11 | 2013-05-22 04:07:37 | 2024-05-09 20:06:24 | 427 B | 105 kB | ![]() 142.250.74.168 | |
embed.tawk.to | 8650 | unknown | 2014-03-19 22:03:49 | 2024-05-09 20:46:04 | 8.1 kB | 987 kB | ![]() 104.22.24.131 | |
cdn.jsdelivr.net | 439 | 2012-05-16 | 2012-09-30 02:15:09 | 2024-05-09 18:12:07 | 870 B | 607 kB | ![]() 151.101.1.229 | |
troutgorgets.com 1 alert(s) on this Host | unknown | 2024-04-02 | 2024-04-12 15:58:35 | 2024-04-16 20:36:51 | 421 B | 1.5 kB | ![]() 23.109.170.135 | |
vsa63.tawk.to | unknown | unknown | 2020-03-11 13:02:45 | 2024-05-03 09:24:47 | 1.1 kB | 417 B | ![]() 104.22.24.131 |
Related reports
Threat Detection Systems
Public InfoSec YARA rules
No alerts detected
OpenPhish
No alerts detected
PhishTank
No alerts detected
mnemonic secure dns
No alerts detected
Quad9 DNS
| Scan Date | Severity | Indicator | Alert |
|---|---|---|---|
| 2024-05-10 | medium | sebkhapaction.com | Sinkholed |
| 2024-05-10 | medium | troutgorgets.com | Sinkholed |
ThreatFox
No alerts detected
JavaScript (209)
| HASH | FROM | Size | First Seen | Last Seen | |
|---|---|---|---|---|---|
| 66954479280b46f55968e7701ffd4486 | DocumentWrite | 95 B | 2024-08-19 | 2025-04-03 | |
Introduced by DocumentWrite First Seen 2024-08-19 Last Seen 2025-04-03 Times Seen 2 Size 95 B (95 bytes) MD5 66954479280b46f55968e7701ffd4486 SHA1 56686bdf3ff6523c53071a6047388c697ee2090b Loading... | |||||
| 4fe473ae569235f27fe496af0b028f94 | DocumentWrite | 93 B | 2024-08-19 | 2025-04-03 | |
Introduced by DocumentWrite First Seen 2024-08-19 Last Seen 2025-04-03 Times Seen 2 Size 93 B (93 bytes) MD5 4fe473ae569235f27fe496af0b028f94 SHA1 8e54061d2e2a5cdb5447b064b402fe61c67bcb66 Loading... | |||||
HTTP Transactions (65)
| URL | IP | Response | Size |
|---|

