Report Overview
Visitedpublic
2026-01-08 07:23:46
Tags
Submit Tags
URL
airportassociation.com
Finishing URL
www.buydomains.com/lander/airportassociation.com?domain=airportassociation.com&utm_source=airportassociation.com&utm_medium=click&utm_campaign=tdfs-AprTest&traffic_id=AprTest&traffic_type=tdfs&redirect=ono-redirect&_t=1767857003088&_sr=902b9af7-de67-4472-ad6a-449b247f8c42
IP / ASN

207.148.248.143
Title
Buy Domains - airportassociation.com is for sale!
Detections
urlquery
0
Network Intrusion Detection
1
Threat Detection Systems
0
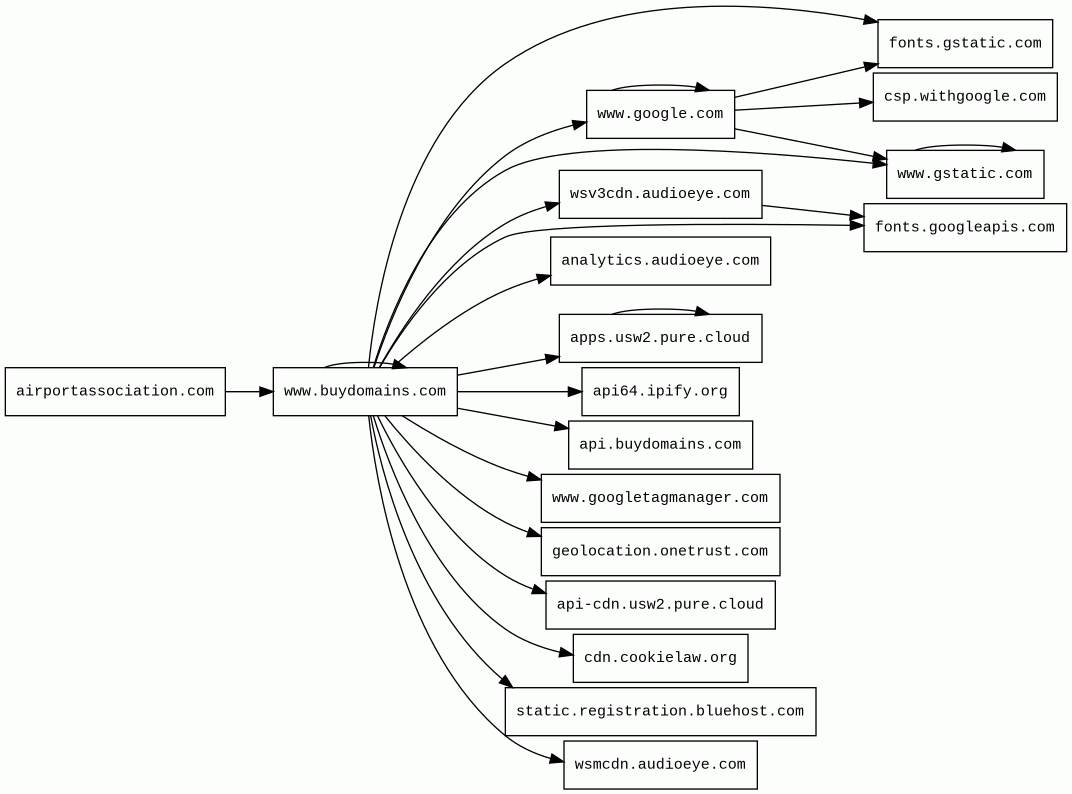
Host Summary
| Host | Rank | Registered | First Seen | Last Seen | Sent | Received | IP | Fingerprints |
|---|---|---|---|---|---|---|---|---|
api.buydomains.com | unknown | 1997-03-30 | 2015-06-04 | 2026-01-01 | 4.6 kB | 979 B | ![]() 104.18.41.145 | |
www.gstatic.com | 146047 | 2008-02-11 | 2012-05-29 | 2026-01-04 | 4.9 kB | 3.6 MB | ![]() 142.250.74.99 | |
csp.withgoogle.com | 4614 | 2008-11-17 | 2015-10-29 | 2026-01-05 | 3.1 kB | 10 kB | ![]() 142.250.74.113 | |
cdn.cookielaw.org | 2972 | 2011-06-20 | 2013-12-28 | 2026-01-05 | 2.9 kB | 598 kB | ![]() 104.18.86.42 | |
static.registration.bluehost.com | unknown | 2002-11-15 | 2019-06-21 | 2026-01-05 | 729 B | 86 kB | ![]() 172.64.146.48 | |
geolocation.onetrust.com | 4022 | 2004-01-12 | 2018-02-07 | 2026-01-05 | 493 B | 461 B | ![]() 172.64.155.119 | |
airportassociation.com | unknown | 2016-09-05 | 2026-01-08 | 2026-01-08 | 898 B | 25 kB | ![]() 0.0.0.0 | |
www.google.com | 22 | 1997-09-15 | 2015-05-10 | 2026-01-04 | 4.3 kB | 208 kB | ![]() 216.58.207.196 | |
wsmcdn.audioeye.com | 44089 | 2002-04-11 | 2019-12-16 | 2026-01-06 | 417 B | 1.4 kB | ![]() 104.18.28.155 | |
api-cdn.usw2.pure.cloud | 109390 | 2016-02-17 | 2022-03-11 | 2026-01-05 | 1.1 kB | 2.5 kB | ![]() 52.84.50.107 | |
wsv3cdn.audioeye.com | 30667 | 2002-04-11 | 2017-03-09 | 2026-01-05 | 5.8 kB | 1.1 MB | ![]() 104.18.28.155 | |
fonts.gstatic.com | unknown | 2008-02-11 | 2014-04-02 | 2026-01-04 | 6.1 kB | 500 kB | ![]() 142.250.74.35 | |
www.googletagmanager.com | 283 | 2011-11-11 | 2012-10-04 | 2026-01-04 | 986 B | 461 kB | ![]() 142.251.38.104 | |
analytics.audioeye.com | 78649 | 2002-04-11 | 2018-08-17 | 2026-01-06 | 475 B | 125 B | ![]() 44.235.23.203 | |
www.buydomains.com | 817732 | 1997-03-30 | 2012-05-25 | 2026-01-01 | 185 kB | 1.6 MB | ![]() 104.18.41.145 | |
apps.usw2.pure.cloud | 50497 | 2016-02-17 | 2020-04-07 | 2026-01-01 | 11 kB | 2.9 MB | ![]() 44.235.129.113 | |
fonts.googleapis.com | 313 | 2005-01-25 | 2012-05-23 | 2026-01-04 | 989 B | 39 kB | ![]() 216.58.211.10 | |
api64.ipify.org | 26688 | 2014-01-05 | 2020-08-17 | 2026-01-06 | 481 B | 208 B | ![]() 104.237.62.213 |
Cloudflare Bot Management (Security)
Cloudflare bot management solution identifies and mitigates automated traffic to protect websites from bad bots.Cloudflare (CDN)
Cloudflare is a web-infrastructure and website-security company, providing content-delivery-network services, DDoS mitigation, Internet security, and distributed domain-name-server services.Amazon Web Services (PaaS)
Amazon Web Services (AWS) is a comprehensive cloud services platform offering compute power, database storage, content delivery and other functionality.Amazon CloudFront (CDN)
Amazon CloudFront is a fast content delivery network (CDN) service that securely delivers data, videos, applications, and APIs to customers globally with low latency, high transfer speeds.CentOS (Operating systems)
CentOS is a Linux distribution that provides a free, community-supported computing platform functionally compatible with its upstream source, Red Hat Enterprise Linux (RHEL).Apache HTTP Server:2.4.6 (Web servers)
Apache is a free and open-source cross-platform web server software.PHP:5.6.8 (Programming languages)
PHP is a general-purpose scripting language used for web development.Amazon S3 (CDN)
Amazon S3 or Amazon Simple Storage Service is a service offered by Amazon Web Services (AWS) that provides object storage through a web service interface.jQuery:3.6.0 (JavaScript libraries)
jQuery is a JavaScript library which is a free, open-source software designed to simplify HTML DOM tree traversal and manipulation, as well as event handling, CSS animation, and Ajax.Nginx (Web servers, Reverse proxies)
Nginx is a web server that can also be used as a reverse proxy, load balancer, mail proxy and HTTP cache.Related reports
Network Intrusion Detection Systems
Suricata /w Emerging Threats Pro
| Timestamp | Severity | Source IP | Destination IP | Alert |
|---|---|---|---|---|
| low | Client IP | ![]() 104.237.62.213 | ET INFO External IP Address Lookup Domain (ipify .org) in TLS SNI |
Threat Detection Systems
No alerts detected
JavaScript (165)
No JavaScripts
HTTP Transactions (134)
| URL | IP | Response | Size |
|---|
