Report Overview
Visitedpublic
2026-03-31 11:25:54
Tags
Submit Tags
URL
powerbiopharms.com/
Finishing URL
www.powerbiopharms.com/
IP / ASN

23.227.38.65
Title
Power Biopharms
Detections
urlquery
0
Network Intrusion Detection
0
Threat Detection Systems
0
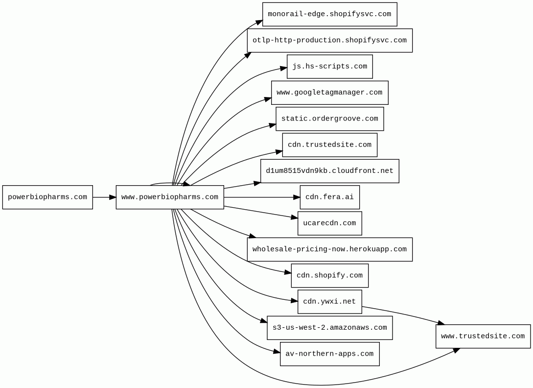
Host Summary
| Host | Rank | Registered | First Seen | Last Seen | Sent | Received | IP | Fingerprints |
|---|---|---|---|---|---|---|---|---|
cdn.fera.ai | 432853 | 2018-06-01 | 2018-08-24 | 2026-03-26 | 952 B | 366 kB | ![]() 195.181.166.158 | |
otlp-http-production.shopifysvc.com | 28477 | 2017-09-29 | 2022-09-22 | 2026-03-25 | 1.0 kB | 750 B | ![]() 34.160.147.240 | |
av-northern-apps.com | 191469 | 2022-05-11 | 2022-05-12 | 2026-03-22 | 488 B | 94 kB | ![]() 188.114.96.1 | |
www.powerbiopharms.com | unknown | 2020-12-18 | 2026-03-31 | 2026-03-31 | 69 kB | 2.8 MB | ![]() 23.227.38.74 | |
ucarecdn.com | 21962 | 2012-08-01 | 2018-06-24 | 2026-03-26 | 5.3 kB | 424 kB | ![]() 151.101.65.55 | |
wholesale-pricing-now.herokuapp.com | 904523 | 2010-09-19 | 2017-12-27 | 2026-03-24 | 966 B | 2.5 kB | ![]() 54.205.8.205 | |
s3-us-west-2.amazonaws.com | 1196509 | 2005-08-18 | 2017-01-29 | 2026-03-25 | 2.1 kB | 4.3 kB | ![]() 52.92.196.112 | |
cdn.shopify.com | 3587 | 2005-03-11 | 2012-06-22 | 2026-03-30 | 1.1 kB | 146 kB | ![]() 23.227.39.200 | |
js.hs-scripts.com | 18499 | 2016-07-11 | 2016-08-09 | 2026-03-30 | 848 B | 1.2 kB | ![]() 104.16.138.209 | |
cdn.trustedsite.com | 488559 | 2004-06-07 | 2017-07-12 | 2026-03-27 | 942 B | 46 kB | ![]() 54.240.174.11 | |
powerbiopharms.com | unknown | 2020-12-18 | 2026-03-31 | 2026-03-31 | 487 B | 456 kB | ![]() 23.227.38.65 | |
www.googletagmanager.com | 283 | 2011-11-11 | 2012-10-04 | 2026-03-29 | 443 B | 492 kB | ![]() 142.251.143.136 | |
www.trustedsite.com | 184781 | 2004-06-07 | 2017-01-30 | 2026-03-26 | 486 B | 731 B | ![]() 184.33.124.70 | |
static.ordergroove.com | 225717 | 2008-03-27 | 2013-05-01 | 2026-03-26 | 458 B | 174 kB | ![]() 184.25.1.192 | |
d1um8515vdn9kb.cloudfront.net | unknown | 2008-04-25 | 2021-04-28 | 2026-03-28 | 2.3 kB | 230 kB | ![]() 108.157.232.41 | |
cdn.ywxi.net | 91208 | 2013-04-17 | 2013-12-29 | 2026-03-26 | 1.4 kB | 45 kB | ![]() 3.167.2.111 | |
monorail-edge.shopifysvc.com | 11124 | 2017-09-29 | 2019-08-29 | 2026-03-30 | 504 B | 1.2 kB | ![]() 34.120.110.54 |
Bunny (CDN)
Cloudflare (CDN)
Cloudflare is a web-infrastructure and website-security company, providing content-delivery-network services, DDoS mitigation, Internet security, and distributed domain-name-server services.Google Cloud CDN (CDN)
Cloud CDN uses Google's global edge network to serve content closer to users.Google Cloud (IaaS)
Google Cloud is a suite of cloud computing services.GemPages (Shopify apps, Page builders)
GemPages is a powerful Shopify landing page buidler that empowers SMEs, agency, and freelancers to build their brands and sell online.Shopify (Ecommerce, CMS)
Shopify is a subscription-based software that allows anyone to set up an online store and sell their products. Shopify store owners can also sell in physical locations using Shopify POS, a point-of-sale app and accompanying hardware.Ordergroove (Payment processors)
Ordergroove provides a SaaS (Software as a Service) based subscription and membership commerce platform.Amazon Web Services (PaaS)
Amazon Web Services (AWS) is a comprehensive cloud services platform offering compute power, database storage, content delivery and other functionality.Amazon S3 (CDN)
Amazon S3 or Amazon Simple Storage Service is a service offered by Amazon Web Services (AWS) that provides object storage through a web service interface.Apache HTTP Server (Web servers)
Apache is a free and open-source cross-platform web server software.Amazon CloudFront (CDN)
Amazon CloudFront is a fast content delivery network (CDN) service that securely delivers data, videos, applications, and APIs to customers globally with low latency, high transfer speeds.Amazon ALB (Load balancers)
Amazon Application Load Balancer (ALB) distributes incoming application traffic to increase availability and support content-based routing.Express (Web frameworks, Web servers)
Express is a web application framework for Node.js, released as free and open-source software under the MIT License. It is designed for building web applications and APIs.Node.js (Programming languages)
Node.js is an open-source, cross-platform, JavaScript runtime environment that executes JavaScript code outside a web browser.Nginx (Web servers, Reverse proxies)
Nginx is a web server that can also be used as a reverse proxy, load balancer, mail proxy and HTTP cache.Related reports
Threat Detection Systems
No alerts detected
JavaScript (92)
No JavaScripts
HTTP Transactions (93)
| URL | IP | Response | Size |
|---|



