Report Overview
Visitedpublic
2025-08-21 17:12:29
Tags
Submit Tags
URL
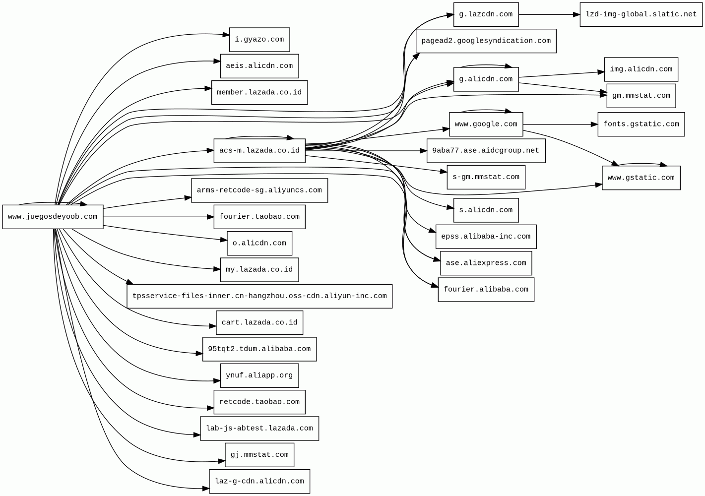
www.juegosdeyoob.com/estrategia/bloxd-io-2/
Finishing URL
www.juegosdeyoob.com/estrategia/bloxd-io-2/
IP / ASN

172.67.148.212
Title
NAGABOLA : Link Daftar Situs Judi Bola Easy Win Resmi Terpercaya
Detections
urlquery
0
Network Intrusion Detection
6
Threat Detection Systems
1
Host Summary
| Host | Rank | Registered | First Seen | Last Seen | Sent | Received | IP | Fingerprints |
|---|---|---|---|---|---|---|---|---|
member.lazada.co.id | 11163 | 2012-02-24 | 2018-02-10 | 2025-08-15 | 4.7 kB | 8.8 kB | ![]() 47.246.167.155 | ![]() |
laz-g-cdn.alicdn.com | 98700 | 2008-06-25 | 2017-09-28 | 2025-08-15 | 1.6 kB | 74 kB | ![]() 38.54.123.58 | |
epss.alibaba-inc.com | 498005 | 1999-08-24 | 2023-06-11 | 2025-08-18 | 1.1 kB | 474 B | ![]() 47.246.173.50 | ![]() |
www.gstatic.com | 146047 | 2008-02-11 | 2012-05-29 | 2025-08-20 | 3.4 kB | 3.4 MB | ![]() 142.250.74.99 | |
ase.aliexpress.com | 168553 | 2006-04-16 | 2024-08-02 | 2025-08-21 | 2.1 kB | 2.2 kB | ![]() 47.246.146.105 | ![]() |
fourier.alibaba.com | 73547 | 1999-04-15 | 2017-12-29 | 2025-08-21 | 5.4 kB | 1.3 kB | ![]() 47.246.165.124 | ![]() |
o.alicdn.com | 89234 | 2008-06-25 | 2021-04-29 | 2025-08-18 | 896 B | 90 kB | ![]() 47.246.50.175 | ![]() |
cart.lazada.co.id | 168624 | 2012-02-24 | 2018-03-26 | 2025-08-19 | 1.1 kB | 2.2 kB | ![]() 47.246.167.182 | ![]() |
95tqt2.tdum.alibaba.com | unknown | 1999-04-15 | 2025-08-21 | 2025-08-21 | 423 B | 407 B | ![]() 47.246.146.193 | ![]() |
www.google.com | 22 | 1997-09-15 | 2015-05-10 | 2025-08-20 | 2.7 kB | 90 kB | ![]() 142.250.74.68 | |
lzd-img-global.slatic.net | 132440 | 2013-09-24 | 2021-12-16 | 2025-08-21 | 960 B | 112 kB | ![]() 163.53.19.13 | |
s.alicdn.com | 122221 | 2008-06-25 | 2019-04-29 | 2025-08-19 | 499 B | 2.9 kB | ![]() 54.230.80.202 | ![]() |
g.lazcdn.com | 82941 | 2021-11-05 | 2022-09-16 | 2025-08-21 | 26 kB | 8.1 MB | ![]() 38.54.123.59 | |
img.alicdn.com | 61670 | 2008-06-25 | 2015-03-04 | 2025-08-18 | 951 B | 19 kB | ![]() 47.246.44.177 | ![]() |
pagead2.googlesyndication.com | 610 | 2003-01-21 | 2012-05-21 | 2025-08-21 | 958 B | 325 kB | ![]() 142.250.74.2 | |
www.juegosdeyoob.com | unknown | 2015-05-11 | 2025-08-16 | 2025-08-16 | 4.7 kB | 6.5 MB | ![]() 104.21.63.172 | |
lab-js-abtest.lazada.com | 208720 | 2009-08-25 | 2023-01-23 | 2025-08-19 | 1.1 kB | 1.9 kB | ![]() 90.84.160.26 | |
my.lazada.co.id | 19316 | 2012-02-24 | 2018-03-26 | 2025-08-21 | 1.1 kB | 2.2 kB | ![]() 47.246.167.182 | ![]() |
s-gm.mmstat.com | 219681 | 2007-12-25 | 2022-05-11 | 2025-08-20 | 940 B | 852 B | ![]() 140.205.151.4 | |
aeis.alicdn.com | 75152 | 2008-06-25 | 2016-08-25 | 2025-08-16 | 430 B | 222 kB | ![]() 23.49.27.47 | ![]() |
tpsservice-files-inner.cn-hangzhou.oss-cdn.aliyun-inc.com | 622645 | 2009-09-22 | 2020-04-10 | 2025-08-16 | 545 B | 0 B | ![]() 0.0.0.0 | |
acs-m.lazada.co.id | 155180 | 2012-02-24 | 2017-12-21 | 2025-08-20 | 6.4 kB | 15 kB | ![]() 47.246.173.214 | ![]() |
arms-retcode-sg.aliyuncs.com 6 alert(s) on this Host | 118752 | 2012-04-01 | 2017-12-29 | 2025-08-14 | 8.7 kB | 1.6 kB | ![]() 8.222.203.130 | |
gj.mmstat.com | 103095 | 2007-12-25 | 2014-12-16 | 2025-08-14 | 5.1 kB | 2.8 kB | ![]() 47.246.136.160 | |
gm.mmstat.com | 104988 | 2007-12-25 | 2013-09-16 | 2025-08-15 | 2.7 kB | 1.3 kB | ![]() 140.205.151.4 | |
fourier.taobao.com | 73681 | 2003-04-21 | 2019-10-09 | 2025-08-16 | 3.9 kB | 2.4 kB | ![]() 124.239.14.250 | ![]() |
fonts.gstatic.com | unknown | 2008-02-11 | 2014-04-02 | 2025-08-20 | 525 B | 16 kB | ![]() 142.250.74.35 | |
retcode.taobao.com | 346953 | 2003-04-21 | 2015-07-07 | 2025-08-20 | 7.3 kB | 1.5 kB | ![]() 59.82.121.163 | ![]() |
9aba77.ase.aidcgroup.net | unknown | 2023-05-26 | 2025-08-21 | 2025-08-21 | 457 B | 481 B | ![]() 47.246.174.83 | ![]() |
i.gyazo.com | 157397 | 2007-08-31 | 2014-03-14 | 2025-08-20 | 462 B | 1.0 kB | ![]() 104.18.25.163 | |
ynuf.aliapp.org | 49898 | 2008-01-04 | 2017-01-30 | 2025-08-15 | 418 B | 969 B | ![]() 124.239.14.253 | ![]() ![]() |
g.alicdn.com | 38802 | 2008-06-25 | 2014-10-06 | 2025-08-16 | 8.1 kB | 573 kB | ![]() 23.36.77.80 | ![]() |
Tengine (Web servers)
Tengine is a web server which is based on the Nginx HTTP server.Nginx (Web servers, Reverse proxies)
Nginx is a web server that can also be used as a reverse proxy, load balancer, mail proxy and HTTP cache.Alibaba Cloud Object Storage Service (IaaS)
Alibaba Cloud Object Storage Service (OSS) is a cloud-based object storage service provided by Alibaba Cloud, which allows users to store and access large amounts of data in the cloud.OpenResty (Web servers)
OpenResty is a web platform based on nginx which can run Lua scripts using its LuaJIT engine.Amazon CloudFront (CDN)
Amazon CloudFront is a fast content delivery network (CDN) service that securely delivers data, videos, applications, and APIs to customers globally with low latency, high transfer speeds.Amazon Web Services (PaaS)
Amazon Web Services (AWS) is a comprehensive cloud services platform offering compute power, database storage, content delivery and other functionality.Cloudflare (CDN)
Cloudflare is a web-infrastructure and website-security company, providing content-delivery-network services, DDoS mitigation, Internet security, and distributed domain-name-server services.React (JavaScript frameworks)
React is an open-source JavaScript library for building user interfaces or UI components.jQuery (JavaScript libraries)
jQuery is a JavaScript library which is a free, open-source software designed to simplify HTML DOM tree traversal and manipulation, as well as event handling, CSS animation, and Ajax.RequireJS (JavaScript frameworks)
RequireJS is a JavaScript library and file loader which manages the dependencies between JavaScript files and in modular programming.AMP (JavaScript frameworks)
AMP, originally created by Google, is an open-source HTML framework developed by the AMP open-source Project. AMP is designed to help webpages load faster.Alibaba Cloud CDN (CDN)
Alibaba Cloud CDN is a global network of servers designed to deliver high-performance, low-latency content to users around the world. It is a cloud-based service provided by Alibaba Cloud, a subsidiary of the Alibaba Group, that enables businesses to accelerate the delivery of their web content, including images, videos, and static files, to end-users.Google Cloud CDN (CDN)
Cloud CDN uses Google's global edge network to serve content closer to users.Google Cloud (IaaS)
Google Cloud is a suite of cloud computing services.Spring (Web frameworks)
Java (Programming languages)
Java is a class-based, object-oriented programming language that is designed to have as few implementation dependencies as possible.Related reports
Network Intrusion Detection Systems
Suricata /w Emerging Threats Pro
| Timestamp | Severity | Source IP | Destination IP | Alert |
|---|---|---|---|---|
| low | ![]() 172.18.0.15 | ![]() 8.222.203.130 | ET INFO Observed Alibaba Cloud CDN Domain (aliyuncs .com in TLS SNI) | |
| low | ![]() 172.18.0.15 | ![]() 8.222.203.130 | ET INFO Observed Alibaba Cloud CDN Domain (aliyuncs .com in TLS SNI) | |
| low | ![]() 172.18.0.15 | ![]() 8.222.203.130 | ET INFO Observed Alibaba Cloud CDN Domain (aliyuncs .com in TLS SNI) | |
| low | ![]() 172.18.0.15 | ![]() 8.222.203.130 | ET INFO Observed Alibaba Cloud CDN Domain (aliyuncs .com in TLS SNI) | |
| low | ![]() 172.18.0.15 | ![]() 8.222.203.130 | ET INFO Observed Alibaba Cloud CDN Domain (aliyuncs .com in TLS SNI) | |
| low | ![]() 172.18.0.15 | ![]() 8.222.203.130 | ET INFO Observed Alibaba Cloud CDN Domain (aliyuncs .com in TLS SNI) |
Threat Detection Systems
| Detection System | Indicator | Verdict | Alert |
|---|---|---|---|
| Quad9 DNS | arms-retcode-sg.aliyuncs.com | malicious | Sinkholed |
JavaScript (87)
| HASH | FROM | Size | First Seen | Last Seen | |
|---|---|---|---|---|---|
| 763b09dfd5ea5f28f86ff302bcef406b | DocumentWrite | 163 B | 2024-10-24 | 2026-04-09 | |
Introduced by DocumentWrite First Seen 2024-10-24 Last Seen 2026-04-09 Times Seen 17154 Size 163 B (163 bytes) MD5 763b09dfd5ea5f28f86ff302bcef406b SHA1 b1c7ebba969dd754b4408ffd377be8f7aff21a7f Loading... | |||||
HTTP Transactions (158)
| URL | IP | Response | Size |
|---|








