Report Overview
Visitedpublic
2023-11-01 11:03:24
Tags
Submit Tags
URL
loriholgado.blogspot.com/2021/11/10-como-hacer-una-buena-lamina-para.html
Finishing URL
loriholgado.blogspot.com/2021/11/10-como-hacer-una-buena-lamina-para.html
IP / ASN

142.250.74.129
Title
10+ Como Hacer Una Buena Lamina Para Exponer - loriholgado
Detections
urlquery
0
Network Intrusion Detection
0
Threat Detection Systems
0
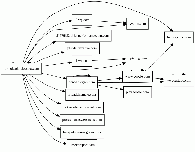
Host Summary
| Host | Rank | Registered | First Seen | Last Seen | Sent | Received | IP | Fingerprints |
|---|---|---|---|---|---|---|---|---|
loriholgado.blogspot.com | unknown | 2000-07-31 | 2022-06-04 12:50:49 | 2022-09-09 15:12:05 | 2.9 kB | 75 kB | ![]() 142.250.74.129 | |
ocsp.r2m03.amazontrust.com | unknown | 2007-05-11 | 2023-02-21 01:06:24 | 2023-10-31 12:34:45 | 340 B | 942 B | ![]() 143.204.53.97 | |
www.google.com | 7 | 1997-09-15 | 2015-05-10 13:11:19 | 2023-09-20 20:05:47 | 1.8 kB | 250 kB | ![]() 142.250.74.164 | |
unseenreport.com 1 alert(s) on this Host | unknown | 2022-03-30 | 2022-03-30 16:33:17 | 2023-10-31 05:29:13 | 748 B | 423 B | ![]() 192.243.59.12 | |
friendshipmale.com | unknown | 2022-10-21 | 2022-10-21 14:15:25 | 2023-10-31 05:14:50 | 412 B | 86 kB | ![]() 172.64.99.2 | |
i0.wp.com | 3021 | 1997-03-28 | 2013-09-17 08:14:42 | 2023-10-31 05:10:48 | 2.5 kB | 42 kB | ![]() 192.0.77.2 | |
www.blogger.com | 8975 | 1999-06-22 | 2012-05-22 09:35:03 | 2023-10-31 05:13:21 | 12 kB | 429 kB | ![]() 216.58.207.233 | |
fonts.gstatic.com | unknown | 2008-02-11 | 2014-09-09 02:40:21 | 2023-10-31 12:15:47 | 2.7 kB | 59 kB | ![]() 216.58.207.227 | |
plundertentative.com 1 alert(s) on this Host | unknown | 2023-09-25 | 2023-09-27 03:37:11 | 2023-10-31 16:56:18 | 499 B | 467 B | ![]() 173.233.137.44 | |
www.gstatic.com | unknown | 2008-02-11 | 2016-07-26 11:37:06 | 2023-10-31 06:18:52 | 1.9 kB | 408 kB | ![]() 142.250.74.99 | |
i.ytimg.com | 109 | 2007-12-11 | 2012-10-03 19:11:04 | 2023-10-31 13:35:15 | 464 B | 85 kB | ![]() 142.250.74.182 | |
pl15763524.highperformancecpm.com | unknown | unknown | 2022-07-09 14:20:15 | 2022-12-14 11:36:40 | 463 B | 24 kB | ![]() 192.243.59.12 | |
play.google.com | 34 | 1997-09-15 | 2013-05-31 01:24:35 | 2023-10-31 12:34:29 | 1.1 kB | 1.6 kB | ![]() 142.250.74.14 | |
i1.wp.com | 6037 | 1997-03-28 | 2012-09-27 07:17:34 | 2023-10-31 09:04:06 | 1.5 kB | 785 B | ![]() 192.0.77.2 | |
lh3.googleusercontent.com | 66 | 2008-11-17 | 2012-05-22 09:35:05 | 2023-10-31 05:13:10 | 8.0 kB | 39 kB | ![]() 142.250.74.97 | |
professionalswebcheck.com | unknown | 2022-04-01 | 2022-04-02 00:47:29 | 2023-10-31 13:12:00 | 454 B | 431 B | ![]() 18.159.217.114 | |
banquetunarmedgrater.com | unknown | 2022-08-04 | 2022-08-04 17:12:50 | 2023-10-31 07:46:59 | 424 B | 839 B | ![]() 104.21.86.121 | |
i.pinimg.com | 689 | 2010-05-29 | 2015-10-15 02:21:29 | 2023-10-31 18:20:28 | 469 B | 67 kB | ![]() 151.101.244.84 |
Related reports
Threat Detection Systems
Public InfoSec YARA rules
No alerts detected
OpenPhish
No alerts detected
PhishTank
No alerts detected
mnemonic secure dns
No alerts detected
Quad9 DNS
| Scan Date | Severity | Indicator | Alert |
|---|---|---|---|
| 2023-11-01 | medium | plundertentative.com | Sinkholed |
| 2023-11-01 | medium | unseenreport.com | Sinkholed |
ThreatFox
No alerts detected
JavaScript (63)
No JavaScripts
HTTP Transactions (61)
| URL | IP | Response | Size |
|---|


