Report Overview
Visitedpublic
2025-08-09 08:55:34
Tags
Submit Tags
URL
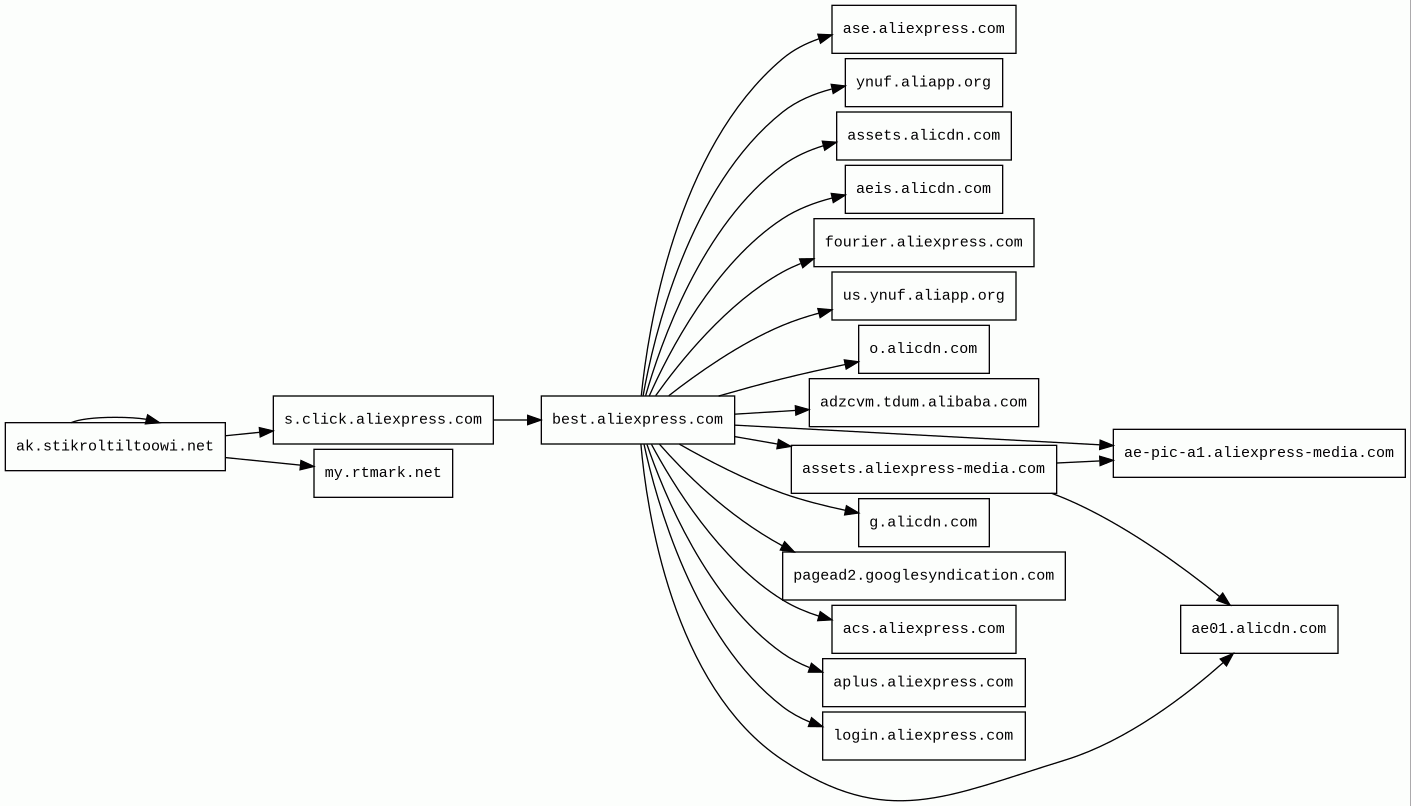
ak.stikroltiltoowi.net/afu.php?zoneid=9371330&var=9371330&rid=ksX-wKK1z8yLZCaWKyzJyw==&rhd=false&ab2r=0&sf=1&os=android&os_version=15.0.0&is_mobile=true&android_model=23078PND5G&browser_version=136.0.7103.60
Finishing URL
best.aliexpress.com/?af=5117867&dp=977969868550971687&aff_fcid=f3eb940338cf4c29b82e3baebfecdf85-1754729707859-06861-_ooXP3cN&tt=CPS_NORMAL&aff_fsk=_ooXP3cN&aff_platform=portals-promotion&sk=_ooXP3cN&aff_trace_key=f3eb940338cf4c29b82e3baebfecdf85-1754729707859-06861-_ooXP3cN&terminal_id=1b2eb4bb476941a9bb784c124e994520
IP / ASN

104.18.41.59
Title
AliExpress - Online Shopping for Popular Electronics, Fashion, Home & Garden, Toys & Sports, Automobiles and More.
Detections
urlquery
0
Network Intrusion Detection
0
Threat Detection Systems
1
Host Summary
| Host | Rank | Registered | First Seen | Last Seen | Sent | Received | IP | Fingerprints |
|---|---|---|---|---|---|---|---|---|
adzcvm.tdum.alibaba.com | unknown | 1999-04-15 | 2025-08-09 | 2025-08-09 | 422 B | 407 B | ![]() 47.246.146.54 | ![]() |
g.alicdn.com | 6787 | 2008-06-25 | 2014-10-06 | 2025-08-09 | 944 B | 37 kB | ![]() 23.36.77.72 | ![]() |
ae01.alicdn.com | 7254 | 2008-06-25 | 2015-11-26 | 2025-08-08 | 10 kB | 129 kB | ![]() 23.36.77.57 | ![]() |
o.alicdn.com | 13674 | 2008-06-25 | 2021-04-29 | 2025-08-04 | 471 B | 1.3 kB | ![]() 47.246.50.175 | ![]() |
s.click.aliexpress.com | 23301 | 2006-04-16 | 2013-12-16 | 2025-08-04 | 534 B | 189 kB | ![]() 23.49.27.47 | ![]() ![]() |
my.rtmark.net | 9054 | 2014-10-29 | 2015-02-04 | 2025-08-07 | 586 B | 845 B | ![]() 172.64.146.234 | |
acs.aliexpress.com | 18249 | 2006-04-16 | 2018-02-03 | 2025-08-07 | 27 kB | 526 kB | ![]() 47.89.80.17 | ![]() |
ae-pic-a1.aliexpress-media.com | unknown | 2021-06-25 | 2024-04-10 | 2025-08-07 | 29 kB | 415 kB | ![]() 23.36.77.57 | ![]() |
aplus.aliexpress.com | unknown | 2006-04-16 | 2025-05-16 | 2025-08-05 | 108 kB | 16 kB | ![]() 47.246.110.45 | |
login.aliexpress.com | 28985 | 2006-04-16 | 2015-05-08 | 2025-08-02 | 2.3 kB | 50 kB | ![]() 23.49.27.47 | ![]() ![]() |
ase.aliexpress.com | unknown | 2006-04-16 | 2024-08-02 | 2025-08-07 | 2.9 kB | 1.1 kB | ![]() 47.246.146.105 | ![]() |
best.aliexpress.com | 77042 | 2006-04-16 | 2015-08-03 | 2025-08-02 | 1.6 kB | 189 kB | ![]() 23.49.27.47 | ![]() ![]() |
ak.stikroltiltoowi.net 5 alert(s) on this Host | unknown | 2024-10-02 | 2024-10-07 | 2025-08-07 | 4.2 kB | 238 kB | ![]() 104.18.41.59 | |
assets.alicdn.com | 9636 | 2008-06-25 | 2014-10-08 | 2025-08-08 | 3.5 kB | 572 kB | ![]() 23.49.27.47 | ![]() |
aeis.alicdn.com | 23225 | 2008-06-25 | 2016-08-25 | 2025-08-02 | 1.7 kB | 1.2 MB | ![]() 23.49.27.47 | ![]() |
us.ynuf.aliapp.org | 18155 | 2008-01-04 | 2017-01-29 | 2025-08-07 | 965 B | 2.1 kB | ![]() 47.246.146.54 | ![]() ![]() |
ynuf.aliapp.org | 8486 | 2008-01-04 | 2017-01-30 | 2025-08-08 | 417 B | 969 B | ![]() 124.239.14.252 | ![]() ![]() |
assets.aliexpress-media.com | unknown | 2021-06-25 | 2024-10-16 | 2025-08-07 | 27 kB | 3.8 MB | ![]() 23.36.77.210 | ![]() |
pagead2.googlesyndication.com | 101 | 2003-01-21 | 2012-05-21 | 2025-08-07 | 479 B | 162 kB | ![]() 142.250.74.162 | |
fourier.aliexpress.com | unknown | 2006-04-16 | 2022-05-16 | 2025-08-08 | 2.0 kB | 468 B | ![]() 47.246.146.223 |
Tengine (Web servers)
Tengine is a web server which is based on the Nginx HTTP server.Alibaba Cloud Object Storage Service (IaaS)
Alibaba Cloud Object Storage Service (OSS) is a cloud-based object storage service provided by Alibaba Cloud, which allows users to store and access large amounts of data in the cloud.Java (Programming languages)
Java is a class-based, object-oriented programming language that is designed to have as few implementation dependencies as possible.Spring (Web frameworks)
Cloudflare (CDN)
Cloudflare is a web-infrastructure and website-security company, providing content-delivery-network services, DDoS mitigation, Internet security, and distributed domain-name-server services.Nginx (Web servers, Reverse proxies)
Nginx is a web server that can also be used as a reverse proxy, load balancer, mail proxy and HTTP cache.Alibaba Cloud CDN (CDN)
Alibaba Cloud CDN is a global network of servers designed to deliver high-performance, low-latency content to users around the world. It is a cloud-based service provided by Alibaba Cloud, a subsidiary of the Alibaba Group, that enables businesses to accelerate the delivery of their web content, including images, videos, and static files, to end-users.Related reports
Threat Detection Systems
| Detection System | Indicator | Verdict | Alert |
|---|---|---|---|
| Quad9 DNS | ak.stikroltiltoowi.net | malicious | Sinkholed |
JavaScript (74)
| HASH | FROM | Size | First Seen | Last Seen | |
|---|---|---|---|---|---|
| 574a8ca5d918c7f38918f23044be4e06 | DocumentWrite | 168 B | 2024-11-04 | 2026-04-11 | |
Introduced by DocumentWrite First Seen 2024-11-04 Last Seen 2026-04-11 Times Seen 11480 Size 168 B (168 bytes) MD5 574a8ca5d918c7f38918f23044be4e06 SHA1 66a2de13ba1fb60e8ba3c2c5b54e550c0346e66a Loading... | |||||
HTTP Transactions (214)
| URL | IP | Response | Size |
|---|





