Report Overview
Visitedpublic
2026-03-13 03:28:18
Tags
Submit Tags
URL
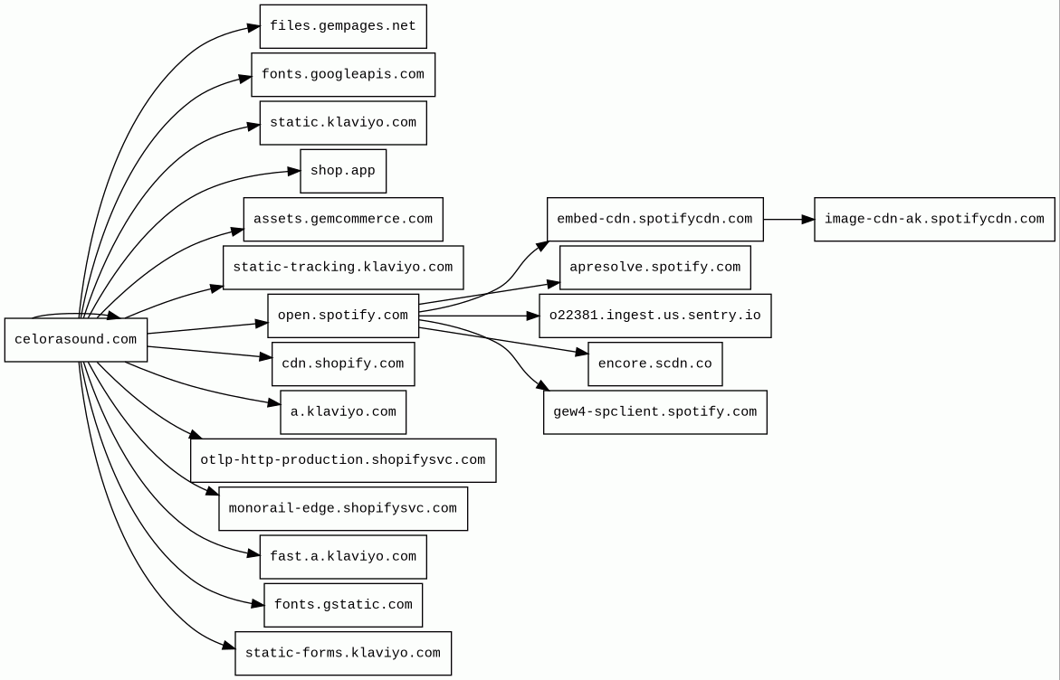
celorasound.com
Finishing URL
celorasound.com/
IP / ASN

23.227.38.65
Title
Celora Sound
Detections
urlquery
0
Network Intrusion Detection
0
Threat Detection Systems
0
Host Summary
| Host | Rank | Registered | First Seen | Last Seen | Sent | Received | IP | Fingerprints |
|---|---|---|---|---|---|---|---|---|
celorasound.com | unknown | 2025-03-22 | 2026-03-13 | 2026-03-13 | 51 kB | 5.0 MB | ![]() 23.227.38.65 | |
a.klaviyo.com | 20004 | 2012-03-29 | 2013-06-03 | 2026-03-09 | 450 B | 1.0 kB | ![]() 172.64.147.119 | ![]() |
shop.app | 3567 | 2018-05-01 | 2020-04-15 | 2026-03-09 | 931 B | 5.7 kB | ![]() 185.146.173.20 | |
image-cdn-ak.spotifycdn.com | 18223 | 2019-09-11 | 2023-09-15 | 2026-03-07 | 1.5 kB | 88 kB | ![]() 23.36.77.105 | |
gew4-spclient.spotify.com | 50716 | 2006-04-23 | 2022-03-28 | 2026-03-12 | 11 kB | 11 kB | ![]() 35.186.224.28 | ![]() |
fast.a.klaviyo.com | 22057 | 2012-03-29 | 2018-04-18 | 2026-03-11 | 494 B | 1.4 kB | ![]() 151.101.66.133 | |
embed-cdn.spotifycdn.com | 84791 | 2019-09-11 | 2023-05-30 | 2026-03-06 | 22 kB | 6.5 MB | ![]() 23.36.77.105 | |
otlp-http-production.shopifysvc.com | 28477 | 2017-09-29 | 2022-09-22 | 2026-03-11 | 2.0 kB | 1.5 kB | ![]() 34.160.147.240 | |
encore.scdn.co | 53494 | 2010-08-20 | 2020-07-15 | 2026-03-06 | 5.0 kB | 1.4 MB | ![]() 23.36.77.105 | |
static-forms.klaviyo.com | 21447 | 2012-03-29 | 2021-05-06 | 2026-03-09 | 472 B | 82 kB | ![]() 151.101.194.133 | |
fonts.googleapis.com | 313 | 2005-01-25 | 2012-05-23 | 2026-03-08 | 1.4 kB | 26 kB | ![]() 192.178.204.95 | |
static-tracking.klaviyo.com | 20795 | 2012-03-29 | 2021-12-02 | 2026-03-09 | 3.7 kB | 85 kB | ![]() 151.101.2.133 | |
assets.gemcommerce.com | 782903 | 2021-08-11 | 2025-07-14 | 2026-03-12 | 8.2 kB | 324 kB | ![]() 3.167.2.46 | |
cdn.shopify.com | 3587 | 2005-03-11 | 2012-06-22 | 2026-03-09 | 6.2 kB | 3.0 MB | ![]() 23.227.39.200 | |
fonts.gstatic.com | unknown | 2008-02-11 | 2014-04-02 | 2026-03-08 | 1.6 kB | 339 kB | ![]() 192.178.204.94 | |
apresolve.spotify.com | 8228 | 2006-04-23 | 2013-09-30 | 2026-03-06 | 2.8 kB | 4.5 kB | ![]() 35.186.224.24 | ![]() |
o22381.ingest.us.sentry.io | 78929 | 2012-04-07 | 2024-05-16 | 2026-03-06 | 1.9 kB | 1.6 kB | ![]() 34.160.81.0 | |
files.gempages.net | 1361550 | 2017-06-16 | 2024-06-21 | 2026-03-12 | 573 B | 22 kB | ![]() 52.84.50.86 | |
static.klaviyo.com | 17868 | 2012-03-29 | 2018-04-18 | 2026-03-09 | 11 kB | 395 kB | ![]() 151.101.194.133 | |
open.spotify.com | 203 | 2006-04-23 | 2012-06-04 | 2026-03-11 | 1.7 kB | 35 kB | ![]() 151.101.131.42 | ![]() |
monorail-edge.shopifysvc.com | 11124 | 2017-09-29 | 2019-08-29 | 2026-03-09 | 3.2 kB | 5.5 kB | ![]() 34.120.110.54 |
Cloudflare (CDN)
Cloudflare is a web-infrastructure and website-security company, providing content-delivery-network services, DDoS mitigation, Internet security, and distributed domain-name-server services.Klaviyo (Marketing automation)
Klaviyo is an email and SMS marketing platform for online businesses.Shopify (Ecommerce, CMS)
Shopify is a subscription-based software that allows anyone to set up an online store and sell their products. Shopify store owners can also sell in physical locations using Shopify POS, a point-of-sale app and accompanying hardware.Envoy (Reverse proxies)
Envoy is an open-source edge and service proxy, designed for cloud-native applications.PayPal (Payment processors)
PayPal is an online payments system that supports online money transfers and serves as an electronic alternative to traditional paper methods like checks and money orders.Amazon S3 (CDN)
Amazon S3 or Amazon Simple Storage Service is a service offered by Amazon Web Services (AWS) that provides object storage through a web service interface.Amazon Web Services (PaaS)
Amazon Web Services (AWS) is a comprehensive cloud services platform offering compute power, database storage, content delivery and other functionality.hCaptcha (Security)
hCaptcha is an anti-bot solution that protects user privacy and rewards websites.Varnish (Caching)
Varnish is a reverse caching proxy.Nginx (Web servers, Reverse proxies)
Nginx is a web server that can also be used as a reverse proxy, load balancer, mail proxy and HTTP cache.Google Cloud CDN (CDN)
Cloud CDN uses Google's global edge network to serve content closer to users.Google Cloud (IaaS)
Google Cloud is a suite of cloud computing services.Amazon CloudFront (CDN)
Amazon CloudFront is a fast content delivery network (CDN) service that securely delivers data, videos, applications, and APIs to customers globally with low latency, high transfer speeds.Next.js (JavaScript frameworks, Web frameworks)
Next.js is a React framework for developing single page Javascript applications.Node.js (Programming languages)
Node.js is an open-source, cross-platform, JavaScript runtime environment that executes JavaScript code outside a web browser.React (JavaScript frameworks)
React is an open-source JavaScript library for building user interfaces or UI components.Webpack (Miscellaneous)
Webpack is an open-source JavaScript module bundler.Related reports
Threat Detection Systems
No alerts detected
JavaScript (143)
No JavaScripts
HTTP Transactions (222)
| URL | IP | Response | Size |
|---|




