Report Overview
Visitedpublic
2024-08-05 04:31:17
Tags
Submit Tags
URL
www.alibabacloud.com/en/product/certificates?_p_lc=1
Finishing URL
www.alibabacloud.com/en/product/certificates?_p_lc=1
IP / ASN

47.254.168.18
Title
Certificate Management Service - Alibaba Cloud
Detections
urlquery
0
Network Intrusion Detection
0
Threat Detection Systems
0
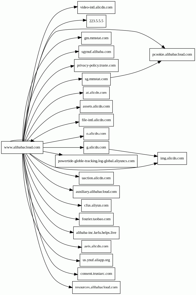
Host Summary
| Host | Rank | Registered | First Seen | Last Seen | Sent | Received | IP | Fingerprints |
|---|---|---|---|---|---|---|---|---|
g.alicdn.com | 6787 | 14 kB | 756 kB | ![]() 163.181.130.185 | ||||
pcookie.alibabacloud.com | unknown | 890 B | 431 B | ![]() 47.246.136.175 | ||||
cfus.aliyun.com | 155228 | 614 B | 385 B | ![]() 47.246.136.249 | ||||
us.ynuf.aliapp.org | 18155 | 954 B | 2.2 kB | ![]() 47.246.146.190 | ||||
fourier.taobao.com | 12218 | 1.7 kB | 0 B | ![]() 0.0.0.0 | ||||
www.alibabacloud.com | 115210 | 1.3 kB | 36 kB | ![]() 47.254.168.18 | ||||
aeis.alicdn.com | 23225 | 853 B | 77 kB | ![]() 104.110.21.4 | ||||
at.alicdn.com | 11137 | 2.5 kB | 118 kB | ![]() 47.246.44.249 | ||||
video-intl.alicdn.com | unknown | 1.0 kB | 666 kB | ![]() 163.181.49.228 | ||||
sg.mmstat.com | 17497 | 1.7 kB | 1.6 kB | ![]() 47.246.174.56 | ||||
r10.o.lencr.org | unknown | 2.0 kB | 5.3 kB | ![]() 23.36.76.226 | ||||
auxiliary.alibabacloud.com | 577014 | 3.5 kB | 25 kB | ![]() 47.88.128.4 | ||||
assets.alicdn.com | 9636 | 4.7 kB | 139 kB | ![]() 104.110.21.4 | ||||
223.5.5.5 1 alert(s) on this Host | unknown | 475 B | 416 B | ![]() 223.5.5.5 | ||||
privacy-policy.truste.com | 8163 | 972 B | 33 kB | ![]() 54.240.174.6 | ||||
uaction.alicdn.com | 142852 | 846 B | 111 kB | ![]() 47.246.50.175 | ||||
consent.trustarc.com | 3323 | 3.2 kB | 293 kB | ![]() 143.204.55.33 | ||||
sgynuf.alibaba.com | 678841 | 1.0 kB | 1.2 kB | ![]() 47.88.128.5 | ||||
img.alicdn.com | 8663 | 12 kB | 1.3 MB | ![]() 47.246.44.249 | ||||
o.alicdn.com | 13674 | 888 B | 546 kB | ![]() 47.246.46.238 | ||||
file-intl.alicdn.com | unknown | 1.0 kB | 50 kB | ![]() 163.181.49.229 | ||||
resources.alibabacloud.com | 674257 | 5.8 kB | 52 kB | ![]() 47.88.128.4 | ||||
gm.mmstat.com | 14331 | 2.1 kB | 848 B | ![]() 59.82.33.226 | ||||
alibaba-inc.kefu.helps.live | unknown | 483 B | 402 kB | ![]() 47.237.67.22 | ||||
powertide-globle-tracking.log-global.aliyuncs.com | unknown | 620 B | 411 B | ![]() 104.166.182.21 |
Related reports
Threat Detection Systems
Public InfoSec YARA rules
No alerts detected
OpenPhish
No alerts detected
PhishTank
No alerts detected
mnemonic secure dns
No alerts detected
Quad9 DNS
| Scan Date | Severity | Indicator | Alert |
|---|---|---|---|
| 2024-08-05 | medium | 223.5.5.5 | Sinkholed |
ThreatFox
No alerts detected
JavaScript (57)
No JavaScripts
HTTP Transactions (123)
| URL | IP | Response | Size |
|---|








