Report Overview
Visitedpublic
2025-12-29 21:58:20
Tags
Submit Tags
URL
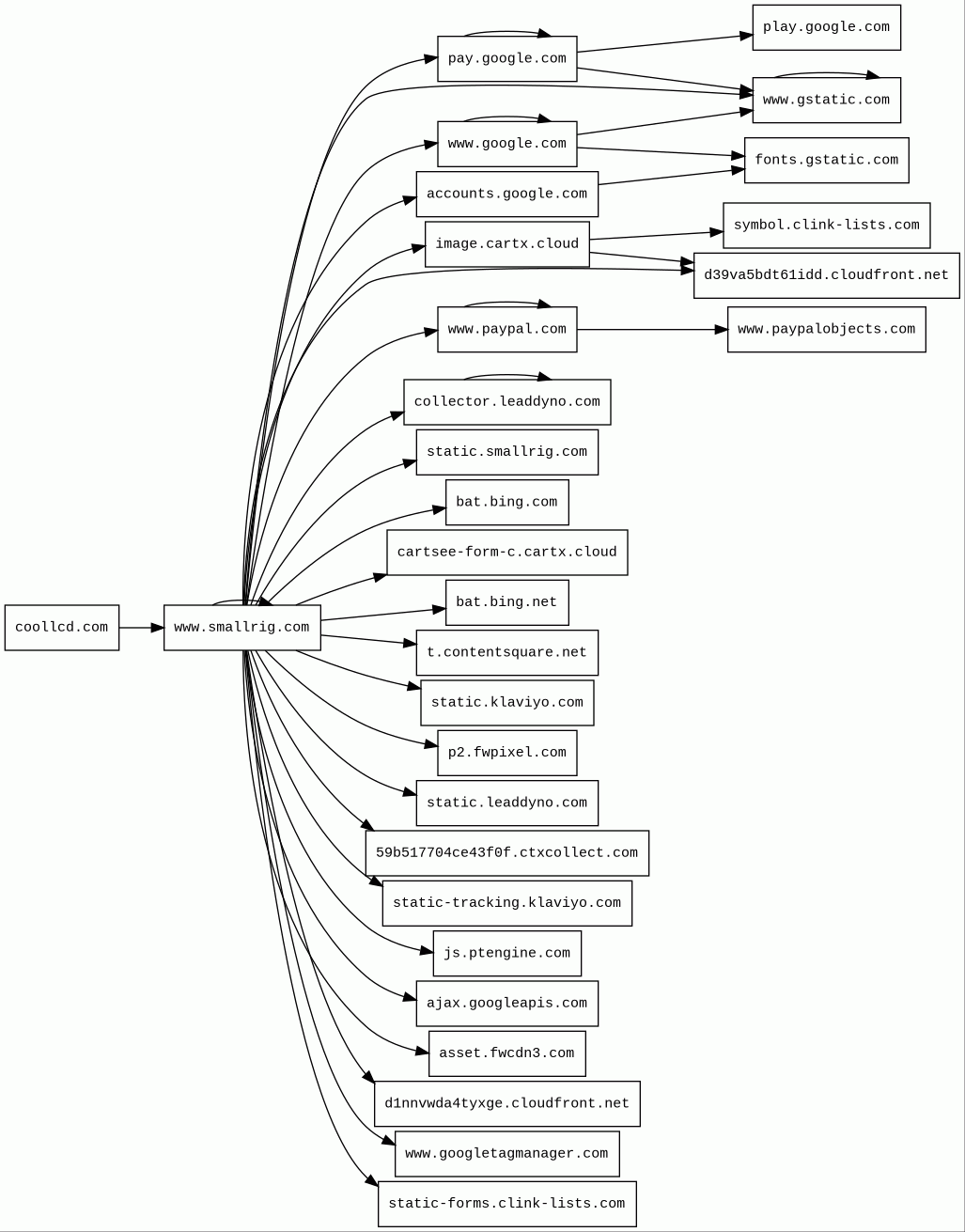
coollcd.com
Finishing URL
www.smallrig.com/global/
IP / ASN

47.89.154.23
Title
SmallRig: Camera Rigs | Tripods | Lighting | Accessories
Detections
urlquery
0
Network Intrusion Detection
0
Threat Detection Systems
1
Host Summary
| Host | Rank | Registered | First Seen | Last Seen | Sent | Received | IP | Fingerprints |
|---|---|---|---|---|---|---|---|---|
t.contentsquare.net | 18964 | 2017-02-16 | 2017-11-15 | 2025-12-23 | 898 B | 451 kB | ![]() 52.84.50.103 | |
static-forms.clink-lists.com | 1868251 | 2024-09-10 | 2025-08-01 | 2025-12-25 | 1.1 kB | 23 kB | ![]() 47.115.89.43 | |
www.smallrig.com | 933839 | 2011-10-21 | 2017-02-22 | 2025-12-28 | 51 kB | 9.0 MB | ![]() 3.167.2.117 | |
asset.fwcdn3.com | 151917 | 2021-11-09 | 2022-01-20 | 2025-12-25 | 415 B | 343 kB | ![]() 34.111.196.223 | |
www.gstatic.com | 146047 | 2008-02-11 | 2012-05-29 | 2025-12-28 | 7.6 kB | 2.9 MB | ![]() 142.250.74.99 | |
collector.leaddyno.com | 573368 | 2012-11-08 | 2013-06-07 | 2025-12-25 | 3.4 kB | 1.6 kB | ![]() 52.71.193.44 | |
d39va5bdt61idd.cloudfront.net | unknown | 2008-04-25 | 2025-06-20 | 2025-12-26 | 2.8 kB | 1.1 MB | ![]() 54.230.241.217 | |
www.googletagmanager.com | 283 | 2011-11-11 | 2012-10-04 | 2025-12-28 | 1.3 kB | 1.2 MB | ![]() 142.251.38.104 | |
symbol.clink-lists.com | 2945196 | 2024-09-10 | 2025-08-02 | 2025-12-24 | 2.1 kB | 1.6 kB | ![]() 47.115.89.43 | |
static.klaviyo.com | 17868 | 2012-03-29 | 2018-04-18 | 2025-12-29 | 1.4 kB | 96 kB | ![]() 151.101.66.133 | |
ajax.googleapis.com | 3691 | 2005-01-25 | 2012-05-22 | 2025-12-28 | 445 B | 88 kB | ![]() 142.250.74.138 | |
www.google.com | 22 | 1997-09-15 | 2015-05-10 | 2025-12-28 | 1.9 kB | 96 kB | ![]() 216.58.207.196 | |
cartsee-form-c.cartx.cloud | 411314 | 2022-09-06 | 2025-01-21 | 2025-12-26 | 4.4 kB | 3.2 kB | ![]() 47.115.89.43 | |
play.google.com | 48 | 1997-09-15 | 2013-05-30 | 2025-12-28 | 5.6 kB | 5.6 kB | ![]() 142.250.178.78 | |
59b517704ce43f0f.ctxcollect.com 4 alert(s) on this Host | unknown | 2025-11-03 | 2025-11-05 | 2025-12-26 | 2.1 kB | 2.8 kB | ![]() 47.238.126.244 | |
bat.bing.com | 2924 | 1996-01-29 | 2014-04-08 | 2025-12-28 | 831 B | 60 kB | ![]() 150.171.27.10 | |
www.paypalobjects.com | 19317 | 2005-05-12 | 2012-05-30 | 2025-12-29 | 420 B | 708 B | ![]() 172.64.153.163 | |
js.ptengine.com | 491690 | 2014-06-17 | 2015-06-15 | 2025-12-29 | 416 B | 310 kB | ![]() 52.84.50.70 | |
p2.fwpixel.com | 79948 | 2020-02-28 | 2020-06-12 | 2025-12-24 | 1.6 kB | 630 B | ![]() 34.218.52.59 | |
static.leaddyno.com | 701264 | 2012-11-08 | 2017-03-12 | 2025-12-27 | 411 B | 41 kB | ![]() 3.167.2.127 | |
static-tracking.klaviyo.com | 20795 | 2012-03-29 | 2021-12-02 | 2025-12-29 | 1.5 kB | 45 kB | ![]() 151.101.66.133 | |
d1nnvwda4tyxge.cloudfront.net | unknown | 2008-04-25 | 2025-09-06 | 2025-12-28 | 2.5 kB | 784 kB | ![]() 54.192.209.70 | |
coollcd.com | unknown | 2009-10-23 | 2025-09-06 | 2025-09-06 | 480 B | 526 kB | ![]() 47.89.185.48 | |
static.smallrig.com | 4687659 | 2011-10-21 | 2024-10-22 | 2025-12-28 | 32 kB | 7.4 MB | ![]() 52.84.50.57 | |
bat.bing.net | 24312 | 1997-09-03 | 2023-11-04 | 2025-12-29 | 1.3 kB | 1.1 kB | ![]() 150.171.27.10 | |
image.cartx.cloud | 570286 | 2022-09-06 | 2024-12-08 | 2025-12-28 | 542 B | 678 B | ![]() 47.113.74.105 | |
accounts.google.com | 103 | 1997-09-15 | 2012-05-23 | 2025-12-29 | 2.9 kB | 771 kB | ![]() 142.250.150.84 | |
fonts.gstatic.com | unknown | 2008-02-11 | 2014-04-02 | 2025-12-28 | 2.2 kB | 194 kB | ![]() 142.250.74.35 | |
www.paypal.com | 1502 | 1999-07-15 | 2012-05-21 | 2025-12-29 | 3.8 kB | 213 kB | ![]() 151.101.65.21 | |
pay.google.com | 6709 | 1997-09-15 | 2018-02-20 | 2025-12-29 | 2.0 kB | 235 kB | ![]() 173.194.221.92 |
Amazon CloudFront (CDN)
Amazon CloudFront is a fast content delivery network (CDN) service that securely delivers data, videos, applications, and APIs to customers globally with low latency, high transfer speeds.Amazon Web Services (PaaS)
Amazon Web Services (AWS) is a comprehensive cloud services platform offering compute power, database storage, content delivery and other functionality.Amazon S3 (CDN)
Amazon S3 or Amazon Simple Storage Service is a service offered by Amazon Web Services (AWS) that provides object storage through a web service interface.Node.js (Programming languages)
Node.js is an open-source, cross-platform, JavaScript runtime environment that executes JavaScript code outside a web browser.Google Analytics (Analytics)
Google Analytics is a free web analytics service that tracks and reports website traffic.reCAPTCHA (Security)
reCAPTCHA is a free service from Google that helps protect websites from spam and abuse.Vue.js (JavaScript frameworks)
Vue.js is an open-source model–view–viewmodel JavaScript framework for building user interfaces and single-page applications.Nuxt.js (JavaScript frameworks, Web frameworks, Web servers, Static site generator)
Nuxt is a Vue framework for developing modern web applications.Google Cloud CDN (CDN)
Cloud CDN uses Google's global edge network to serve content closer to users.Google Cloud (IaaS)
Google Cloud is a suite of cloud computing services.Nginx:1.22.1 (Web servers, Reverse proxies)
Nginx is a web server that can also be used as a reverse proxy, load balancer, mail proxy and HTTP cache.Varnish (Caching)
Varnish is a reverse caching proxy.Nginx (Web servers, Reverse proxies)
Nginx is a web server that can also be used as a reverse proxy, load balancer, mail proxy and HTTP cache.Nginx:1.26.1 (Web servers, Reverse proxies)
Nginx is a web server that can also be used as a reverse proxy, load balancer, mail proxy and HTTP cache.Cloudflare (CDN)
Cloudflare is a web-infrastructure and website-security company, providing content-delivery-network services, DDoS mitigation, Internet security, and distributed domain-name-server services.OpenResty (Web servers)
OpenResty is a web platform based on nginx which can run Lua scripts using its LuaJIT engine.Alibaba Cloud Object Storage Service (IaaS)
Alibaba Cloud Object Storage Service (OSS) is a cloud-based object storage service provided by Alibaba Cloud, which allows users to store and access large amounts of data in the cloud.PayPal (Payment processors)
PayPal is an online payments system that supports online money transfers and serves as an electronic alternative to traditional paper methods like checks and money orders.Related reports
Threat Detection Systems
| Detection System | Indicator | Verdict | Alert |
|---|---|---|---|
| DNS0 Zero | 59b517704ce43f0f.ctxcollect.com | malicious | Sinkholed |
JavaScript (105)
No JavaScripts
HTTP Transactions (212)
| URL | IP | Response | Size |
|---|



