Report Overview
Visitedpublic
2026-04-04 12:28:35
Tags
Submit Tags
URL
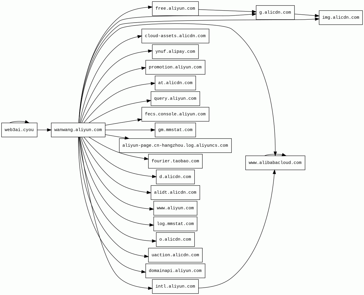
web3ai.cyou
Finishing URL
web3ai.cyou/
IP / ASN

170.33.12.185
Title
域名售卖
Detections
urlquery
0
Network Intrusion Detection
1
Threat Detection Systems
1
Host Summary
| Host | Rank | Registered | First Seen | Last Seen | Sent | Received | IP | Fingerprints |
|---|---|---|---|---|---|---|---|---|
o.alicdn.com | 89234 | 2008-06-25 | 2021-04-29 | 2026-04-01 | 435 B | 19 kB | ![]() 163.181.0.175 | ![]() |
free.aliyun.com | 2117837 | 2007-09-28 | 2014-07-21 | 2026-03-28 | 584 B | 2.0 kB | ![]() 47.246.44.198 | ![]() |
uaction.alicdn.com | 2068404 | 2008-06-25 | 2014-12-16 | 2026-03-29 | 856 B | 263 kB | ![]() 47.246.50.180 | ![]() |
promotion.aliyun.com | 4393455 | 2007-09-28 | 2012-12-11 | 2026-04-02 | 499 B | 728 B | ![]() 203.119.144.202 | ![]() |
domainapi.aliyun.com | unknown | 2007-09-28 | 2016-01-18 | 2026-04-01 | 580 B | 1.1 kB | ![]() 140.205.135.3 | ![]() |
fourier.taobao.com | 73681 | 2003-04-21 | 2019-10-09 | 2026-04-02 | 547 B | 135 B | ![]() 203.119.204.19 | ![]() |
www.aliyun.com | 252485 | 2007-09-28 | 2012-07-10 | 2026-03-30 | 521 B | 297 B | ![]() 47.74.138.66 | ![]() |
ynuf.alipay.com | 531589 | 2004-10-08 | 2012-07-16 | 2026-04-03 | 1.5 kB | 1.7 kB | ![]() 47.246.136.188 | ![]() ![]() |
www.alibabacloud.com | 224995 | 2009-09-08 | 2017-07-05 | 2026-04-01 | 967 B | 2.6 kB | ![]() 47.91.64.23 | ![]() |
d.alicdn.com | 342463 | 2008-06-25 | 2019-11-29 | 2026-03-30 | 564 B | 337 kB | ![]() 163.181.58.166 | ![]() |
web3ai.cyou 3 alert(s) on this Host | unknown | 2026-03-24 | 2026-04-04 | 2026-04-04 | 1.2 kB | 1.2 kB | ![]() 170.33.12.185 | |
alidt.alicdn.com | 1634213 | 2008-06-25 | 2019-11-13 | 2026-04-01 | 470 B | 1.2 kB | ![]() 163.181.49.175 | ![]() |
cloud-assets.alicdn.com | 2014330 | 2008-06-25 | 2021-09-01 | 2026-04-03 | 2.3 kB | 564 kB | ![]() 163.181.0.175 | ![]() |
gm.mmstat.com | 104988 | 2007-12-25 | 2013-09-16 | 2026-04-02 | 4.8 kB | 4.3 kB | ![]() 140.205.151.7 | |
aliyun-page.cn-hangzhou.log.aliyuncs.com | 5063626 | 2012-04-01 | 2019-04-18 | 2026-03-27 | 1.1 kB | 217 B | ![]() 120.55.220.188 | |
intl.aliyun.com | 2876598 | 2007-09-28 | 2015-11-17 | 2026-04-02 | 410 B | 321 B | ![]() 47.91.64.23 | ![]() |
wanwang.aliyun.com | 708515 | 2007-09-28 | 2015-07-13 | 2026-04-01 | 554 B | 14 kB | ![]() 47.246.2.225 | ![]() |
img.alicdn.com | 61670 | 2008-06-25 | 2015-03-04 | 2026-04-02 | 986 B | 17 kB | ![]() 47.246.44.177 | ![]() |
g.alicdn.com | 38802 | 2008-06-25 | 2014-10-06 | 2026-04-02 | 11 kB | 5.3 MB | ![]() 2.23.13.49 | ![]() |
log.mmstat.com | 153272 | 2007-12-25 | 2012-07-25 | 2026-04-04 | 6.2 kB | 7.2 kB | ![]() 140.205.151.5 | |
fecs.console.aliyun.com | 2992693 | 2007-09-28 | 2018-01-11 | 2026-03-28 | 548 B | 1.0 kB | ![]() 47.91.64.6 | ![]() |
at.alicdn.com | 96084 | 2008-06-25 | 2013-11-28 | 2026-04-01 | 1.9 kB | 67 kB | ![]() 47.246.44.177 | ![]() |
query.aliyun.com | 2034483 | 2007-09-28 | 2018-06-11 | 2026-04-01 | 1.7 kB | 2.7 kB | ![]() 203.119.144.202 | ![]() |
Alibaba Cloud Object Storage Service (IaaS)
Alibaba Cloud Object Storage Service (OSS) is a cloud-based object storage service provided by Alibaba Cloud, which allows users to store and access large amounts of data in the cloud.Tengine (Web servers)
Tengine is a web server which is based on the Nginx HTTP server.Alibaba Cloud CDN (CDN)
Alibaba Cloud CDN is a global network of servers designed to deliver high-performance, low-latency content to users around the world. It is a cloud-based service provided by Alibaba Cloud, a subsidiary of the Alibaba Group, that enables businesses to accelerate the delivery of their web content, including images, videos, and static files, to end-users.Java (Programming languages)
Java is a class-based, object-oriented programming language that is designed to have as few implementation dependencies as possible.Spring (Web frameworks)
Nginx (Web servers, Reverse proxies)
Nginx is a web server that can also be used as a reverse proxy, load balancer, mail proxy and HTTP cache.jQuery:3.7.1 (JavaScript libraries)
jQuery is a JavaScript library which is a free, open-source software designed to simplify HTML DOM tree traversal and manipulation, as well as event handling, CSS animation, and Ajax.React:0.0.2 (JavaScript frameworks)
React is an open-source JavaScript library for building user interfaces or UI components.Related reports
Network Intrusion Detection Systems
Suricata /w Emerging Threats Pro
| Timestamp | Severity | Source IP | Destination IP | Alert |
|---|---|---|---|---|
| low | Client IP | ![]() 120.55.220.188 | ET INFO Observed Alibaba Cloud CDN Domain (aliyuncs .com in TLS SNI) |
Threat Detection Systems
| Detection System | Indicator | Verdict | Alert |
|---|---|---|---|
| Hagezi Threat Feed | web3ai.cyou | malicious | Sinkholed |
JavaScript (55)
| HASH | FROM | Size | First Seen | Last Seen | |
|---|---|---|---|---|---|
| 77547f3788ce439c1df0a2779080c572 | DocumentWrite | 135 B | 2026-04-04 | 2026-04-04 | |
Introduced by DocumentWrite First Seen 2026-04-04 Last Seen 2026-04-04 Times Seen 1 Size 135 B (135 bytes) MD5 77547f3788ce439c1df0a2779080c572 SHA1 8547669bdf7eae76a6832006f0fb2667c5c514f5 Loading... | |||||
HTTP Transactions (83)
| URL | IP | Response | Size |
|---|










