Report Overview
Visitedpublic
2023-11-27 22:06:07
Tags
Submit Tags
URL
eepurl.com/hU2xtn
Finishing URL
mailchimp.com/solutions/email-marketing-platform/?utm_source=freemium_newsletter&utm_medium=email&utm_campaign=referral_marketing&aid=a2204964672c98395c283eb0b&afl=1
IP / ASN

23.208.18.130
Title
Best Email Marketing Platform to Grow Your Business | Mailchimp
Detections
urlquery
0
Network Intrusion Detection
0
Threat Detection Systems
0
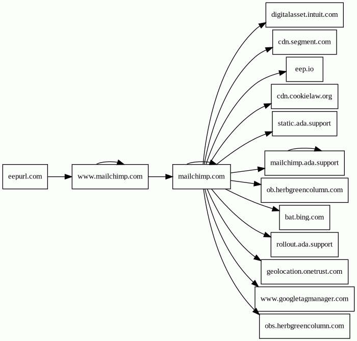
Host Summary
| Host | Rank | Registered | First Seen | Last Seen | Sent | Received | IP | Fingerprints |
|---|---|---|---|---|---|---|---|---|
mailchimp.com | 2025 | 2001-06-29 | 2013-10-15 15:48:21 | 2023-11-24 00:43:59 | 106 kB | 949 kB | ![]() 23.208.19.86 | |
ob.herbgreencolumn.com | unknown | 2022-08-01 | 2023-08-17 23:24:02 | 2023-11-27 18:31:40 | 902 B | 76 kB | ![]() 54.230.111.70 | |
obs.herbgreencolumn.com | unknown | 2022-08-01 | 2023-08-17 23:04:52 | 2023-11-19 22:04:02 | 11 kB | 3.7 kB | ![]() 52.45.196.192 | |
bat.bing.com | 387 | 1996-01-29 | 2014-04-08 11:23:16 | 2023-11-27 05:09:05 | 3.1 kB | 34 kB | ![]() 13.107.21.200 | |
www.mailchimp.com | 88018 | 2001-06-29 | 2014-02-27 03:58:08 | 2023-11-17 14:56:24 | 1.1 kB | 2.8 kB | ![]() 23.208.18.130 | |
eep.io | 67342 | 2012-10-18 | 2018-06-08 10:29:59 | 2023-11-26 21:20:29 | 1.1 kB | 34 kB | ![]() 23.208.18.130 | |
static.ada.support | 2890 | 2015-12-09 | 2020-02-13 09:06:20 | 2023-11-26 20:04:52 | 1.7 kB | 197 kB | ![]() 143.204.55.2 | |
mailchimp.ada.support | 98799 | 2015-12-09 | 2019-04-02 15:27:27 | 2023-11-17 16:56:12 | 3.6 kB | 301 kB | ![]() 54.230.111.72 | |
geolocation.onetrust.com | 802 | 2004-01-12 | 2018-02-07 12:23:41 | 2023-11-27 07:32:42 | 483 B | 468 B | ![]() 104.18.32.137 | |
cdn.segment.com | 1618 | 1998-07-06 | 2014-04-11 14:30:48 | 2023-11-27 18:13:15 | 945 B | 122 kB | ![]() 143.204.48.96 | |
eepurl.com | 130548 | 2008-12-22 | 2012-05-24 14:10:25 | 2023-11-25 10:59:52 | 483 B | 1.3 kB | ![]() 23.208.18.130 | |
www.googletagmanager.com | 75 | 2011-11-11 | 2013-05-22 04:07:37 | 2023-11-27 06:40:38 | 2.7 kB | 700 kB | ![]() 142.250.74.168 | |
cdn.cookielaw.org | 502 | 2011-06-20 | 2013-12-28 14:20:36 | 2023-11-27 07:32:42 | 4.9 kB | 360 kB | ![]() 104.18.131.236 | |
digitalasset.intuit.com | 13608 | 1994-02-18 | 2017-10-27 11:21:27 | 2023-11-20 02:03:52 | 513 B | 5.2 kB | ![]() 104.110.25.111 | |
rollout.ada.support | 3723 | 2015-12-09 | 2020-03-27 12:51:34 | 2023-11-24 09:05:06 | 479 B | 25 kB | ![]() 143.204.55.2 |
Related reports
Threat Detection Systems
Public InfoSec YARA rules
No alerts detected
OpenPhish
No alerts detected
PhishTank
No alerts detected
mnemonic secure dns
No alerts detected
Quad9 DNS
No alerts detected
ThreatFox
No alerts detected
JavaScript (297)
| HASH | FROM | Size | First Seen | Last Seen | |
|---|---|---|---|---|---|
| 9bff5b4d473d95009c42adb67b4bc4a4 | DocumentWrite | 473 B | 2023-10-24 | 2024-08-21 | |
Introduced by DocumentWrite First Seen 2023-10-24 Last Seen 2024-08-21 Times Seen 22 Size 473 B (473 bytes) MD5 9bff5b4d473d95009c42adb67b4bc4a4 SHA1 8336064a749e60347814248ae4bab28ebf458d4a Loading... | |||||
HTTP Transactions (102)
| URL | IP | Response | Size |
|---|

