Report Overview
Visitedpublic
2025-12-22 03:56:46
Tags
Submit Tags
URL
rphang.top/t/ipcam-loan-luan-trien-lam-camera-an-camera-gian-diep-lua-doi-that-cap-nhat-moi-ngay.345048/page-9
Finishing URL
rphang.top/t/ipcam-loan-luan-trien-lam-camera-an-camera-gian-diep-lua-doi-that-cap-nhat-moi-ngay.345048/page-9
IP / ASN

172.67.73.236
Title
Miền Bắc - Miền Tây - Clip - IPCAM LOẠN LUÂN, TRIỂN LÃM, CAMERA ẨN, CAMERA GIÁN ĐIỆP, LỪA DỐI, THẬT, CẬP NHẬT MỖI NGÀY | Thập Cẩm Box | Rphang | Diễn đàn người lớn Việt Nam
Detections
urlquery
0
Network Intrusion Detection
1
Threat Detection Systems
2
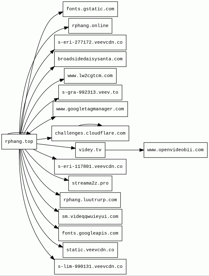
Host Summary
| Host | Rank | Registered | First Seen | Last Seen | Sent | Received | IP | Fingerprints |
|---|---|---|---|---|---|---|---|---|
s-lim-990131.veevcdn.co | unknown | unknown | No data | No data | 910 B | 0 B | ![]() 0.0.0.0 | |
rphang.luutrurp.com | 3347661 | 2022-11-05 | 2024-02-14 | 2025-12-19 | 2.3 kB | 89 kB | ![]() 172.67.159.227 | |
sm.videqqwuieyui.com | unknown | 2025-08-11 | 2025-10-25 | 2025-12-11 | 1.5 kB | 487 kB | ![]() 34.126.238.65 | |
s-gra-992313.veev.to | unknown | unknown | 2024-07-11 | 2025-04-09 | 452 B | 181 B | ![]() 149.202.81.182 | |
www.googletagmanager.com | 283 | 2011-11-11 | 2012-10-04 | 2025-12-21 | 431 B | 409 kB | ![]() 142.250.178.104 | |
rphang.online | 607739 | 2020-01-26 | 2020-02-05 | 2025-10-08 | 2.7 kB | 766 kB | ![]() 104.26.13.173 | |
www.lw2cgtcm.com 3 alert(s) on this Host | unknown | 2025-11-17 | 2025-11-21 | 2025-12-17 | 1.5 kB | 236 kB | ![]() 34.126.238.6 | |
challenges.cloudflare.com | 11393 | 2009-02-17 | 2021-10-20 | 2025-12-21 | 5.1 kB | 494 kB | ![]() 104.18.94.41 | |
fonts.gstatic.com | unknown | 2008-02-11 | 2014-04-02 | 2025-12-21 | 4.9 kB | 246 kB | ![]() 142.250.74.35 | |
static.veevcdn.co | 2771718 | 2024-08-12 | 2024-08-15 | 2025-11-27 | 463 B | 7.3 kB | ![]() 188.114.96.1 | |
streama2z.pro | 394882 | 2025-04-30 | 2025-05-25 | 2025-12-20 | 429 B | 712 B | ![]() 172.67.211.214 | |
s-eri-277172.veevcdn.co | unknown | unknown | No data | No data | 455 B | 181 B | ![]() 198.244.201.176 | |
broadsidedaisysanta.com | 542140 | 2025-03-12 | 2025-03-15 | 2025-12-19 | 942 B | 84 kB | ![]() 94.242.247.33 | |
s-eri-117801.veevcdn.co | unknown | unknown | No data | No data | 455 B | 0 B | ![]() 0.0.0.0 | |
videy.tv | 416002 | 2025-05-13 | 2025-06-10 | 2025-12-15 | 424 B | 568 B | ![]() 172.67.172.50 | |
fonts.googleapis.com | 313 | 2005-01-25 | 2012-05-23 | 2025-12-21 | 455 B | 28 kB | ![]() 142.250.178.106 | |
rphang.top 45 alert(s) on this Host | unknown | 2024-07-07 | 2025-12-19 | 2025-12-19 | 36 kB | 2.7 MB | ![]() 104.26.3.22 | ![]() ![]() |
Cloudflare (CDN)
Cloudflare is a web-infrastructure and website-security company, providing content-delivery-network services, DDoS mitigation, Internet security, and distributed domain-name-server services.Amazon Web Services (PaaS)
Amazon Web Services (AWS) is a comprehensive cloud services platform offering compute power, database storage, content delivery and other functionality.Nginx (Web servers, Reverse proxies)
Nginx is a web server that can also be used as a reverse proxy, load balancer, mail proxy and HTTP cache.Google Analytics (Analytics)
Google Analytics is a free web analytics service that tracks and reports website traffic.Lightbox (JavaScript libraries)
Lightbox is small javascript library used to overlay images on top of the current page.MySQL (Databases)
MySQL is an open-source relational database management system.React (JavaScript frameworks)
React is an open-source JavaScript library for building user interfaces or UI components.XenForo (Message boards)
XenForo is a PHP-based forum hosting program for communities that is designed to be deployed on a remote web server.PHP (Programming languages)
PHP is a general-purpose scripting language used for web development.jQuery:3.3.1 (JavaScript libraries)
jQuery is a JavaScript library which is a free, open-source software designed to simplify HTML DOM tree traversal and manipulation, as well as event handling, CSS animation, and Ajax.Related reports
Network Intrusion Detection Systems
Suricata /w Emerging Threats Pro
| Timestamp | Severity | Source IP | Destination IP | Alert |
|---|---|---|---|---|
| medium | ![]() 172.18.0.9 | ![]() 104.26.3.22 | ET INFO HTTP Request to a *.top domain |
Threat Detection Systems
| Detection System | Indicator | Verdict | Alert |
|---|---|---|---|
| DNS0 Zero | rphang.top | malicious | Sinkholed |
| DNS0 Zero | www.lw2cgtcm.com | malicious | Sinkholed |
JavaScript (115)
| HASH | FROM | Size | First Seen | Last Seen | |
|---|---|---|---|---|---|
| 086707e4369f60afedcafb16050a7618 | DocumentWrite | 39 B | 2023-03-07 | 2026-04-10 | |
Introduced by DocumentWrite First Seen 2023-03-07 Last Seen 2026-04-10 Times Seen 768122 Size 39 B (39 bytes) MD5 086707e4369f60afedcafb16050a7618 SHA1 8216b0cc6876cbd44f01c158e7dff3833ceccd41 Loading... | |||||
HTTP Transactions (86)
| URL | IP | Response | Size |
|---|





