Report Overview
Visitedpublic
2026-03-19 01:25:03
Tags
Submit Tags
URL
go.securitypalhq.com/e3t/Ctc/LY%20113/cX6s604/VW-WF-1C-tFpW6S_qKk4Y7qNWW7xsyK95LMs3pN5BW0Sj3qgz0W7Y8-PT6lZ3l9W30qNDX1pYhBTW2W4TN03hhDG7W7N_r131tv5cDW4bHRk755839wW17fHQJ2_CN6ZVMq7Z115BMdZN1Fwc2RdyhdjW6bV-9b8z5y6YN8h2bwVRc6PtV5vHlT5gSCL4W8CWr-k94w0HwW17rMRL2pklT1N3TvQPwNxqh8W8RtV6f3HTCRsVJNQ0n1R_1tSW6fw36d7B5zgKW2w6QHV6TZtXfVZzTfV5mRqhdW5j0v0W6Fl9fWW7c1CZK67XZykW621_3n3h01RWW2Z3cvj3TLHsVVzvgnm3wHCSNW8Bx5sB8XFpcyW7CrjyS7Y6lprW2jNyRy7-S17gf3rF7Mn04
Finishing URL
www.securitypalhq.com/?utm_campaign=39647114-Resource%20%7C%20Report&utm_medium=email&_hsenc=p2ANqtz-9fg5g_LLl1kf9QneGtqMVKB-HZCZ0svBBVxQVeF8XF02b6jQ8ZlT_F0ymYiwD9mj8todPeOy1yYiyCQpUBZiyOKnyS5f2_Q82YVty0bhDUU4j0x1s&_hsmi=409132103&utm_content=409132252&utm_source=hs_email
IP / ASN

199.60.103.227
Title
100x Faster Security Reviews Powered by AI Agents & Expert Humans | SecurityPal
Detections
urlquery
0
Network Intrusion Detection
0
Threat Detection Systems
0
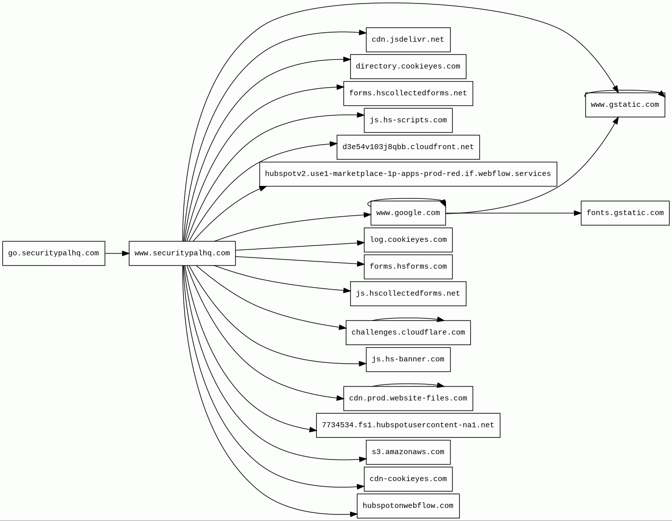
Host Summary
| Host | Rank | Registered | First Seen | Last Seen | Sent | Received | IP | Fingerprints |
|---|---|---|---|---|---|---|---|---|
www.gstatic.com | 146047 | 2008-02-11 | 2012-05-29 | 2026-03-15 | 3.4 kB | 3.7 MB | ![]() 172.217.20.163 | |
js.hs-scripts.com | 18499 | 2016-07-11 | 2016-08-09 | 2026-03-16 | 422 B | 2.8 kB | ![]() 104.16.137.209 | |
forms.hsforms.com | 29940 | 2013-09-18 | 2018-03-07 | 2026-03-18 | 501 B | 862 B | ![]() 104.18.80.204 | |
fonts.gstatic.com | unknown | 2008-02-11 | 2014-04-02 | 2026-03-15 | 543 B | 41 kB | ![]() 172.217.19.227 | |
7734534.fs1.hubspotusercontent-na1.net | unknown | 2021-09-30 | 2026-03-19 | 2026-03-19 | 1.8 kB | 689 kB | ![]() 104.18.41.124 | |
challenges.cloudflare.com | 11393 | 2009-02-17 | 2021-10-20 | 2026-03-15 | 5.5 kB | 568 kB | ![]() 104.18.95.41 | |
hubspotonwebflow.com | 48736 | 2023-08-24 | 2023-08-24 | 2026-03-14 | 1.5 kB | 113 kB | ![]() 216.150.1.129 | |
cdn.jsdelivr.net | 1678 | 2012-05-16 | 2012-09-30 | 2026-03-15 | 905 B | 175 kB | ![]() 151.101.65.229 | |
directory.cookieyes.com | 58169 | 2018-06-03 | 2022-07-12 | 2026-03-18 | 462 B | 615 B | ![]() 172.66.163.68 | |
s3.amazonaws.com | 1245 | 2005-08-18 | 2020-05-13 | 2026-03-16 | 585 B | 4.1 MB | ![]() 16.15.191.35 | |
d3e54v103j8qbb.cloudfront.net | unknown | 2008-04-25 | 2016-03-11 | 2026-03-16 | 523 B | 90 kB | ![]() 54.192.209.132 | |
forms.hscollectedforms.net | 36910 | 2017-01-23 | 2023-03-02 | 2026-03-16 | 538 B | 814 B | ![]() 104.16.108.254 | |
log.cookieyes.com | 39345 | 2018-06-03 | 2022-05-25 | 2026-03-15 | 542 B | 359 B | ![]() 172.66.163.68 | |
js.hscollectedforms.net | 36221 | 2017-01-23 | 2017-03-02 | 2026-03-16 | 471 B | 79 kB | ![]() 104.16.108.254 | |
go.securitypalhq.com | unknown | 2019-08-28 | 2026-03-19 | 2026-03-19 | 2.2 kB | 156 kB | ![]() 199.60.103.227 | |
cdn-cookieyes.com | 9847 | 2020-04-22 | 2020-04-26 | 2026-03-16 | 3.9 kB | 108 kB | ![]() 104.18.19.62 | |
js.hs-banner.com | 17150 | 2020-03-09 | 2020-03-26 | 2026-03-16 | 891 B | 72 kB | ![]() 172.64.147.16 | |
www.google.com | 22 | 1997-09-15 | 2015-05-10 | 2026-03-15 | 2.6 kB | 119 kB | ![]() 142.251.153.119 | |
hubspotv2.use1-marketplace-1p-apps-prod-red.if.webflow.services | unknown | 2017-03-13 | 2025-08-18 | 2026-03-18 | 491 B | 278 B | ![]() 13.219.143.49 | |
cdn.prod.website-files.com | 20159 | 2019-01-23 | 2023-11-01 | 2026-03-16 | 33 kB | 14 MB | ![]() 104.18.161.117 | |
www.securitypalhq.com | unknown | 2019-08-28 | 2026-03-19 | 2026-03-19 | 739 B | 146 kB | ![]() 198.202.211.1 |
Cloudflare (CDN)
Cloudflare is a web-infrastructure and website-security company, providing content-delivery-network services, DDoS mitigation, Internet security, and distributed domain-name-server services.Amazon CloudFront (CDN)
Amazon CloudFront is a fast content delivery network (CDN) service that securely delivers data, videos, applications, and APIs to customers globally with low latency, high transfer speeds.Amazon Web Services (PaaS)
Amazon Web Services (AWS) is a comprehensive cloud services platform offering compute power, database storage, content delivery and other functionality.Vercel (PaaS)
Vercel is a cloud platform for static frontends and serverless functions.Express (Web frameworks, Web servers)
Express is a web application framework for Node.js, released as free and open-source software under the MIT License. It is designed for building web applications and APIs.Node.js (Programming languages)
Node.js is an open-source, cross-platform, JavaScript runtime environment that executes JavaScript code outside a web browser.Amazon S3 (CDN)
Amazon S3 or Amazon Simple Storage Service is a service offered by Amazon Web Services (AWS) that provides object storage through a web service interface.Cloudflare Bot Management (Security)
Cloudflare bot management solution identifies and mitigates automated traffic to protect websites from bad bots.jQuery:3.5.1 (JavaScript libraries)
jQuery is a JavaScript library which is a free, open-source software designed to simplify HTML DOM tree traversal and manipulation, as well as event handling, CSS animation, and Ajax.reCAPTCHA (Security)
reCAPTCHA is a free service from Google that helps protect websites from spam and abuse.Google Tag Manager (Tag managers)
Google Tag Manager is a tag management system (TMS) that allows you to quickly and easily update measurement codes and related code fragments collectively known as tags on your website or mobile app.CookieYes (Cookie compliance)
jsDelivr (CDN)
JSDelivr is a free public CDN for open-source projects. It can serve web files directly from the npm registry and GitHub repositories without any configuration.Related reports
Threat Detection Systems
No alerts detected
JavaScript (107)
| HASH | FROM | Size | First Seen | Last Seen | |
|---|---|---|---|---|---|
| 086707e4369f60afedcafb16050a7618 | DocumentWrite | 39 B | 2023-03-07 | 2026-03-19 | |
Introduced by DocumentWrite First Seen 2023-03-07 Last Seen 2026-03-19 Times Seen 681433 Size 39 B (39 bytes) MD5 086707e4369f60afedcafb16050a7618 SHA1 8216b0cc6876cbd44f01c158e7dff3833ceccd41 Loading... | |||||
HTTP Transactions (112)
| URL | IP | Response | Size |
|---|
