Report Overview
Visitedpublic
2026-02-06 16:00:47
Tags
Submit Tags
URL
in2communications.com
Finishing URL
in2communications.com/
IP / ASN

75.98.162.214
Title
IN2communications | Managed Marketing Services
Detections
urlquery
0
Network Intrusion Detection
0
Threat Detection Systems
2
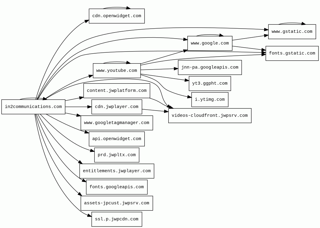
Host Summary
| Host | Rank | Registered | First Seen | Last Seen | Sent | Received | IP | Fingerprints |
|---|---|---|---|---|---|---|---|---|
www.googletagmanager.com | 283 | 2011-11-11 | 2012-10-04 | 2026-02-01 | 442 B | 446 kB | ![]() 142.251.143.136 | |
jnn-pa.googleapis.com | 1579 | 2005-01-25 | 2021-11-16 | 2026-02-02 | 2.4 kB | 2.4 kB | ![]() 142.251.143.138 | |
fonts.googleapis.com | 313 | 2005-01-25 | 2012-05-23 | 2026-02-01 | 1.1 kB | 39 kB | ![]() 142.251.38.106 | |
ssl.p.jwpcdn.com | 16928 | 2012-08-07 | 2017-01-30 | 2026-02-05 | 1.8 kB | 803 kB | ![]() 151.101.2.114 | |
prd.jwpltx.com | 18971 | 2012-08-14 | 2019-06-03 | 2026-02-02 | 2.4 kB | 588 B | ![]() 52.84.50.104 | |
content.jwplatform.com | 42202 | 2010-04-13 | 2017-09-15 | 2026-02-06 | 1.6 kB | 310 kB | ![]() 3.167.2.76 | ![]() ![]() |
www.google.com | 22 | 1997-09-15 | 2015-05-10 | 2026-02-01 | 3.3 kB | 218 kB | ![]() 142.251.38.100 | |
cdn.openwidget.com | 391987 | 2012-01-03 | 2022-11-18 | 2026-02-01 | 7.0 kB | 970 kB | ![]() 2.22.225.11 | |
videos-cloudfront.jwpsrv.com | unknown | 2012-10-04 | 2023-03-10 | 2026-02-04 | 2.5 kB | 382 kB | ![]() 54.240.174.8 | |
api.openwidget.com | 412140 | 2012-01-03 | 2022-11-18 | 2026-02-01 | 603 B | 11 kB | ![]() 2.22.225.11 | |
cdn.jwplayer.com | 18072 | 2007-09-17 | 2017-09-15 | 2026-02-05 | 2.4 kB | 401 kB | ![]() 3.167.2.76 | ![]() ![]() ![]() |
www.gstatic.com | 146047 | 2008-02-11 | 2012-05-29 | 2026-02-01 | 2.9 kB | 3.5 MB | ![]() 172.217.19.227 | |
yt3.ggpht.com | 1275 | 2008-01-16 | 2014-01-15 | 2026-02-02 | 1.0 kB | 3.5 kB | ![]() 142.250.74.1 | |
assets-jpcust.jwpsrv.com | 29082 | 2012-10-04 | 2015-04-20 | 2026-01-31 | 448 B | 2.5 kB | ![]() 151.101.194.114 | |
www.youtube.com 2 alert(s) on this Host | 286 | 2005-02-15 | 2013-04-13 | 2026-02-01 | 10 kB | 6.9 MB | ![]() 142.251.142.238 | |
fonts.gstatic.com | unknown | 2008-02-11 | 2014-04-02 | 2026-02-01 | 7.3 kB | 440 kB | ![]() 142.250.74.3 | |
entitlements.jwplayer.com | 18344 | 2007-09-17 | 2016-06-21 | 2026-02-05 | 482 B | 580 B | ![]() 52.84.50.105 | |
in2communications.com | unknown | 2008-05-27 | 2015-03-05 | 2023-06-01 | 44 kB | 3.9 MB | ![]() 75.98.162.214 | ![]() ![]() ![]() |
i.ytimg.com | 436 | 2007-12-11 | 2012-10-03 | 2026-02-02 | 1.0 kB | 99 kB | ![]() 216.58.207.214 |
Varnish (Caching)
Varnish is a reverse caching proxy.Amazon S3 (CDN)
Amazon S3 or Amazon Simple Storage Service is a service offered by Amazon Web Services (AWS) that provides object storage through a web service interface.Amazon Web Services (PaaS)
Amazon Web Services (AWS) is a comprehensive cloud services platform offering compute power, database storage, content delivery and other functionality.Nginx (Web servers, Reverse proxies)
Nginx is a web server that can also be used as a reverse proxy, load balancer, mail proxy and HTTP cache.Amazon CloudFront (CDN)
Amazon CloudFront is a fast content delivery network (CDN) service that securely delivers data, videos, applications, and APIs to customers globally with low latency, high transfer speeds.gunicorn (Web servers)
Python (Programming languages)
Python is an interpreted and general-purpose programming language.Google Cloud Storage (Miscellaneous)
Google Cloud Storage allows world-wide storage and retrieval of any amount of data at any time.Google Cloud (IaaS)
Google Cloud is a suite of cloud computing services.Uvicorn (Web servers)
Apache HTTP Server (Web servers)
Apache is a free and open-source cross-platform web server software.Bootstrap (UI frameworks)
Bootstrap is a free and open-source CSS framework directed at responsive, mobile-first front-end web development. It contains CSS and JavaScript-based design templates for typography, forms, buttons, navigation, and other interface components.MySQL (Databases)
MySQL is an open-source relational database management system.reCAPTCHA (Security)
reCAPTCHA is a free service from Google that helps protect websites from spam and abuse.Yoast SEO:26.9 (SEO, WordPress plugins)
Yoast SEO is a search engine optimisation plugin for WordPress and other platforms.JW Player (Video players)
JW Player is a online video player with video engagement analytics, custom video player skins, and live video streaming capability.Google Analytics (Analytics)
Google Analytics is a free web analytics service that tracks and reports website traffic.Gravity Forms:2.9.27 (WordPress plugins, Form builders)
Select2 (JavaScript libraries)
Select2 is a jQuery based replacement for select boxes. It supports searching, remote data sets, and infinite scrolling of results.PHP (Programming languages)
PHP is a general-purpose scripting language used for web development.WordPress (CMS, Blogs)
WordPress is a free and open-source content management system written in PHP and paired with a MySQL or MariaDB database. Features include a plugin architecture and a template system.jQuery Migrate:3.4.1 (JavaScript libraries)
Query Migrate is a javascript library that allows you to preserve the compatibility of your jQuery code developed for versions of jQuery older than 1.9.YouTube (Video players)
YouTube is a video sharing service where users can create their own profile, upload videos, watch, like and comment on other videos.wpBakery (Page builders, WordPress plugins)
WPBakery is a drag and drop visual page builder plugin for WordPress.jQuery (JavaScript libraries)
jQuery is a JavaScript library which is a free, open-source software designed to simplify HTML DOM tree traversal and manipulation, as well as event handling, CSS animation, and Ajax.Related reports
Threat Detection Systems
| Detection System | Indicator | Verdict | Alert |
|---|---|---|---|
| Private YARA rules | www.youtube.com/s/player/4e51e895/player_ias.vflset/en_US/base.js | audit | Hunting_JS_WebAssembly |
| Private YARA rules | www.youtube.com/s/player/4e51e895/player_es6.vflset/en_US/base.js | audit | Hunting_JS_WebAssembly |
JavaScript (282)
| HASH | FROM | Size | First Seen | Last Seen | |
|---|---|---|---|---|---|
| 2630b5dbbda3fec77f08b9a98baa3b5d | DocumentWrite | 43 B | 2026-02-06 | 2026-02-06 | |
Introduced by DocumentWrite First Seen 2026-02-06 Last Seen 2026-02-06 Times Seen 1 Size 43 B (43 bytes) MD5 2630b5dbbda3fec77f08b9a98baa3b5d SHA1 61d0bb2a5f141c4000ce7c8d830dc47b40843c93 Loading... | |||||
| 1299c502c740fc9721c60d8820762889 | DocumentWrite | 6.7 kB | 2026-02-06 | 2026-02-06 | |
Introduced by DocumentWrite First Seen 2026-02-06 Last Seen 2026-02-06 Times Seen 1 Size 6.7 kB (6708 bytes) MD5 1299c502c740fc9721c60d8820762889 SHA1 0cdf0e3734969dff2e63ecb78b651204492a8d0a Loading... | |||||
| 8f902fc085ce8bbe3ff4d30d4b4422ce | DocumentWrite | 14 kB | 2026-02-06 | 2026-02-06 | |
Introduced by DocumentWrite First Seen 2026-02-06 Last Seen 2026-02-06 Times Seen 1 Size 14 kB (13672 bytes) MD5 8f902fc085ce8bbe3ff4d30d4b4422ce SHA1 0b2b2c6a92ad764c5599273660fb600f66f3d84b Loading... | |||||
HTTP Transactions (175)
| URL | IP | Response | Size |
|---|






