Report Overview
Visitedpublic
2026-04-15 19:00:50
Tags
Submit Tags
URL
www.schweitzer.com/
Finishing URL
www.schweitzer.com/
IP / ASN

45.60.123.134
Title
Schweitzer Mountain - Idaho Ski Resorts for Family Skiing
Detections
urlquery
0
Network Intrusion Detection
0
Threat Detection Systems
0
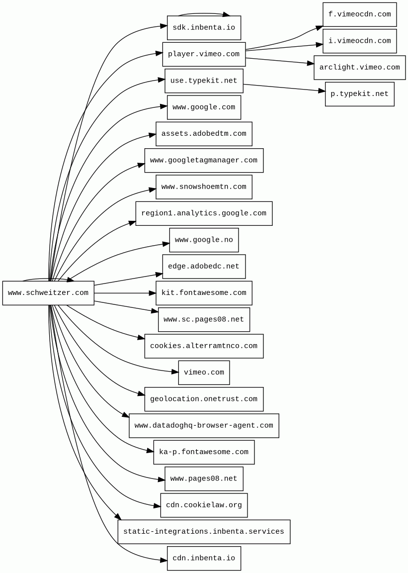
Host Summary
| Host | Rank | Registered | First Seen | Last Seen | Sent | Received | IP | Fingerprints |
|---|---|---|---|---|---|---|---|---|
cdn.cookielaw.org | 2972 | 2011-06-20 | 2013-12-28 | 2026-04-13 | 5.4 kB | 835 kB | ![]() 104.18.87.42 | |
sdk.inbenta.io | 665242 | 2016-05-17 | 2018-04-05 | 2026-04-11 | 1.4 kB | 1.8 MB | ![]() 52.84.50.113 | |
f.vimeocdn.com | 25524 | 2010-04-21 | 2014-04-09 | 2026-04-15 | 1.8 kB | 1.4 MB | ![]() 151.101.64.217 | |
vimeo.com | 78 | 2004-12-15 | 2012-05-20 | 2026-04-08 | 503 B | 9.6 kB | ![]() 162.159.128.61 | |
www.google.no | 92680 | 2001-02-26 | 2012-06-26 | 2026-04-12 | 709 B | 580 B | ![]() 216.58.201.195 | |
use.typekit.net | 4054 | 2010-08-02 | 2012-07-05 | 2026-04-13 | 3.5 kB | 157 kB | ![]() 23.36.77.81 | |
edge.adobedc.net | 20666 | 2018-11-27 | 2019-11-29 | 2026-04-09 | 1.2 kB | 2.7 kB | ![]() 63.140.62.120 | |
www.sc.pages08.net | 443504 | 2007-11-06 | 2017-01-31 | 2026-04-12 | 510 B | 14 kB | ![]() 16.54.93.44 | |
p.typekit.net | 4638 | 2010-08-02 | 2012-05-23 | 2026-04-13 | 497 B | 340 B | ![]() 23.36.77.91 | |
www.datadoghq-browser-agent.com | 7205 | 2019-03-26 | 2019-04-26 | 2026-04-15 | 444 B | 154 kB | ![]() 3.167.9.215 | |
region1.analytics.google.com | 22257 | 1997-09-15 | 2022-03-17 | 2026-04-12 | 979 B | 852 B | ![]() 216.239.34.36 | |
ka-p.fontawesome.com | 22175 | 2012-10-18 | 2019-12-16 | 2026-04-13 | 495 B | 120 kB | ![]() 104.18.40.68 | |
arclight.vimeo.com | 24414 | 2004-12-15 | 2024-11-18 | 2026-04-13 | 547 B | 262 B | ![]() 34.120.202.204 | |
www.pages08.net | 411371 | 2007-11-06 | 2017-01-30 | 2026-04-12 | 810 B | 707 B | ![]() 16.54.93.44 | |
assets.adobedtm.com | 3051 | 2013-11-22 | 2014-01-28 | 2026-04-13 | 961 B | 587 kB | ![]() 96.6.17.25 | |
www.googletagmanager.com | 283 | 2011-11-11 | 2012-10-04 | 2026-04-12 | 1.8 kB | 1.8 MB | ![]() 142.250.74.8 | |
kit.fontawesome.com | 16651 | 2012-10-18 | 2019-03-29 | 2026-04-13 | 457 B | 21 kB | ![]() 104.18.40.68 | |
player.vimeo.com | 132 | 2004-12-15 | 2013-09-26 | 2026-04-13 | 551 B | 26 kB | ![]() 162.159.128.61 | |
static-integrations.inbenta.services | 1977857 | 2017-06-16 | 2020-08-10 | 2026-04-09 | 564 B | 226 kB | ![]() 52.84.50.11 | |
cookies.alterramtnco.com | 2026181 | 2017-11-02 | 2018-06-24 | 2026-03-25 | 455 B | 9.1 kB | ![]() 3.33.186.135 | |
i.vimeocdn.com | 24258 | 2010-04-21 | 2014-03-27 | 2026-04-13 | 1.0 kB | 272 kB | ![]() 151.101.64.217 | |
www.schweitzer.com | 7214677 | 1996-01-15 | 2012-12-25 | 2026-02-12 | 118 kB | 4.2 MB | ![]() 45.60.123.134 | |
www.google.com | 22 | 1997-09-15 | 2015-05-10 | 2026-04-12 | 6.4 kB | 3.7 kB | ![]() 142.251.155.119 | |
www.snowshoemtn.com | 2205369 | 1997-06-24 | 2014-04-30 | 2026-02-24 | 477 B | 919 B | ![]() 45.60.123.134 | |
geolocation.onetrust.com | 4022 | 2004-01-12 | 2018-02-07 | 2026-04-13 | 493 B | 438 B | ![]() 104.18.32.137 | |
cdn.inbenta.io | 1376084 | 2016-05-17 | 2018-01-09 | 2026-04-06 | 535 B | 60 kB | ![]() 52.84.50.64 |
Cloudflare (CDN)
Cloudflare is a web-infrastructure and website-security company, providing content-delivery-network services, DDoS mitigation, Internet security, and distributed domain-name-server services.Amazon CloudFront (CDN)
Amazon CloudFront is a fast content delivery network (CDN) service that securely delivers data, videos, applications, and APIs to customers globally with low latency, high transfer speeds.Amazon Web Services (PaaS)
Amazon Web Services (AWS) is a comprehensive cloud services platform offering compute power, database storage, content delivery and other functionality.Amazon S3 (CDN)
Amazon S3 or Amazon Simple Storage Service is a service offered by Amazon Web Services (AWS) that provides object storage through a web service interface.Varnish (Caching)
Varnish is a reverse caching proxy.Varnish:6.0 (Caching)
Varnish is a reverse caching proxy.Cloudflare Bot Management (Security)
Cloudflare bot management solution identifies and mitigates automated traffic to protect websites from bad bots.Nginx (Web servers, Reverse proxies)
Nginx is a web server that can also be used as a reverse proxy, load balancer, mail proxy and HTTP cache.Apache HTTP Server (Web servers)
Apache is a free and open-source cross-platform web server software.Google Cloud CDN (CDN)
Cloud CDN uses Google's global edge network to serve content closer to users.Google Cloud (IaaS)
Google Cloud is a suite of cloud computing services.Amazon ALB (Load balancers)
Amazon Application Load Balancer (ALB) distributes incoming application traffic to increase availability and support content-based routing.Netlify (PaaS, CDN)
Netlify providers hosting and server-less backend services for web applications and static websites.Imperva (Security, CDN)
Imperva is a cyber security software and services company for networking, data, and application security.Google Tag Manager (Tag managers)
Google Tag Manager is a tag management system (TMS) that allows you to quickly and easily update measurement codes and related code fragments collectively known as tags on your website or mobile app.Font Awesome (Font scripts)
Font Awesome is a font and icon toolkit based on CSS and Less.OneTrust (Cookie compliance)
OneTrust is a cloud-based data privacy management compliance platform.RequireJS (JavaScript frameworks)
RequireJS is a JavaScript library and file loader which manages the dependencies between JavaScript files and in modular programming.Related reports
Threat Detection Systems
No alerts detected
JavaScript (101)
No JavaScripts
HTTP Transactions (147)
| URL | IP | Response | Size |
|---|

