Report Overview
Visitedpublic
2026-02-27 23:24:48
Tags
Submit Tags
URL
vimeo.com/1168996555?fl=pl&fe=sh
Finishing URL
vimeo.com/1168996555?fl=pl&fe=sh
IP / ASN

162.159.128.61
Title
Expedia® Customer Service Complete Guide = Step-by-Step Help & Support 24/7 Expedia on Vimeo
Detections
urlquery
0
Network Intrusion Detection
0
Threat Detection Systems
0
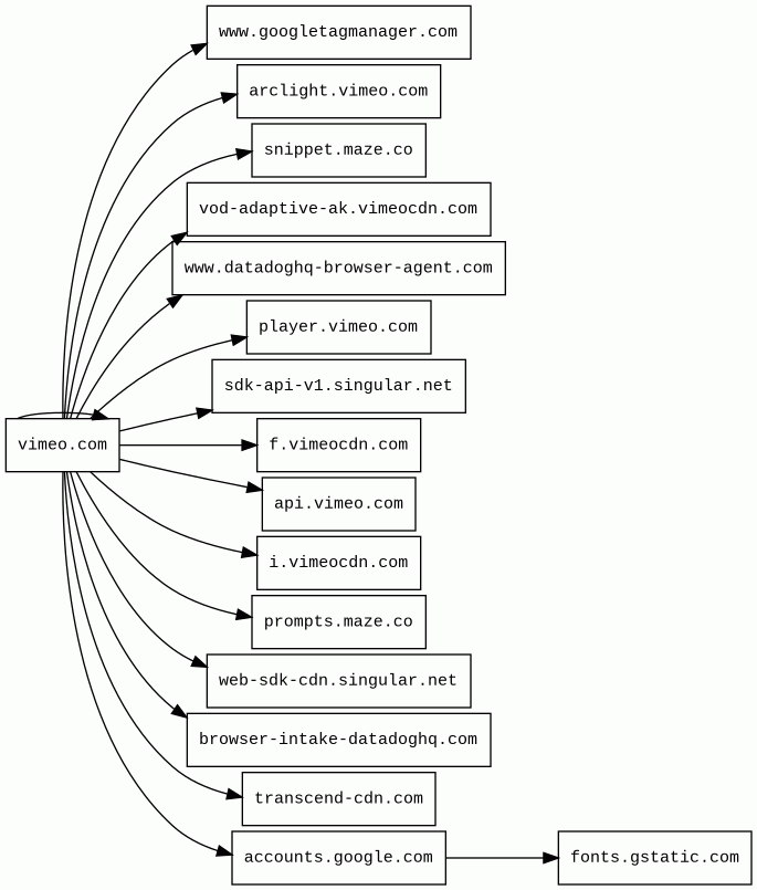
Host Summary
| Host | Rank | Registered | First Seen | Last Seen | Sent | Received | IP | Fingerprints |
|---|---|---|---|---|---|---|---|---|
api.vimeo.com | 179007 | 2004-12-15 | 2013-05-26 | 2026-02-27 | 29 kB | 70 kB | ![]() 162.159.138.60 | |
vod-adaptive-ak.vimeocdn.com | 36736 | 2010-04-21 | 2024-05-07 | 2026-02-25 | 2.8 kB | 552 kB | ![]() 23.36.77.114 | |
arclight.vimeo.com | 24414 | 2004-12-15 | 2024-11-18 | 2026-02-23 | 4.0 kB | 1.2 kB | ![]() 34.120.202.204 | |
player.vimeo.com | 132 | 2004-12-15 | 2013-09-26 | 2026-02-23 | 2.0 kB | 18 kB | ![]() 162.159.128.61 | |
f.vimeocdn.com | 25524 | 2010-04-21 | 2014-04-09 | 2026-02-25 | 54 kB | 8.2 MB | ![]() 151.101.0.217 | |
web-sdk-cdn.singular.net | 81404 | 2000-08-09 | 2019-12-17 | 2026-02-27 | 1.4 kB | 176 kB | ![]() 3.167.2.11 | |
transcend-cdn.com | 10213 | 2023-01-31 | 2023-02-01 | 2026-02-25 | 1.9 kB | 495 kB | ![]() 172.64.147.18 | |
www.datadoghq-browser-agent.com | 7205 | 2019-03-26 | 2019-04-26 | 2026-02-25 | 435 B | 177 kB | ![]() 3.164.225.34 | |
vimeo.com | 78 | 2004-12-15 | 2012-05-20 | 2026-02-25 | 3.2 kB | 326 kB | ![]() 162.159.138.60 | |
prompts.maze.co | 54040 | 2010-07-20 | 2023-01-27 | 2026-02-25 | 1.2 kB | 599 B | ![]() 50.17.143.179 | |
fonts.gstatic.com | unknown | 2008-02-11 | 2014-04-02 | 2026-02-22 | 1.1 kB | 112 kB | ![]() 172.217.21.163 | |
browser-intake-datadoghq.com | 795 | 2020-08-06 | 2023-01-14 | 2026-02-25 | 8.6 kB | 5.6 kB | ![]() 3.233.158.25 | |
accounts.google.com | 103 | 1997-09-15 | 2012-05-23 | 2026-02-23 | 2.3 kB | 521 kB | ![]() 173.194.221.84 | |
sdk-api-v1.singular.net | 26420 | 2000-08-09 | 2019-05-24 | 2026-02-22 | 2.4 kB | 969 B | ![]() 52.84.50.38 | |
snippet.maze.co | 59866 | 2010-07-20 | 2022-10-27 | 2026-02-26 | 933 B | 25 kB | ![]() 3.167.2.14 | |
i.vimeocdn.com | 24258 | 2010-04-21 | 2014-03-27 | 2026-02-23 | 2.5 kB | 112 kB | ![]() 151.101.0.217 | |
www.googletagmanager.com | 283 | 2011-11-11 | 2012-10-04 | 2026-02-22 | 432 B | 760 kB | ![]() 142.250.178.72 |
Cloudflare (CDN)
Cloudflare is a web-infrastructure and website-security company, providing content-delivery-network services, DDoS mitigation, Internet security, and distributed domain-name-server services.Cloudflare Bot Management (Security)
Cloudflare bot management solution identifies and mitigates automated traffic to protect websites from bad bots.Varnish (Caching)
Varnish is a reverse caching proxy.Google Cloud CDN (CDN)
Cloud CDN uses Google's global edge network to serve content closer to users.Google Cloud (IaaS)
Google Cloud is a suite of cloud computing services.Amazon S3 (CDN)
Amazon S3 or Amazon Simple Storage Service is a service offered by Amazon Web Services (AWS) that provides object storage through a web service interface.Amazon Web Services (PaaS)
Amazon Web Services (AWS) is a comprehensive cloud services platform offering compute power, database storage, content delivery and other functionality.Amazon CloudFront (CDN)
Amazon CloudFront is a fast content delivery network (CDN) service that securely delivers data, videos, applications, and APIs to customers globally with low latency, high transfer speeds.Varnish:6.0 (Caching)
Varnish is a reverse caching proxy.Next.js (JavaScript frameworks, Web frameworks)
Next.js is a React framework for developing single page Javascript applications.React (JavaScript frameworks)
React is an open-source JavaScript library for building user interfaces or UI components.Webpack (Miscellaneous)
Webpack is an open-source JavaScript module bundler.Node.js (Programming languages)
Node.js is an open-source, cross-platform, JavaScript runtime environment that executes JavaScript code outside a web browser.Express (Web frameworks, Web servers)
Express is a web application framework for Node.js, released as free and open-source software under the MIT License. It is designed for building web applications and APIs.Related reports
Threat Detection Systems
No alerts detected
JavaScript (135)
| HASH | FROM | Size | First Seen | Last Seen | |
|---|---|---|---|---|---|
| da6f3e4430899c5da3f6e3a32b0d3e0b | DocumentWrite | 248 B | 2024-02-06 | 2026-04-06 | |
Introduced by DocumentWrite First Seen 2024-02-06 Last Seen 2026-04-06 Times Seen 3020 Size 248 B (248 bytes) MD5 da6f3e4430899c5da3f6e3a32b0d3e0b SHA1 4395d87b1aaed10b4f570c1b705d4195a274ac8c Loading... | |||||
| b7fd327305b62de4310a8a85e41d4142 | DocumentWrite | 1.4 kB | 2024-12-11 | 2026-04-02 | |
Introduced by DocumentWrite First Seen 2024-12-11 Last Seen 2026-04-02 Times Seen 2771 Size 1.4 kB (1402 bytes) MD5 b7fd327305b62de4310a8a85e41d4142 SHA1 2b339dc7bd66cd972c6a6c82a244ad53b39910e9 Loading... | |||||
| d12d92bbff96844b24840025884968cf | DocumentWrite | 203 B | 2024-09-27 | 2026-04-06 | |
Introduced by DocumentWrite First Seen 2024-09-27 Last Seen 2026-04-06 Times Seen 3420 Size 203 B (203 bytes) MD5 d12d92bbff96844b24840025884968cf SHA1 fc58e4e1017b6ba270a2522a0734a40464dc9cb9 Loading... | |||||
| 9039450fb67fb8056e940a1e173fdf51 | DocumentWrite | 6 B | 2023-03-07 | 2026-03-30 | |
Introduced by DocumentWrite First Seen 2023-03-07 Last Seen 2026-03-30 Times Seen 1232 Size 6 B (6 bytes) MD5 9039450fb67fb8056e940a1e173fdf51 SHA1 3f5db5b7f88b5c55969fabecd926bb8f85624ce2 Loading... | |||||
| 0ace5e564959bc1234386418cf613cf2 | DocumentWrite | 641 B | 2023-03-13 | 2026-04-06 | |
Introduced by DocumentWrite First Seen 2023-03-13 Last Seen 2026-04-06 Times Seen 3488 Size 641 B (641 bytes) MD5 0ace5e564959bc1234386418cf613cf2 SHA1 e10b7a803c642bdec76b5da9631fb7fcf6937cc3 Loading... | |||||
| d41d8cd98f00b204e9800998ecf8427e | DocumentWrite | 0 B | 0001-01-01 | 2026-04-06 | |
Introduced by DocumentWrite First Seen 0001-01-01 Last Seen 2026-04-06 Times Seen 13414019 Size 0 B (0 bytes) MD5 d41d8cd98f00b204e9800998ecf8427e SHA1 da39a3ee5e6b4b0d3255bfef95601890afd80709 Loading... | |||||
| 7383c088e9bae796ed1fce5929286c26 | DocumentWrite | 797 B | 2023-03-13 | 2026-04-06 | |
Introduced by DocumentWrite First Seen 2023-03-13 Last Seen 2026-04-06 Times Seen 3487 Size 797 B (797 bytes) MD5 7383c088e9bae796ed1fce5929286c26 SHA1 1157309af4c9d6329adaa3738e5e602f708ce851 Loading... | |||||
| 6a6d5ac159f343c45914f56427183629 | DocumentWrite | 536 B | 2025-02-21 | 2026-04-06 | |
Introduced by DocumentWrite First Seen 2025-02-21 Last Seen 2026-04-06 Times Seen 2940 Size 536 B (536 bytes) MD5 6a6d5ac159f343c45914f56427183629 SHA1 473a3e2dcccabc9a3611a7f9c209ba511a619730 Loading... | |||||
| 1db4c537604dd433124642011e64b9e7 | DocumentWrite | 84 B | 2025-05-20 | 2026-04-06 | |
Introduced by DocumentWrite First Seen 2025-05-20 Last Seen 2026-04-06 Times Seen 2919 Size 84 B (84 bytes) MD5 1db4c537604dd433124642011e64b9e7 SHA1 cd9eaa286b1cc1a45360e5f3ce76918d8821dbdd Loading... | |||||
| 481837c8c0b92deeeb35ccb63c1d4537 | DocumentWrite | 63 B | 2024-09-28 | 2026-04-06 | |
Introduced by DocumentWrite First Seen 2024-09-28 Last Seen 2026-04-06 Times Seen 3185 Size 63 B (63 bytes) MD5 481837c8c0b92deeeb35ccb63c1d4537 SHA1 141fd82ee9212af00f006b2bf42333856508ef64 Loading... | |||||
HTTP Transactions (196)
| URL | IP | Response | Size |
|---|

