Report Overview
Visitedpublic
2026-01-29 14:12:33
Tags
Submit Tags
URL
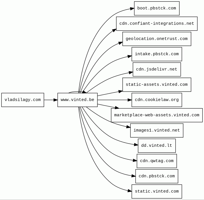
vladsilagy.com/9CYMnalzG
Finishing URL
www.vinted.be/
IP / ASN

172.67.187.84
Title
Vinted | Toute la seconde main dans une seule application
Detections
urlquery
0
Network Intrusion Detection
0
Threat Detection Systems
0
Host Summary
| Host | Rank | Registered | First Seen | Last Seen | Sent | Received | IP | Fingerprints |
|---|---|---|---|---|---|---|---|---|
boot.pbstck.com | 77171 | 2019-05-28 | 2020-02-20 | 2026-01-21 | 490 B | 1.9 kB | ![]() 172.66.151.12 | |
cdn.cookielaw.org | 2972 | 2011-06-20 | 2013-12-28 | 2026-01-26 | 7.2 kB | 1.9 MB | ![]() 104.18.86.42 | |
images1.vinted.net | 209573 | 2013-01-17 | 2020-11-30 | 2026-01-24 | 12 kB | 633 kB | ![]() 54.240.174.59 | ![]() |
www.vinted.be | 122127 | 2013-01-16 | 2017-03-17 | 2025-10-24 | 19 kB | 2.5 MB | ![]() 104.16.199.249 | ![]() ![]() |
vladsilagy.com | unknown | unknown | No data | No data | 537 B | 2.5 MB | ![]() 104.21.72.206 | |
cdn.pbstck.com | 92379 | 2019-05-28 | 2020-02-18 | 2026-01-21 | 990 B | 137 kB | ![]() 172.66.151.12 | |
intake.pbstck.com | 72822 | 2019-05-28 | 2020-02-18 | 2026-01-23 | 1.2 kB | 490 B | ![]() 172.66.151.12 | |
static-assets.vinted.com | 456423 | 1999-06-25 | 2024-05-25 | 2025-12-17 | 966 B | 606 kB | ![]() 3.167.2.56 | |
marketplace-web-assets.vinted.com | 543373 | 1999-06-25 | 2024-09-25 | 2025-12-17 | 42 kB | 4.4 MB | ![]() 65.9.46.48 | |
cdn.confiant-integrations.net | 9120 | 2022-07-28 | 2022-09-15 | 2026-01-23 | 1.0 kB | 652 kB | ![]() 104.18.43.90 | |
dd.vinted.lt | 576409 | 2023-04-28 | 2023-05-24 | 2025-12-17 | 545 B | 806 B | ![]() 52.84.50.70 | |
static.vinted.com | 1350119 | 1999-06-25 | 2022-11-24 | 2025-12-01 | 582 B | 254 kB | ![]() 65.9.46.79 | |
cdn.qwtag.com | 260873 | 2022-03-07 | 2022-12-01 | 2026-01-23 | 487 B | 231 kB | ![]() 65.9.46.86 | |
geolocation.onetrust.com | 4022 | 2004-01-12 | 2018-02-07 | 2026-01-26 | 528 B | 461 B | ![]() 172.64.155.119 | |
cdn.jsdelivr.net | 1678 | 2012-05-16 | 2012-09-30 | 2026-01-25 | 552 B | 2.3 kB | ![]() 151.101.65.229 |
Cloudflare (CDN)
Cloudflare is a web-infrastructure and website-security company, providing content-delivery-network services, DDoS mitigation, Internet security, and distributed domain-name-server services.Envoy (Reverse proxies)
Envoy is an open-source edge and service proxy, designed for cloud-native applications.Amazon CloudFront (CDN)
Amazon CloudFront is a fast content delivery network (CDN) service that securely delivers data, videos, applications, and APIs to customers globally with low latency, high transfer speeds.Amazon Web Services (PaaS)
Amazon Web Services (AWS) is a comprehensive cloud services platform offering compute power, database storage, content delivery and other functionality.Webpack (Miscellaneous)
Webpack is an open-source JavaScript module bundler.dc.js (JavaScript graphics, JavaScript libraries)
A multi-dimensional charting library built to work natively with crossfilter and rendered using d3.jsNext.js (JavaScript frameworks, Web frameworks)
Next.js is a React framework for developing single page Javascript applications.Node.js (Programming languages)
Node.js is an open-source, cross-platform, JavaScript runtime environment that executes JavaScript code outside a web browser.React (JavaScript frameworks)
React is an open-source JavaScript library for building user interfaces or UI components.Amazon S3 (CDN)
Amazon S3 or Amazon Simple Storage Service is a service offered by Amazon Web Services (AWS) that provides object storage through a web service interface.DataDome (Security)
DataDome is a cybersecurity platform that specialises in bot protection and mitigation, offering advanced solutions to safeguard websites and mobile applications against malicious bot traffic, credential stuffing, scraping, and other automated threats.Related reports
Threat Detection Systems
No alerts detected
JavaScript (42)
No JavaScripts
HTTP Transactions (138)
| URL | IP | Response | Size |
|---|


