Report Overview
Visitedpublic
2025-11-28 00:18:13
Tags
Submit Tags
URL
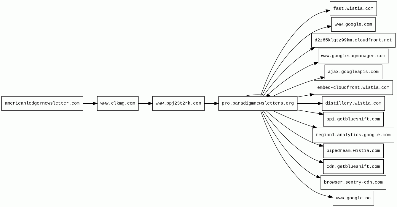
americanledgernewsletter.com/superipo2?_bhlid=98b25af6f1d6fcaf755728e536f59438d52ab793
Finishing URL
pro.paradigmnewsletters.org/p/ALN_superipo6_1025/LALN5B46/?cake_s1=a5d9c9500cc64d6cbb0db2dc709fc8bd&sub3=AL&h=true
IP / ASN

172.67.219.189
Title
ELON MUSK TO ANNOUNCE STARLINK IPO ON JANUARY 30, 2026?
Detections
urlquery
0
Network Intrusion Detection
0
Threat Detection Systems
1
Host Summary
| Host | Rank | Registered | First Seen | Last Seen | Sent | Received | IP | Fingerprints |
|---|---|---|---|---|---|---|---|---|
fast.wistia.com | 41960 | 2007-03-18 | 2012-07-04 | 2025-11-24 | 5.2 kB | 2.0 MB | ![]() 151.101.130.132 | ![]() |
www.google.com | 22 | 1997-09-15 | 2015-05-10 | 2025-11-23 | 2.1 kB | 1.0 kB | ![]() 142.250.74.36 | |
pipedream.wistia.com | 60035 | 2007-03-18 | 2017-01-30 | 2025-11-24 | 1.7 kB | 1.5 kB | ![]() 3.167.2.35 | ![]() |
pro.paradigmnewsletters.org | 710007 | 2018-12-12 | 2019-06-06 | 2025-11-27 | 2.7 kB | 69 kB | ![]() 161.129.26.18 | |
ajax.googleapis.com | 3691 | 2005-01-25 | 2012-05-22 | 2025-11-23 | 457 B | 98 kB | ![]() 172.217.21.170 | |
distillery.wistia.com | 60275 | 2007-03-18 | 2012-09-30 | 2025-11-24 | 513 B | 418 B | ![]() 3.167.2.9 | ![]() |
d2z65klgtz99km.cloudfront.net | unknown | 2008-04-25 | 2021-03-17 | 2025-11-25 | 3.4 kB | 8.8 MB | ![]() 3.167.7.149 | |
embed-cloudfront.wistia.com | unknown | 2007-03-18 | 2022-11-08 | 2025-11-24 | 1.6 kB | 1.8 MB | ![]() 3.167.2.110 | ![]() |
americanledgernewsletter.com 1 alert(s) on this Host | unknown | 2025-11-06 | 2025-11-28 | 2025-11-28 | 554 B | 33 kB | ![]() 188.114.96.1 | |
www.google.no | 92680 | 2001-02-26 | 2012-06-26 | 2025-11-23 | 807 B | 580 B | ![]() 142.250.74.99 | |
www.clkmg.com | 895089 | 2014-02-06 | 2016-03-24 | 2025-11-24 | 548 B | 33 kB | ![]() 50.112.198.203 | |
www.googletagmanager.com | 283 | 2011-11-11 | 2012-10-04 | 2025-11-23 | 3.1 kB | 2.5 MB | ![]() 142.250.74.136 | |
www.ppj23t2rk.com | 4728457 | 2025-01-02 | 2025-03-12 | 2025-11-21 | 518 B | 33 kB | ![]() 34.111.133.145 | |
cdn.getblueshift.com | 152369 | 2014-03-09 | 2016-09-19 | 2025-11-24 | 433 B | 8.3 kB | ![]() 54.240.174.71 | |
browser.sentry-cdn.com | 23677 | 2018-05-30 | 2018-07-13 | 2025-11-23 | 484 B | 74 kB | ![]() 151.101.130.217 | |
api.getblueshift.com | 106041 | 2014-03-09 | 2014-05-10 | 2025-11-25 | 732 B | 341 B | ![]() 52.12.40.244 | |
region1.analytics.google.com | 22257 | 1997-09-15 | 2022-03-17 | 2025-11-23 | 5.9 kB | 4.2 kB | ![]() 216.239.34.36 |
Amazon S3 (CDN)
Amazon S3 or Amazon Simple Storage Service is a service offered by Amazon Web Services (AWS) that provides object storage through a web service interface.Amazon Web Services (PaaS)
Amazon Web Services (AWS) is a comprehensive cloud services platform offering compute power, database storage, content delivery and other functionality.Varnish (Caching)
Varnish is a reverse caching proxy.Envoy (Reverse proxies)
Envoy is an open-source edge and service proxy, designed for cloud-native applications.Amazon CloudFront (CDN)
Amazon CloudFront is a fast content delivery network (CDN) service that securely delivers data, videos, applications, and APIs to customers globally with low latency, high transfer speeds.Google Tag Manager (Tag managers)
Google Tag Manager is a tag management system (TMS) that allows you to quickly and easily update measurement codes and related code fragments collectively known as tags on your website or mobile app.jQuery:1.12.4 (JavaScript libraries)
jQuery is a JavaScript library which is a free, open-source software designed to simplify HTML DOM tree traversal and manipulation, as well as event handling, CSS animation, and Ajax.Google Hosted Libraries (CDN)
Google Hosted Libraries is a stable, reliable, high-speed, globally available content distribution network for the most popular, open-source JavaScript libraries.Wistia (Video players)
Wistia is designed exclusively to serve companies using video on their websites for marketing, support, and sales.Nginx (Web servers, Reverse proxies)
Nginx is a web server that can also be used as a reverse proxy, load balancer, mail proxy and HTTP cache.Plesk (Hosting panels)
Plesk is a web hosting and server data centre automation software with a control panel developed for Linux and Windows-based retail hosting service providers.Cloudflare (CDN)
Cloudflare is a web-infrastructure and website-security company, providing content-delivery-network services, DDoS mitigation, Internet security, and distributed domain-name-server services.Google Cloud CDN (CDN)
Cloud CDN uses Google's global edge network to serve content closer to users.Google Cloud (IaaS)
Google Cloud is a suite of cloud computing services.Fastly (CDN)
Fastly is a cloud computing services provider. Fastly's cloud platform provides a content delivery network, Internet security services, load balancing, and video & streaming services.Related reports
Threat Detection Systems
| Detection System | Indicator | Verdict | Alert |
|---|---|---|---|
| DNS0 Zero | americanledgernewsletter.com | malicious | Sinkholed |
JavaScript (36)
No JavaScripts
HTTP Transactions (50)
| URL | IP | Response | Size |
|---|

