Report Overview
Visitedpublic
2026-04-04 20:23:34
Tags
Submit Tags
URL
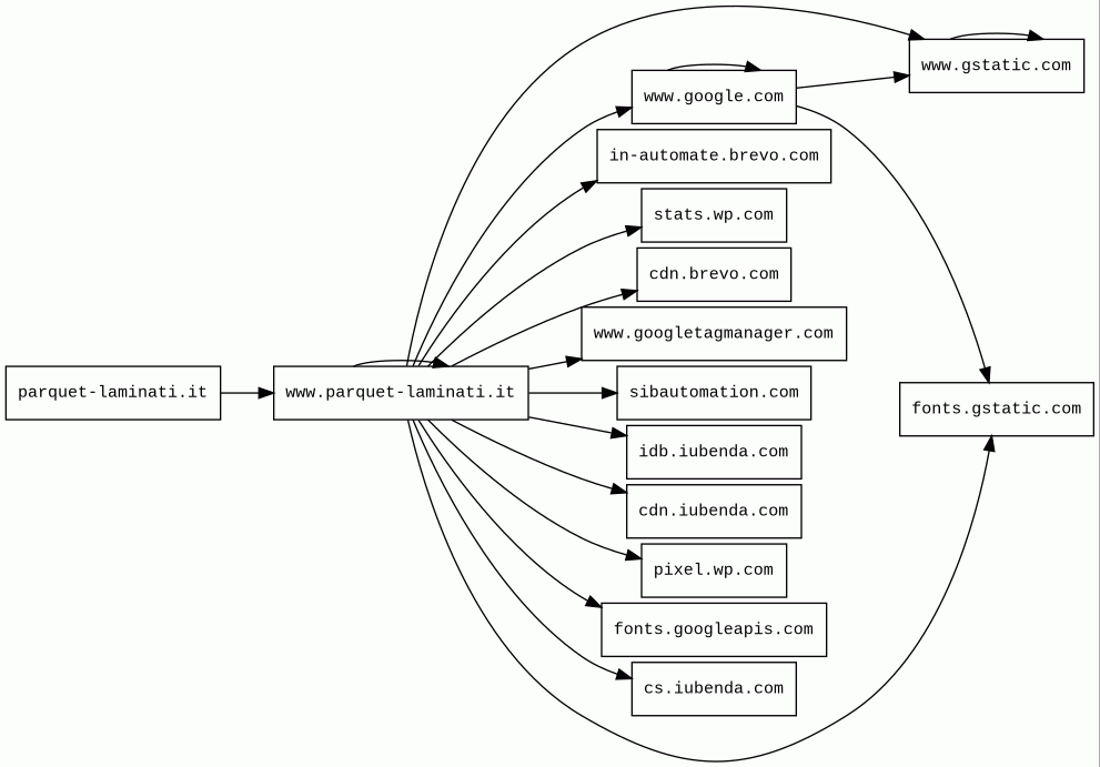
parquet-laminati.it
Finishing URL
www.parquet-laminati.it/
IP / ASN

104.21.45.49
Title
Vendita Online di Pavimenti Laminati
Detections
urlquery
0
Network Intrusion Detection
0
Threat Detection Systems
1
Host Summary
| Host | Rank | Registered | First Seen | Last Seen | Sent | Received | IP | Fingerprints |
|---|---|---|---|---|---|---|---|---|
www.gstatic.com | 146047 | 2008-02-11 | 2012-05-29 | 2026-03-29 | 2.4 kB | 2.7 MB | ![]() 172.217.20.163 | |
in-automate.brevo.com | 161262 | 1999-09-10 | 2023-05-23 | 2026-04-01 | 719 B | 249 B | ![]() 104.18.37.40 | ![]() |
fonts.gstatic.com | unknown | 2008-02-11 | 2014-04-02 | 2026-03-29 | 6.1 kB | 398 kB | ![]() 172.217.19.227 | |
cdn.brevo.com | 261553 | 1999-09-10 | 2024-11-06 | 2026-04-02 | 426 B | 4.0 kB | ![]() 141.101.90.107 | |
cdn.iubenda.com | 98443 | 2010-07-06 | 2012-10-02 | 2026-04-01 | 1.8 kB | 469 kB | ![]() 194.242.11.186 | |
www.google.com | 22 | 1997-09-15 | 2015-05-10 | 2026-03-29 | 4.8 kB | 64 kB | ![]() 142.251.150.119 | |
fonts.googleapis.com | 313 | 2005-01-25 | 2012-05-23 | 2026-03-29 | 2.8 kB | 62 kB | ![]() 142.251.38.106 | |
cs.iubenda.com | 150451 | 2010-07-06 | 2023-06-30 | 2026-03-30 | 447 B | 2.3 kB | ![]() 194.242.11.186 | |
www.googletagmanager.com | 283 | 2011-11-11 | 2012-10-04 | 2026-03-29 | 1.2 kB | 415 kB | ![]() 142.251.143.136 | |
idb.iubenda.com | 154008 | 2010-07-06 | 2024-06-21 | 2026-04-01 | 525 B | 805 B | ![]() 194.242.11.186 | |
www.parquet-laminati.it | unknown | 2014-06-24 | 2026-04-04 | 2026-04-04 | 78 kB | 7.8 MB | ![]() 172.67.209.181 | ![]() ![]() ![]() ![]() ![]() |
stats.wp.com | 22660 | 1997-03-28 | 2017-01-30 | 2026-03-30 | 840 B | 15 kB | ![]() 192.0.76.3 | |
parquet-laminati.it | 1971872 | 2014-06-24 | 2026-04-04 | 2026-04-04 | 488 B | 213 kB | ![]() 172.67.209.181 | |
sibautomation.com 1 alert(s) on this Host | 29079 | 2017-01-20 | 2017-01-21 | 2026-04-01 | 445 B | 16 kB | ![]() 141.101.90.107 | ![]() |
pixel.wp.com | 22824 | 1997-03-28 | 2017-01-30 | 2026-03-29 | 579 B | 251 B | ![]() 192.0.76.3 |
Cloudflare (CDN)
Cloudflare is a web-infrastructure and website-security company, providing content-delivery-network services, DDoS mitigation, Internet security, and distributed domain-name-server services.Envoy (Reverse proxies)
Envoy is an open-source edge and service proxy, designed for cloud-native applications.Google Cloud CDN (CDN)
Cloud CDN uses Google's global edge network to serve content closer to users.Google Cloud (IaaS)
Google Cloud is a suite of cloud computing services.Amazon Web Services (PaaS)
Amazon Web Services (AWS) is a comprehensive cloud services platform offering compute power, database storage, content delivery and other functionality.Bunny (CDN)
PHP (Programming languages)
PHP is a general-purpose scripting language used for web development.WordPress (CMS, Blogs)
WordPress is a free and open-source content management system written in PHP and paired with a MySQL or MariaDB database. Features include a plugin architecture and a template system.MySQL (Databases)
MySQL is an open-source relational database management system.jQuery Migrate:3.4.1 (JavaScript libraries)
Query Migrate is a javascript library that allows you to preserve the compatibility of your jQuery code developed for versions of jQuery older than 1.9.Jetpack (WordPress plugins)
Jetpack is a popular WordPress plugin created by Automattic, the people behind WordPress.com.jQuery (JavaScript libraries)
jQuery is a JavaScript library which is a free, open-source software designed to simplify HTML DOM tree traversal and manipulation, as well as event handling, CSS animation, and Ajax.Contact Form 7:6.1.4 (WordPress plugins, Form builders)
Contact Form 7 is an WordPress plugin which can manage multiple contact forms. The form supports Ajax-powered submitting, CAPTCHA, Akismet spam filtering.Slider Revolution:5.4.8 (Widgets, Photo galleries)
Slider Revolution is a flexible and highly customisable slider.wpBakery (Page builders, WordPress plugins)
WPBakery is a drag and drop visual page builder plugin for WordPress.WPML:4.8.6 (WordPress plugins, Translation)
WPML plugin makes it possible to build and run fully multilingual WordPress sites.WooCommerce Multilingual:5.5.3.1 (WordPress plugins, Translation)
WooCommerce Multilingual plugin makes it possible to run fully multilingual ecommerce sites using WooCommerce and WPML.Yoast SEO:26.9 (SEO, WordPress plugins)
Yoast SEO is a search engine optimisation plugin for WordPress and other platforms.reCAPTCHA (Security)
reCAPTCHA is a free service from Google that helps protect websites from spam and abuse.WordPress:6.9.4 (CMS, Blogs)
WordPress is a free and open-source content management system written in PHP and paired with a MySQL or MariaDB database. Features include a plugin architecture and a template system.Underscore.js:1.13.7 (JavaScript libraries)
Underscore.js is a JavaScript library which provides utility functions for common programming tasks. It is comparable to features provided by Prototype.js and the Ruby language, but opts for a functional programming design instead of extending object prototypes.Google Tag Manager for WordPress:1.22.3 (WordPress plugins)
Google Tag Manager for WordPress plugin places the GTM container code snippets onto your wordpress website so that you do not need to add this manually.Google Tag Manager (Tag managers)
Google Tag Manager is a tag management system (TMS) that allows you to quickly and easily update measurement codes and related code fragments collectively known as tags on your website or mobile app.WooCommerce:10.4.4 (Ecommerce, WordPress plugins)
WooCommerce is an open-source ecommerce plugin for WordPress.Nginx (Web servers, Reverse proxies)
Nginx is a web server that can also be used as a reverse proxy, load balancer, mail proxy and HTTP cache.Express (Web frameworks, Web servers)
Express is a web application framework for Node.js, released as free and open-source software under the MIT License. It is designed for building web applications and APIs.Sails.js (Web frameworks)
Related reports
Threat Detection Systems
| Detection System | Indicator | Verdict | Alert |
|---|---|---|---|
| Cloudflare DNS | sibautomation.com | malicious | Sinkholed |
JavaScript (118)
No JavaScripts
HTTP Transactions (149)
| URL | IP | Response | Size |
|---|







