Report Overview
Visitedpublic
2026-02-22 02:23:38
Tags
Submit Tags
URL
www.robiox.com.py/users/112196213634/profile
Finishing URL
www.robiox.com.py/users/112196213634/profile
IP / ASN

138.226.236.35
Title
Zhungjung - Roblox
Detections
urlquery
0
Network Intrusion Detection
0
Threat Detection Systems
10
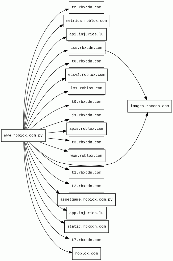
Host Summary
| Host | Rank | Registered | First Seen | Last Seen | Sent | Received | IP | Fingerprints |
|---|---|---|---|---|---|---|---|---|
api.injuries.lu 34 alert(s) on this Host | 5485296 | unknown | 2024-10-15 | 2026-02-16 | 19 kB | 58 kB | ![]() 138.226.236.35 | |
t7.rbxcdn.com | 38692 | 2013-07-17 | 2013-08-16 | 2026-02-21 | 987 B | 1.6 MB | ![]() 2.22.55.99 | |
lms.roblox.com | 57671 | 2004-01-30 | 2020-05-12 | 2026-02-20 | 454 B | 1.3 kB | ![]() 128.116.21.3 | |
tr.rbxcdn.com | 26027 | 2013-07-17 | 2019-05-23 | 2026-02-19 | 20 kB | 390 kB | ![]() 52.84.50.35 | ![]() |
metrics.roblox.com | 30666 | 2004-01-30 | 2019-02-13 | 2026-02-18 | 1.0 kB | 1.5 kB | ![]() 128.116.21.3 | ![]() |
www.roblox.com | 1776 | 2004-01-30 | 2012-05-24 | 2026-02-19 | 2.8 kB | 15 kB | ![]() 128.116.21.3 | |
apis.roblox.com | 22537 | 2004-01-30 | 2019-10-02 | 2026-02-20 | 447 B | 625 B | ![]() 128.116.21.3 | ![]() |
t6.rbxcdn.com | 38678 | 2013-07-17 | 2013-08-21 | 2026-02-15 | 990 B | 2.7 kB | ![]() 2.22.55.99 | |
t0.rbxcdn.com | 38879 | 2013-07-17 | 2013-09-11 | 2026-02-16 | 495 B | 4.6 kB | ![]() 2.22.55.99 | |
www.robiox.com.py 20 alert(s) on this Host | unknown | unknown | 2025-10-30 | 2026-02-15 | 3.2 kB | 12 kB | ![]() 138.226.236.35 | |
app.injuries.lu 16 alert(s) on this Host | 4683579 | unknown | 2024-10-27 | 2026-02-16 | 7.5 kB | 2.7 MB | ![]() 138.226.236.35 | |
css.rbxcdn.com | 73058 | 2013-07-17 | 2017-02-16 | 2026-02-20 | 18 kB | 2.1 MB | ![]() 2.22.55.114 | |
images.rbxcdn.com | 99657 | 2013-07-17 | 2013-08-19 | 2026-02-19 | 4.1 kB | 185 kB | ![]() 2.22.55.99 | |
t1.rbxcdn.com | 38865 | 2013-07-17 | 2013-08-23 | 2026-02-16 | 990 B | 147 kB | ![]() 52.84.50.109 | |
assetgame.robiox.com.py 4 alert(s) on this Host | unknown | unknown | 2026-01-05 | 2026-02-21 | 519 B | 0 B | ![]() 0.0.0.0 | |
js.rbxcdn.com | 67902 | 2013-07-17 | 2013-08-16 | 2026-02-19 | 51 kB | 8.7 MB | ![]() 52.84.50.95 | |
static.rbxcdn.com | 57272 | 2013-07-17 | 2017-01-30 | 2026-02-19 | 958 B | 49 kB | ![]() 52.84.50.35 | |
ecsv2.roblox.com | 21988 | 2004-01-30 | 2015-06-10 | 2026-02-19 | 2.6 kB | 2.7 kB | ![]() 128.116.21.3 | ![]() |
t2.rbxcdn.com | 38697 | 2013-07-17 | 2013-08-16 | 2026-02-16 | 1.5 kB | 160 kB | ![]() 52.84.50.46 | |
t3.rbxcdn.com | 38618 | 2013-07-17 | 2013-08-16 | 2026-02-16 | 495 B | 1.8 kB | ![]() 2.22.55.99 | |
roblox.com | 80 | 2004-01-30 | 2012-05-24 | 2026-02-19 | 415 B | 1.0 kB | ![]() 128.116.44.3 |
Amazon Web Services (PaaS)
Amazon Web Services (AWS) is a comprehensive cloud services platform offering compute power, database storage, content delivery and other functionality.Amazon S3 (CDN)
Amazon S3 or Amazon Simple Storage Service is a service offered by Amazon Web Services (AWS) that provides object storage through a web service interface.Amazon CloudFront (CDN)
Amazon CloudFront is a fast content delivery network (CDN) service that securely delivers data, videos, applications, and APIs to customers globally with low latency, high transfer speeds.Envoy (Reverse proxies)
Envoy is an open-source edge and service proxy, designed for cloud-native applications.Arkose Labs (Security)
Arkose Labs is a toolkit for fraud prevention that provides solutions to detect and mitigate malicious activity across digital platforms.Related reports
Threat Detection Systems
| Detection System | Indicator | Verdict | Alert |
|---|---|---|---|
| Hagezi Threat Feed | www.robiox.com.py | malicious | Sinkholed |
| Quad9 DNS | www.robiox.com.py | malicious | Sinkholed |
| Cloudflare DNS | www.robiox.com.py | malicious | Sinkholed |
| OpenDNS | www.robiox.com.py | phishing | Phishing Block |
| Hagezi Threat Feed | app.injuries.lu | malicious | Sinkholed |
| Hagezi Threat Feed | api.injuries.lu | malicious | Sinkholed |
| Hagezi Threat Feed | assetgame.robiox.com.py | malicious | Sinkholed |
| OpenDNS | assetgame.robiox.com.py | phishing | Phishing Block |
| Cloudflare DNS | assetgame.robiox.com.py | malicious | Sinkholed |
| DNS4EU | assetgame.robiox.com.py | malicious | Sinkholed |
JavaScript (67)
No JavaScripts
HTTP Transactions (277)
| URL | IP | Response | Size |
|---|





