Report Overview
Visitedpublic
2024-12-27 02:29:07
Tags
Submit Tags
URL
hdhub4u.tw/bMXK0Zqo7hdGIKeaYcG2aBbwUELEKvUda4tzDhTLPNpdbJPPcu6ZIA9ktUKlbhQ_5Qk4TNNceQZk9aJJnVpdIw==
Finishing URL
hdhub4u.tw/
IP / ASN

188.114.96.1
Title
HDHub4u – Download All BollyWood & HollyWood Movies, WEB-Series
Detections
urlquery
0
Network Intrusion Detection
0
Threat Detection Systems
0
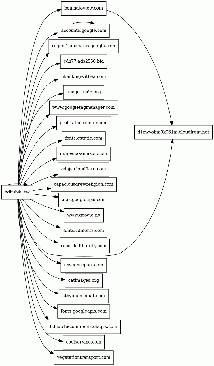
Host Summary
| Host | Rank | Registered | First Seen | Last Seen | Sent | Received | IP | Fingerprints |
|---|---|---|---|---|---|---|---|---|
cdnjs.cloudflare.com | 235 | 2009-02-17 | 2012-05-23 | 2024-12-25 | 535 B | 78 kB | ![]() 104.17.25.14 | |
coolserving.com 2 alert(s) on this Host | unknown | 2024-01-15 | 2024-01-16 | 2024-12-20 | 1.9 kB | 3.2 kB | ![]() 188.114.96.1 | |
location.services.mozilla.com | 6771 | 1994-10-18 | 2014-06-01 | 2024-12-25 | 379 B | 366 B | ![]() 35.190.72.216 | |
ukankingwithea.com | unknown | 2024-01-01 | 2024-09-05 | 2024-12-25 | 838 B | 104 kB | ![]() 104.21.48.1 | |
cdn77.ads2550.bid | unknown | 2023-05-10 | 2023-05-12 | 2024-12-21 | 400 B | 38 kB | ![]() 185.76.9.12 | |
unseenreport.com 1 alert(s) on this Host | unknown | 2022-03-30 | 2022-03-30 | 2024-12-19 | 731 B | 496 B | ![]() 192.243.59.13 | |
m.media-amazon.com | 580 | 2016-08-18 | 2017-01-30 | 2024-12-25 | 503 B | 1.6 MB | ![]() 151.101.129.16 | |
d1pwvobm9k031m.cloudfront.net | unknown | 2008-04-25 | 2024-12-02 | 2024-12-21 | 1.1 kB | 192 kB | ![]() 143.204.42.44 | |
fonts.googleapis.com | 8877 | 2005-01-25 | 2012-05-23 | 2024-12-25 | 871 B | 42 kB | ![]() 142.250.74.106 | |
fonts.cdnfonts.com | 26261 | 2018-10-03 | 2020-06-10 | 2024-12-26 | 968 B | 155 kB | ![]() 104.21.72.124 | |
region1.analytics.google.com | unknown | 1997-09-15 | 2022-03-17 | 2024-12-25 | 931 B | 838 B | ![]() 216.239.34.36 | |
athyimemediat.com | unknown | 2024-11-07 | 2024-12-25 | 2024-12-25 | 992 B | 1.8 kB | ![]() 188.114.96.1 | |
accounts.google.com | 81 | 1997-09-15 | 2012-05-23 | 2024-12-25 | 3.7 kB | 15 kB | ![]() 64.233.162.84 | |
recordedthereby.com | unknown | 2024-05-08 | 2024-05-08 | 2024-12-22 | 397 B | 86 kB | ![]() 185.196.197.71 | |
hdhub4u.tw | unknown | unknown | No data | No data | 22 kB | 1.7 MB | ![]() 188.114.97.1 | |
image.tmdb.org | 17757 | 2009-09-15 | 2021-01-09 | 2024-12-21 | 16 kB | 5.0 MB | ![]() 79.127.216.111 | |
www.googletagmanager.com | 75 | 2011-11-11 | 2012-10-04 | 2024-12-25 | 884 B | 194 kB | ![]() 142.250.74.168 | |
fonts.gstatic.com | unknown | 2008-02-11 | 2014-04-02 | 2024-12-25 | 4.3 kB | 429 kB | ![]() 142.250.74.99 | |
beingajoytow.com | unknown | 2024-11-07 | 2024-12-25 | 2024-12-25 | 945 B | 2.2 kB | ![]() 108.157.214.100 | |
hdhub4u-comments.disqus.com | unknown | 2006-12-07 | 2022-08-17 | 2024-12-19 | 405 B | 1.5 kB | ![]() 199.232.196.134 | |
www.google.no | 25607 | 2001-02-26 | 2012-06-26 | 2024-12-25 | 701 B | 578 B | ![]() 142.250.74.163 | |
ajax.googleapis.com | 12905 | 2005-01-25 | 2012-05-22 | 2024-12-25 | 426 B | 35 kB | ![]() 142.250.74.74 | |
vegetationtransport.com | unknown | 2024-12-03 | 2024-12-07 | 2024-12-19 | 469 B | 35 kB | ![]() 192.243.59.12 | |
catimages.org | unknown | 2023-08-29 | 2023-08-29 | 2024-12-20 | 3.3 kB | 972 kB | ![]() 188.114.96.1 | |
proftrafficcounter.com | unknown | 2023-11-16 | 2023-11-21 | 2024-12-22 | 421 B | 417 B | ![]() 52.28.190.100 | |
capaciousdrewreligion.com | unknown | 2023-11-07 | 2023-11-27 | 2024-12-22 | 409 B | 375 B | ![]() 185.196.197.72 |
Related reports
Threat Detection Systems
Public InfoSec YARA rules
No alerts detected
OpenPhish
No alerts detected
PhishTank
No alerts detected
Quad9 DNS
| Scan Date | Severity | Indicator | Alert |
|---|---|---|---|
| 2024-12-27 | medium | coolserving.com | Sinkholed |
| 2024-12-27 | medium | coolserving.com | Sinkholed |
| 2024-12-27 | medium | unseenreport.com | Sinkholed |
ThreatFox
No alerts detected
JavaScript (24)
No JavaScripts
HTTP Transactions (122)
| URL | IP | Response | Size |
|---|



