Report Overview
Visitedpublic
2026-03-07 16:27:25
Tags
Submit Tags
URL
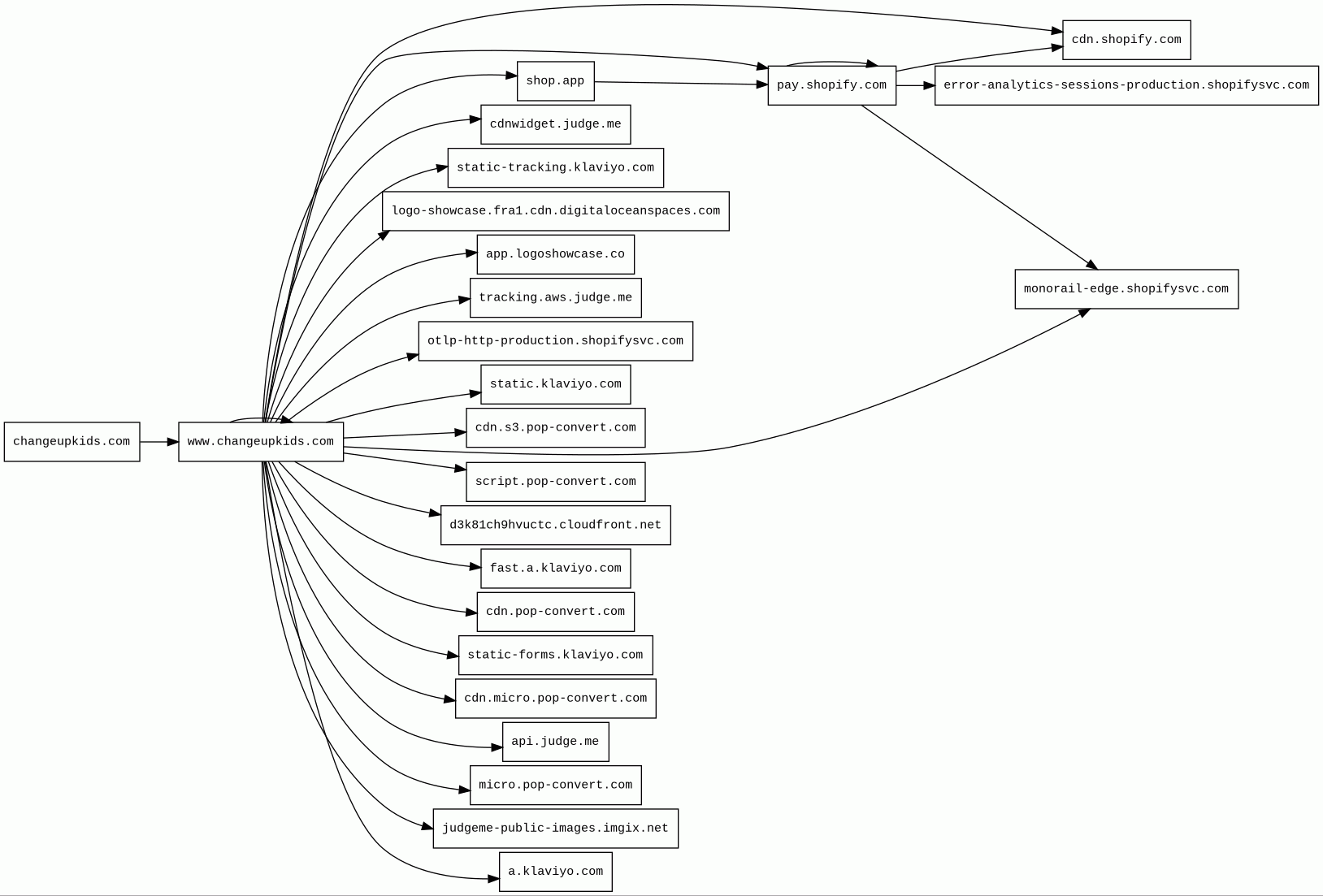
changeupkids.com/
Finishing URL
www.changeupkids.com/
IP / ASN

23.227.38.65
Title
Change Up Kids® a portable changing room
Detections
urlquery
0
Network Intrusion Detection
0
Threat Detection Systems
0
Host Summary
| Host | Rank | Registered | First Seen | Last Seen | Sent | Received | IP | Fingerprints |
|---|---|---|---|---|---|---|---|---|
cdn.s3.pop-convert.com | 297720 | 2020-11-20 | 2024-08-11 | 2026-03-01 | 501 B | 124 kB | ![]() 104.26.13.30 | |
changeupkids.com | unknown | unknown | No data | No data | 485 B | 207 kB | ![]() 23.227.38.65 | |
pay.shopify.com | 52485 | 2005-03-11 | 2017-06-29 | 2026-03-05 | 2.7 kB | 143 kB | ![]() 185.146.173.20 | ![]() |
script.pop-convert.com | 294666 | 2020-11-20 | 2021-01-04 | 2026-03-07 | 509 B | 325 kB | ![]() 104.26.12.30 | |
cdn.pop-convert.com | 344469 | 2020-11-20 | 2023-01-23 | 2026-03-01 | 496 B | 2.4 kB | ![]() 194.242.11.186 | |
otlp-http-production.shopifysvc.com | 28477 | 2017-09-29 | 2022-09-22 | 2026-03-04 | 1.0 kB | 746 B | ![]() 34.160.147.240 | |
app.logoshowcase.co | 1697517 | 2023-05-05 | 2023-05-17 | 2026-02-28 | 1.1 kB | 55 kB | ![]() 172.66.0.96 | |
micro.pop-convert.com | 185649 | 2020-11-20 | 2020-12-15 | 2026-03-07 | 528 B | 758 B | ![]() 13.248.244.96 | |
tracking.aws.judge.me | 62270 | 2008-08-19 | 2024-07-15 | 2026-03-05 | 576 B | 593 B | ![]() 52.1.145.113 | |
static-forms.klaviyo.com | 21447 | 2012-03-29 | 2021-05-06 | 2026-03-02 | 482 B | 13 kB | ![]() 151.101.2.133 | |
cdn.micro.pop-convert.com | 189475 | 2020-11-20 | 2024-06-17 | 2026-03-05 | 487 B | 1.1 kB | ![]() 194.242.11.186 | |
cdn.shopify.com | 3587 | 2005-03-11 | 2012-06-22 | 2026-03-02 | 51 kB | 1.6 MB | ![]() 23.227.39.200 | |
monorail-edge.shopifysvc.com | 11124 | 2017-09-29 | 2019-08-29 | 2026-03-02 | 11 kB | 19 kB | ![]() 34.120.110.54 | |
static.klaviyo.com | 17868 | 2012-03-29 | 2018-04-18 | 2026-03-02 | 13 kB | 770 kB | ![]() 151.101.194.133 | |
cdnwidget.judge.me | 47728 | 2008-08-19 | 2025-03-13 | 2026-03-02 | 7.9 kB | 1.1 MB | ![]() 195.16.73.219 | |
static-tracking.klaviyo.com | 20795 | 2012-03-29 | 2021-12-02 | 2026-03-02 | 3.7 kB | 85 kB | ![]() 151.101.66.133 | |
logo-showcase.fra1.cdn.digitaloceanspaces.com | 4511523 | 2017-02-23 | 2023-06-01 | 2026-03-05 | 7.5 kB | 794 kB | ![]() 172.64.145.29 | |
a.klaviyo.com | 20004 | 2012-03-29 | 2013-06-03 | 2026-03-02 | 3.8 kB | 7.0 kB | ![]() 172.64.147.119 | ![]() |
fast.a.klaviyo.com | 22057 | 2012-03-29 | 2018-04-18 | 2026-03-04 | 504 B | 977 B | ![]() 151.101.194.133 | |
www.changeupkids.com | unknown | unknown | No data | No data | 84 kB | 2.1 MB | ![]() 23.227.38.74 | ![]() |
judgeme-public-images.imgix.net | 162079 | 2011-06-23 | 2021-06-09 | 2026-03-01 | 508 B | 62 kB | ![]() 151.101.66.208 | |
error-analytics-sessions-production.shopifysvc.com | 24150 | 2017-09-29 | 2024-12-03 | 2026-03-02 | 1.3 kB | 1.1 kB | ![]() 34.73.251.59 | ![]() |
shop.app | 3567 | 2018-05-01 | 2020-04-15 | 2026-03-02 | 2.4 kB | 138 kB | ![]() 185.146.173.20 | |
d3k81ch9hvuctc.cloudfront.net | unknown | 2008-04-25 | 2016-02-04 | 2026-03-04 | 1.0 kB | 273 kB | ![]() 52.84.50.99 | |
api.judge.me | 58626 | 2008-08-19 | 2021-06-23 | 2026-02-28 | 845 B | 6.8 kB | ![]() 3.227.189.54 |
Cloudflare (CDN)
Cloudflare is a web-infrastructure and website-security company, providing content-delivery-network services, DDoS mitigation, Internet security, and distributed domain-name-server services.Shopify (Ecommerce, CMS)
Shopify is a subscription-based software that allows anyone to set up an online store and sell their products. Shopify store owners can also sell in physical locations using Shopify POS, a point-of-sale app and accompanying hardware.Amazon Web Services (PaaS)
Amazon Web Services (AWS) is a comprehensive cloud services platform offering compute power, database storage, content delivery and other functionality.Amazon S3 (CDN)
Amazon S3 or Amazon Simple Storage Service is a service offered by Amazon Web Services (AWS) that provides object storage through a web service interface.Ruby (Programming languages)
Ruby is an open-source object-oriented programming language.hCaptcha (Security)
hCaptcha is an anti-bot solution that protects user privacy and rewards websites.PayPal (Payment processors)
PayPal is an online payments system that supports online money transfers and serves as an electronic alternative to traditional paper methods like checks and money orders.Ruby on Rails (Web frameworks)
Ruby on Rails is a server-side web application framework written in Ruby under the MIT License.Bunny (CDN)
Google Cloud CDN (CDN)
Cloud CDN uses Google's global edge network to serve content closer to users.Google Cloud (IaaS)
Google Cloud is a suite of cloud computing services.Cloudflare Bot Management (Security)
Cloudflare bot management solution identifies and mitigates automated traffic to protect websites from bad bots.Varnish (Caching)
Varnish is a reverse caching proxy.Nginx (Web servers, Reverse proxies)
Nginx is a web server that can also be used as a reverse proxy, load balancer, mail proxy and HTTP cache.Envoy (Reverse proxies)
Envoy is an open-source edge and service proxy, designed for cloud-native applications.Klaviyo (Marketing automation)
Klaviyo is an email and SMS marketing platform for online businesses.YouTube (Video players)
YouTube is a video sharing service where users can create their own profile, upload videos, watch, like and comment on other videos.Judge.me (Reviews)
Judge.me is a reviews app that helps you collect and display product reviews and site reviews with photos, videos and Q&A.Amazon CloudFront (CDN)
Amazon CloudFront is a fast content delivery network (CDN) service that securely delivers data, videos, applications, and APIs to customers globally with low latency, high transfer speeds.Related reports
Threat Detection Systems
No alerts detected
JavaScript (139)
No JavaScripts
HTTP Transactions (282)
| URL | IP | Response | Size |
|---|






