Report Overview
Visitedpublic
2025-10-11 17:04:47
Tags
Submit Tags
URL
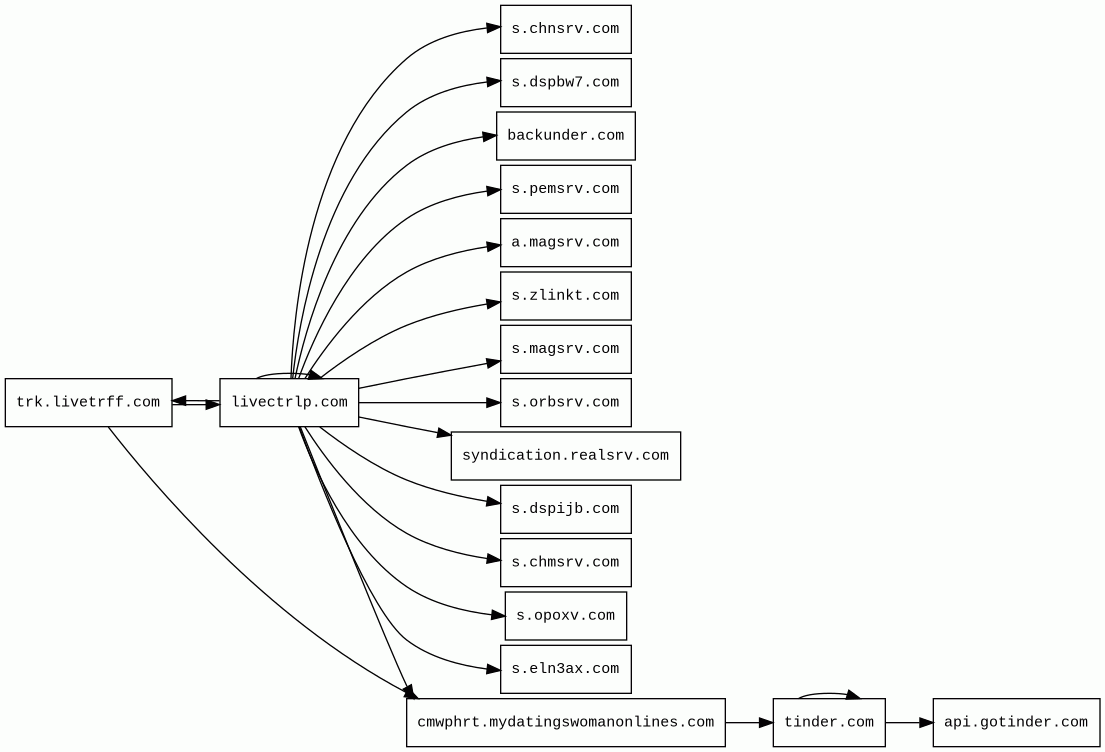
trk.livetrff.com/go/a13219b3-4299-4c24-be39-a6782039f5a3?cost={cost}&click_id={click_id}&campaign_id={campaign_id}&creative_id={creative_id}&site_host={site_host}&category_id={category_id}&referrer={referrer}&site_id={site_id}&category={category}&ip={ip}&geo={geo}&pricing_model={pricing_model}
Finishing URL
tinder.com/
IP / ASN
3.127.216.164
#16509 AMAZON-02
Title
Tinder | Dating, Make Friends & Meet New People

Detections

urlquery
0
Network Intrusion Detection
0
Threat Detection Systems
6

Host Summary

HostRankRegisteredFirst SeenLast Seen
cmwphrt.mydatingswomanonlines.com
unknown2025-02-112025-06-112025-09-14
s.pemsrv.com
1043342023-08-012023-08-042025-10-06
s.chnsrv.com
3569192025-07-152025-07-162025-10-06
s.orbsrv.com
505022020-05-162020-09-022025-10-06
livectrlp.com
7854822025-06-232025-09-022025-10-09
s.dspijb.com
unknown2025-06-122025-10-112025-10-11
api.gotinder.com
1005202012-06-222014-07-142025-10-01
s.opoxv.com
2137122019-12-022019-12-132025-10-06
s.dspbw7.com
unknown2025-06-122025-10-082025-10-08
s.chmsrv.com
unknown2025-09-222025-09-232025-10-07
tinder.com
60431998-10-152017-09-142025-10-01
trk.livetrff.com
unknown2025-04-252025-07-152025-10-09
a.magsrv.com
514902023-08-012023-08-042025-10-06
s.magsrv.com
476652023-08-012023-08-042025-10-06
backunder.com
3585232022-12-132022-12-142025-10-08
syndication.realsrv.com
1769732019-02-072019-07-032025-10-06
s.eln3ax.com
3586542025-02-172025-03-222025-10-06
s.zlinkt.com
40024252025-06-302025-08-062025-10-06

Related reports

Threat Detection Systems
Detection SystemIndicatorVerdictAlert
Cloudflare DNSs.opoxv.commalicious
Sinkholed
Hagezi Threat Feeda.magsrv.commalicious
Sinkholed
Hagezi Threat Feeds.eln3ax.commalicious
Sinkholed
Cloudflare DNSs.chnsrv.commalicious
Sinkholed
Cloudflare DNSs.chmsrv.commalicious
Sinkholed
DNS0 Zeros.chmsrv.commalicious
Sinkholed

JavaScript (31)

HTTP Transactions (89)

URLIPResponseSize