Report Overview
Visitedpublic
2024-07-31 19:04:10
Tags
Submit Tags
URL
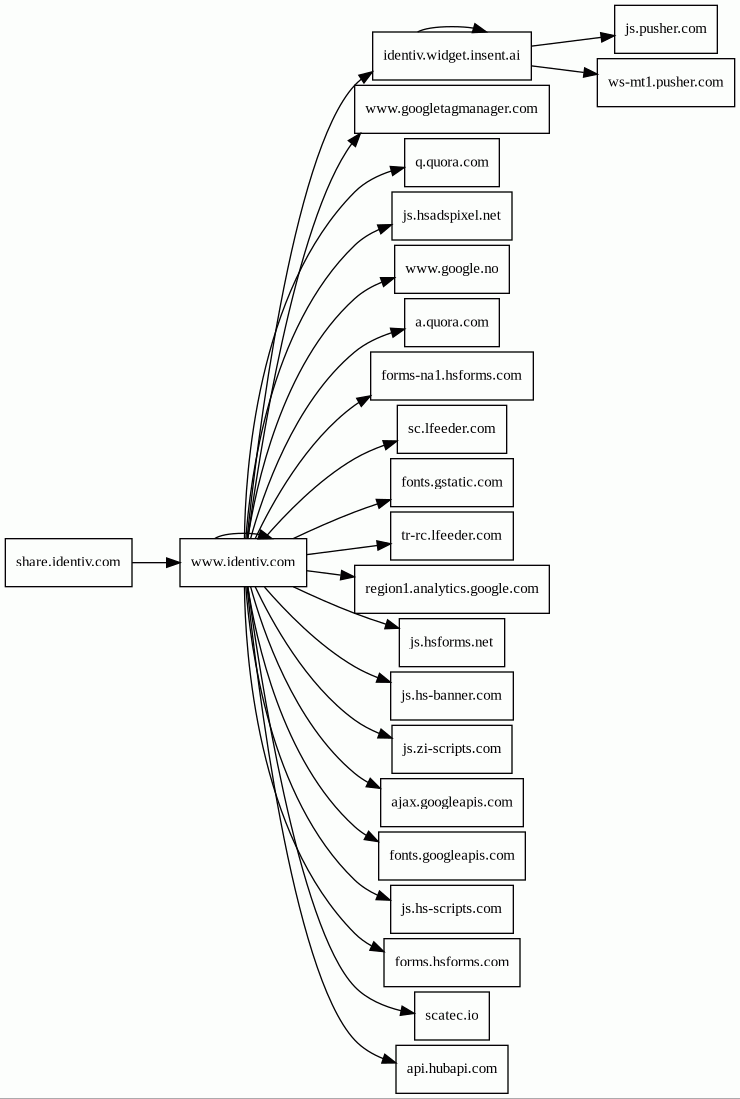
share.identiv.com/e3t/Ctc/ZX+113/d5bl7h04/VWWxV18qKqT7N1zb1Rmh-3dgW6R-97G5j9hJ6N61zzVd3lYMRW7lCdLW6lZ3l6V13RRb7nGXRdVZstnf9jT72LW3MwmBb3jm3XJW2TCm344sg7ZzW5dwt0t8rChfPW5BJd4q7G0yLLW5BY2xM2Lxq71W7j29f46mZr-DW7rmVt-377XHMW7WJ1tr6wNjwzW45HFsK7VQqtNVycG9w11cTShW8nwKW719kYn9W22t2bY1j_HRrW6ydq427SYtwDW6sv5zy7SHwX1W92VWKT2X56BzW3hk8KK75qdqYW2Jgrvt786TPDVRNKxK9jYDtQW64l86M3KXmH6W6KfH-l7-P9pWW32YdnG8HbJV1W39JpD54k4nlcf8FgmDT04
Finishing URL
www.identiv.com/industries/us-government-fedramp-solution?utm_medium=email&_hsenc=p2ANqtz-_n19iocob6QyOuUzl2JBshV7a8DRl3YXZPlUoLxaMkwl5bmAhc0UcgsVyuXcWmjFUfKiKzTP0pj6kbV_lP5iyuIXlzXfdFMFFoONglukgbtOsrPJE&_hsmi=318154128&utm_content=318154128&utm_source=hs_email
IP / ASN

199.60.103.30
Title
FedRAMP Solution | U.S. Government | Identiv
Detections
urlquery
0
Network Intrusion Detection
0
Threat Detection Systems
0
Host Summary
| Host | Rank | Registered | First Seen | Last Seen | Sent | Received | IP | Fingerprints |
|---|---|---|---|---|---|---|---|---|
js.hsadspixel.net | 3795 | 2017-04-21 | 2017-07-25 15:13:14 | 2024-07-31 10:08:02 | 397 B | 35 kB | ![]() 104.17.223.152 | |
js.hsforms.net | 7264 | 2013-09-18 | 2013-09-26 04:52:40 | 2024-07-31 11:44:55 | 406 B | 170 kB | ![]() 104.18.141.119 | |
forms-na1.hsforms.com | unknown | 2013-09-18 | 2022-05-24 16:25:19 | 2024-07-31 09:25:16 | 980 B | 2.7 kB | ![]() 104.19.175.188 | |
www.identiv.com | unknown | 2003-11-12 | 2014-03-18 19:12:30 | 2024-04-17 09:45:33 | 5.9 kB | 1.6 MB | ![]() 34.202.219.96 | |
fonts.gstatic.com | unknown | 2008-02-11 | 2014-09-09 02:40:21 | 2024-07-31 03:52:55 | 1.6 kB | 147 kB | ![]() 216.58.207.227 | |
scatec.io | 28360 | 2020-02-27 | 2020-03-31 18:40:09 | 2024-07-29 16:32:15 | 1.9 kB | 12 kB | ![]() 34.120.116.101 | |
q.quora.com | 3239 | 2000-03-29 | 2017-05-08 21:06:57 | 2024-07-31 09:58:10 | 1.5 kB | 836 B | ![]() 52.70.216.90 | |
ocsp.r2m03.amazontrust.com | unknown | 2007-05-11 | 2023-02-21 01:06:24 | 2024-07-31 12:29:14 | 676 B | 1.9 kB | ![]() 54.230.218.11 | |
www.googletagmanager.com | 75 | 2011-11-11 | 2013-05-22 04:07:37 | 2024-07-31 02:01:46 | 1.8 kB | 368 kB | ![]() 142.250.74.72 | |
js.hs-scripts.com | 2571 | 2016-07-11 | 2016-08-09 12:18:36 | 2024-07-31 10:07:54 | 403 B | 1.6 kB | ![]() 104.16.138.209 | |
r11.o.lencr.org | unknown | 2020-06-29 | 2024-06-07 07:43:57 | 2024-07-30 18:12:28 | 654 B | 1.8 kB | ![]() 23.36.77.32 | |
r10.o.lencr.org | unknown | 2020-06-29 | 2024-06-06 21:45:11 | 2024-07-30 18:12:03 | 2.9 kB | 8.0 kB | ![]() 23.36.76.226 | |
api.hubapi.com | 4102 | 2008-05-24 | 2012-06-25 20:13:07 | 2024-07-31 10:08:02 | 494 B | 1.5 kB | ![]() 104.18.240.108 | |
js.hs-banner.com | 2426 | 2020-03-09 | 2020-03-26 18:45:21 | 2024-07-31 09:20:57 | 412 B | 76 kB | ![]() 172.64.153.27 | |
www.google.no | 25607 | 2001-02-26 | 2016-04-05 21:50:59 | 2024-07-31 15:42:06 | 639 B | 578 B | ![]() 142.250.74.67 | |
js.zi-scripts.com | unknown | 2022-08-23 | 2022-12-01 14:45:55 | 2024-07-31 07:50:00 | 4.1 kB | 38 kB | ![]() 104.18.37.212 | |
region1.analytics.google.com | unknown | 1997-09-15 | 2022-03-17 12:26:33 | 2024-07-30 21:44:25 | 1.1 kB | 446 B | ![]() 216.239.34.36 | |
identiv.widget.insent.ai | unknown | 2019-03-25 | 2023-12-17 08:26:10 | 2023-12-17 08:26:10 | 12 kB | 1.7 MB | ![]() 143.204.55.88 | |
share.identiv.com | unknown | unknown | No data | No data | 1.2 kB | 244 kB | ![]() 199.60.103.226 | |
sc.lfeeder.com | 17815 | 2019-08-29 | 2020-09-08 08:51:01 | 2024-07-31 14:45:20 | 423 B | 32 kB | ![]() 143.204.55.77 | |
tr-rc.lfeeder.com | unknown | 2019-08-29 | 2022-10-20 11:48:08 | 2024-07-31 20:10:58 | 1.6 kB | 454 B | ![]() 143.204.55.92 | |
ajax.googleapis.com | 12905 | 2005-01-25 | 2013-08-16 11:51:31 | 2024-07-31 15:38:18 | 432 B | 90 kB | ![]() 142.250.74.106 | |
js.pusher.com | 15757 | 1997-06-03 | 2012-07-26 14:54:46 | 2024-07-31 12:42:27 | 414 B | 18 kB | ![]() 143.204.49.126 | |
fonts.googleapis.com | 8877 | 2005-01-25 | 2013-06-10 22:14:26 | 2024-07-31 07:22:22 | 903 B | 53 kB | ![]() 142.250.74.138 | |
forms.hsforms.com | 5160 | 2013-09-18 | 2018-03-07 16:21:13 | 2024-07-31 09:25:16 | 615 B | 5.6 kB | ![]() 104.19.175.188 | |
a.quora.com | 7568 | 2000-03-29 | 2017-05-08 21:06:55 | 2024-07-31 07:43:28 | 396 B | 64 kB | ![]() 162.159.153.247 | |
ws-mt1.pusher.com | 8253 | 1997-06-03 | 2018-09-20 13:30:02 | 2024-07-31 18:43:39 | 1.2 kB | 534 B | ![]() 44.194.95.30 | |
o.pki.goog | unknown | 2016-06-13 | 2024-04-24 13:44:57 | 2024-07-30 18:16:57 | 3.9 kB | 8.4 kB | ![]() 142.250.74.131 |
Related reports
Threat Detection Systems
Public InfoSec YARA rules
No alerts detected
OpenPhish
No alerts detected
PhishTank
No alerts detected
mnemonic secure dns
No alerts detected
Quad9 DNS
No alerts detected
ThreatFox
No alerts detected
JavaScript (36)
No JavaScripts
HTTP Transactions (82)
| URL | IP | Response | Size |
|---|

