Report Overview
Visitedpublic
2026-02-04 20:45:26
Tags
Submit Tags
URL
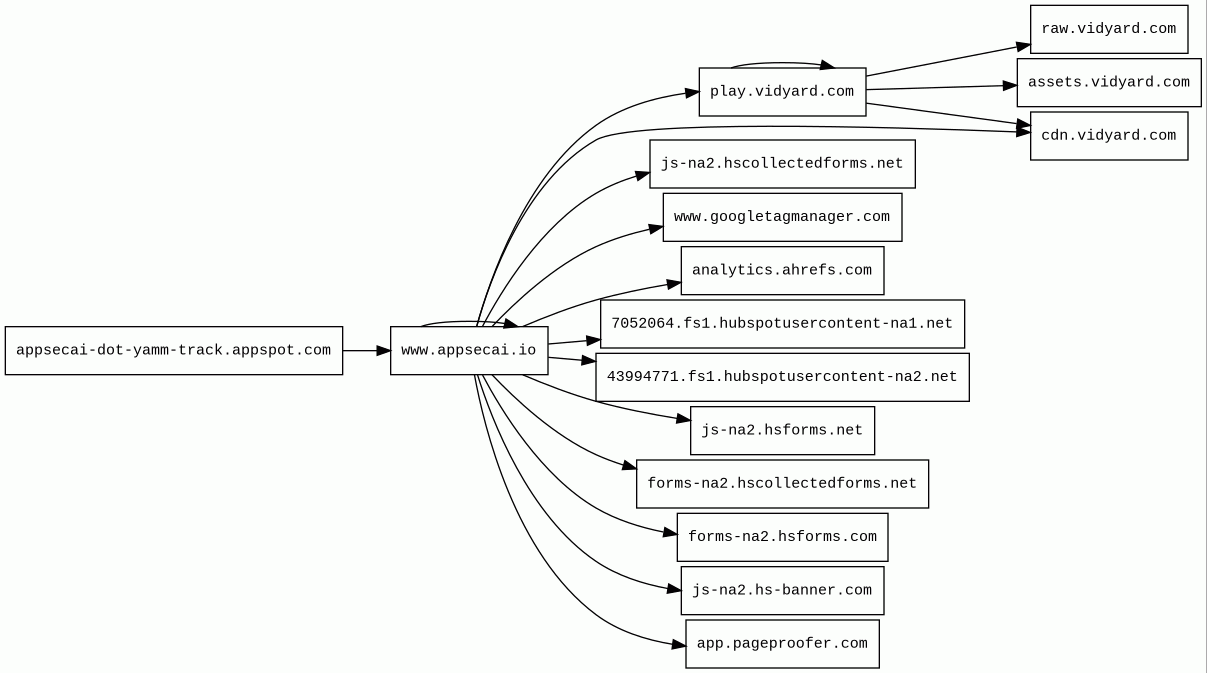
appsecai-dot-yamm-track.appspot.com/2o4GkSb4xD3nXRgh8jescIkEQ1hI14yejcmFUHx4xyKTcaWYqnAF7lakPy8r2Zfqa3n2BoDR9KJiLJVTvR9Op5gL_ieKhemi_NQ9Mhzgo8nLIiQvpa0Npc3eggDPCO9KE_6kVmBpEbHkhJd0v-bce4TCi_oPbpeT9ss_DD0eg1K0fVBxWc4DGAU2Voa5eowa9WYB6R7FSPmDrT-SeKEOhW2EYBu-LWhdYrsDPHdK3wg
Finishing URL
www.appsecai.io/?utm_source=yamm&utm_medium=email&utm_campaign=Jan_7_Readalong&rid=%7B%7BRid%7D%7D
IP / ASN

142.250.74.20
Title
Fix Application Security Vulnerabilities Automatically.
Detections
urlquery
0
Network Intrusion Detection
0
Threat Detection Systems
1
Host Summary
| Host | Rank | Registered | First Seen | Last Seen | Sent | Received | IP | Fingerprints |
|---|---|---|---|---|---|---|---|---|
7052064.fs1.hubspotusercontent-na1.net | 88353 | 2021-09-30 | 2024-10-05 | 2026-02-04 | 1.6 kB | 8.4 kB | ![]() 172.64.146.132 | |
js-na2.hs-banner.com | 224463 | 2020-03-09 | 2025-02-13 | 2026-01-29 | 882 B | 73 kB | ![]() 172.64.147.16 | ![]() |
appsecai-dot-yamm-track.appspot.com | unknown | 2005-03-10 | 2026-02-04 | 2026-02-04 | 739 B | 158 kB | ![]() 142.250.178.116 | |
assets.vidyard.com 1 alert(s) on this Host | 174275 | 2011-01-27 | 2014-12-12 | 2026-02-02 | 7.7 kB | 1.5 MB | ![]() 151.101.129.181 | |
www.appsecai.io | unknown | 2023-09-29 | 2023-10-03 | 2025-07-31 | 26 kB | 11 MB | ![]() 199.60.103.2 | |
app.pageproofer.com | 1534071 | 2010-04-12 | 2014-03-15 | 2026-02-04 | 450 B | 1.3 kB | ![]() 157.245.134.14 | |
js-na2.hsforms.net | 1485121 | 2013-09-18 | 2025-02-13 | 2026-01-30 | 454 B | 1.4 kB | ![]() 104.16.6.65 | |
raw.vidyard.com | 177310 | 2011-01-27 | 2015-05-15 | 2026-02-02 | 2.3 kB | 1.3 kB | ![]() 52.21.68.14 | |
analytics.ahrefs.com | 48245 | 2010-11-25 | 2020-05-06 | 2026-02-04 | 916 B | 8.0 kB | ![]() 104.18.39.141 | |
forms-na2.hsforms.com | 291027 | 2013-09-18 | 2025-02-13 | 2026-01-29 | 1.6 kB | 2.2 kB | ![]() 104.18.80.204 | |
43994771.fs1.hubspotusercontent-na2.net | unknown | 2024-08-20 | 2025-06-12 | 2025-07-31 | 621 B | 104 kB | ![]() 104.18.37.175 | |
cdn.vidyard.com | 153456 | 2011-01-27 | 2017-01-29 | 2026-01-30 | 1.8 kB | 87 kB | ![]() 52.84.50.37 | |
js-na2.hscollectedforms.net | 266599 | 2017-01-23 | 2025-02-13 | 2026-01-28 | 463 B | 78 kB | ![]() 104.16.107.254 | |
forms-na2.hscollectedforms.net | 268569 | 2017-01-23 | 2025-02-13 | 2026-01-29 | 531 B | 710 B | ![]() 104.16.107.254 | |
www.googletagmanager.com | 283 | 2011-11-11 | 2012-10-04 | 2026-02-01 | 436 B | 436 kB | ![]() 142.251.143.136 | |
play.vidyard.com | 46996 | 2011-01-27 | 2013-05-29 | 2026-01-29 | 5.2 kB | 176 kB | ![]() 151.101.1.181 |
Amazon CloudFront (CDN)
Amazon CloudFront is a fast content delivery network (CDN) service that securely delivers data, videos, applications, and APIs to customers globally with low latency, high transfer speeds.Amazon Web Services (PaaS)
Amazon Web Services (AWS) is a comprehensive cloud services platform offering compute power, database storage, content delivery and other functionality.Cloudflare (CDN)
Cloudflare is a web-infrastructure and website-security company, providing content-delivery-network services, DDoS mitigation, Internet security, and distributed domain-name-server services.Envoy (Reverse proxies)
Envoy is an open-source edge and service proxy, designed for cloud-native applications.Google Cloud Trace (Performance)
Google Cloud Trace is a distributed tracing system that collects latency data from applications and displays it in the Google Cloud Console.Google Cloud (IaaS)
Google Cloud is a suite of cloud computing services.Varnish (Caching)
Varnish is a reverse caching proxy.Cloudflare Bot Management (Security)
Cloudflare bot management solution identifies and mitigates automated traffic to protect websites from bad bots.HubSpot (Marketing automation)
HubSpot is a marketing and sales software that helps companies attract visitors, convert leads, and close customers.Google Analytics (Analytics)
Google Analytics is a free web analytics service that tracks and reports website traffic.jQuery (JavaScript libraries)
jQuery is a JavaScript library which is a free, open-source software designed to simplify HTML DOM tree traversal and manipulation, as well as event handling, CSS animation, and Ajax.HubSpot CMS Hub (CMS)
CMS Hub is a content management platform by HubSpot for marketers to manage, optimize, and track content performance on websites, blogs, and landing pages.Lucky Orange (Analytics)
Lucky Orange is a conversion optimisation tool with features including heatmaps, session recording, conversion funnels, form analytics, and chat.Nginx (Web servers, Reverse proxies)
Nginx is a web server that can also be used as a reverse proxy, load balancer, mail proxy and HTTP cache.Amazon S3 (CDN)
Amazon S3 or Amazon Simple Storage Service is a service offered by Amazon Web Services (AWS) that provides object storage through a web service interface.Nginx:1.23.4 (Web servers, Reverse proxies)
Nginx is a web server that can also be used as a reverse proxy, load balancer, mail proxy and HTTP cache.Related reports
Threat Detection Systems
| Detection System | Indicator | Verdict | Alert |
|---|---|---|---|
| Private YARA rules | assets.vidyard.com/play/js/805-db264df0881e2f6a7c10cb10bc1772ff.js | audit | Hunting_JS_WebAssembly |
JavaScript (42)
No JavaScripts
HTTP Transactions (79)
| URL | IP | Response | Size |
|---|

