Report Overview
Visitedpublic
2025-12-25 13:28:10
Tags
Submit Tags
URL
nightlifenavigators.com/
Finishing URL
nightlifenavigators.com/
IP / ASN

172.67.191.116
Title
nightlifenavigators
Detections
urlquery
0
Network Intrusion Detection
0
Threat Detection Systems
1
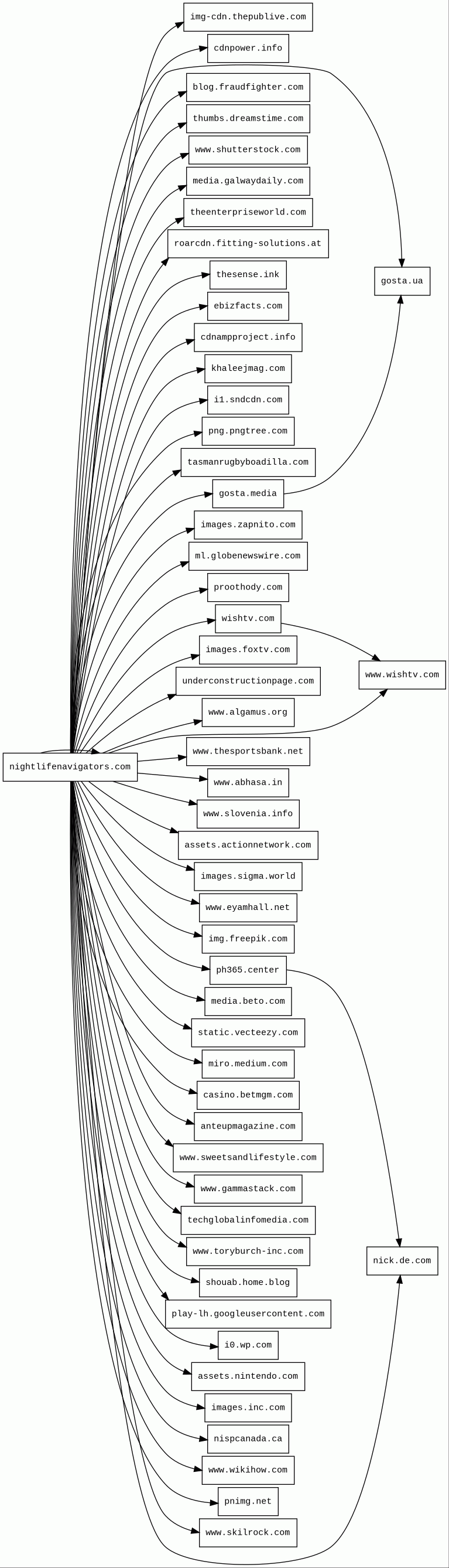
Host Summary
| Host | Rank | Registered | First Seen | Last Seen | Sent | Received | IP | Fingerprints |
|---|---|---|---|---|---|---|---|---|
img.freepik.com | 178885 | 2010-08-04 | 2013-11-27 | 2025-12-18 | 2.1 kB | 98 kB | ![]() 23.36.77.72 | |
www.wikihow.com | 11994 | 2004-06-12 | 2012-05-21 | 2025-12-21 | 1.0 kB | 79 kB | ![]() 151.101.65.91 | |
anteupmagazine.com | 1447535 | 2008-05-29 | 2013-05-10 | 2025-08-02 | 488 B | 574 kB | ![]() 45.77.204.22 | |
thesense.ink | unknown | 2025-01-28 | 2025-03-04 | 2025-12-21 | 844 B | 856 B | ![]() 104.21.22.25 | |
www.gammastack.com | unknown | 2019-01-07 | 2019-01-21 | 2025-11-05 | 473 B | 132 kB | ![]() 172.67.144.188 | |
i0.wp.com | 841 | 1997-03-28 | 2013-09-17 | 2025-12-22 | 550 B | 88 kB | ![]() 192.0.77.2 | |
images.sigma.world | unknown | 2020-03-14 | 2023-11-30 | 2025-11-24 | 459 B | 40 kB | ![]() 54.240.174.77 | |
casino.betmgm.com | 2324062 | 2002-07-31 | 2019-12-16 | 2025-09-06 | 1.5 kB | 290 kB | ![]() 104.18.5.39 | |
nick.de.com | unknown | unknown | No data | No data | 507 B | 36 kB | ![]() 104.21.41.151 | ![]() |
www.sweetsandlifestyle.com | 1325556 | 2014-11-14 | 2025-12-25 | 2025-12-25 | 508 B | 141 kB | ![]() 23.88.95.24 | |
ebizfacts.com | 575048 | 2018-12-16 | 2018-12-29 | 2025-08-06 | 500 B | 64 kB | ![]() 188.114.97.1 | |
cdnampproject.info | unknown | 2023-10-26 | 2023-10-26 | 2025-09-29 | 970 B | 0 B | ![]() 0.0.0.0 | |
static.vecteezy.com | 196654 | 2007-04-27 | 2012-10-01 | 2025-12-24 | 1.3 kB | 202 kB | ![]() 104.18.35.32 | |
roarcdn.fitting-solutions.at | unknown | unknown | 2025-08-03 | 2025-11-08 | 555 B | 40 kB | ![]() 194.242.11.186 | |
www.wishtv.com | 614983 | 1998-01-09 | 2012-08-03 | 2025-10-31 | 990 B | 167 kB | ![]() 23.185.0.1 | |
proothody.com | unknown | unknown | No data | No data | 498 B | 96 kB | ![]() 172.67.149.89 | ![]() |
nightlifenavigators.com 30 alert(s) on this Host | unknown | 2022-01-17 | 2019-07-12 | 2024-03-17 | 15 kB | 2.0 MB | ![]() 188.114.97.1 | |
media.beto.com | unknown | 1998-01-24 | 2020-11-13 | 2025-12-19 | 513 B | 43 kB | ![]() 104.26.2.173 | |
i1.sndcdn.com | 105880 | 2010-07-20 | 2015-02-16 | 2025-12-24 | 476 B | 77 kB | ![]() 3.167.2.77 | |
wishtv.com | 45028 | 1998-01-09 | 2012-10-25 | 2025-04-24 | 491 B | 83 kB | ![]() 23.185.0.1 | |
www.toryburch-inc.com | unknown | 2017-06-26 | 2025-11-08 | 2025-11-08 | 493 B | 48 kB | ![]() 188.114.97.1 | ![]() |
assets.actionnetwork.com | 1651751 | 2003-01-15 | 2019-04-09 | 2025-11-24 | 464 B | 92 kB | ![]() 52.84.50.65 | |
blog.fraudfighter.com | unknown | 2004-05-29 | 2025-12-25 | 2025-12-25 | 520 B | 2.0 MB | ![]() 199.60.103.2 | |
www.skilrock.com | unknown | 2007-09-19 | 2025-10-23 | 2025-10-23 | 493 B | 28 kB | ![]() 13.235.98.250 | |
www.eyamhall.net | unknown | 2017-03-10 | 2025-07-03 | 2025-07-03 | 506 B | 91 kB | ![]() 37.27.63.3 | |
images.foxtv.com | 254314 | 1998-05-08 | 2019-04-19 | 2025-12-18 | 558 B | 70 kB | ![]() 151.101.194.132 | |
www.slovenia.info | 893860 | 2001-08-20 | 2017-02-02 | 2025-12-25 | 489 B | 47 kB | ![]() 217.61.252.56 | |
thumbs.dreamstime.com | 190133 | 2000-06-11 | 2012-05-30 | 2025-12-17 | 580 B | 20 kB | ![]() 151.101.1.91 | |
www.abhasa.in | unknown | unknown | No data | No data | 546 B | 216 kB | ![]() 162.159.136.54 | |
ml.globenewswire.com | 451564 | 2007-09-08 | 2019-03-10 | 2025-12-15 | 492 B | 64 kB | ![]() 23.36.77.218 | |
khaleejmag.com | 1408523 | unknown | 2015-05-10 | 2023-01-31 | 480 B | 905 kB | ![]() 162.241.226.43 | |
img-cdn.thepublive.com | 4624067 | 2021-09-09 | 2023-03-29 | 2025-10-23 | 1.1 kB | 98 kB | ![]() 52.84.50.101 | |
media.galwaydaily.com | unknown | 2017-06-11 | 2022-07-05 | 2025-07-14 | 498 B | 64 kB | ![]() 3.167.2.36 | |
theenterpriseworld.com | 163747 | 2019-05-07 | 2019-05-27 | 2025-10-29 | 539 B | 144 kB | ![]() 92.112.183.141 | |
assets.nintendo.com | 474243 | 1995-01-10 | 2020-02-19 | 2025-11-28 | 1.1 kB | 438 kB | ![]() 151.101.2.102 | |
underconstructionpage.com | 405581 | 2006-09-20 | 2017-01-26 | 2025-10-12 | 479 B | 234 kB | ![]() 66.135.4.215 | |
pnimg.net | 196926 | 2010-03-30 | 2013-01-10 | 2025-12-06 | 915 B | 803 kB | ![]() 104.26.12.48 | |
www.thesportsbank.net | 4763006 | 2007-12-11 | 2012-09-13 | 2025-10-21 | 491 B | 46 kB | ![]() 141.193.213.10 | |
play-lh.googleusercontent.com | 3758 | 2008-11-17 | 2019-09-30 | 2025-12-22 | 1.6 kB | 311 kB | ![]() 142.250.74.54 | |
techglobalinfomedia.com | unknown | unknown | No data | No data | 480 B | 1.7 MB | ![]() 172.67.161.218 | |
cdnpower.info | unknown | unknown | 2025-09-29 | 2025-12-20 | 424 B | 1.3 kB | ![]() 188.114.97.1 | |
nispcanada.ca | unknown | unknown | No data | No data | 491 B | 138 kB | ![]() 104.21.2.13 | |
ph365.center | unknown | unknown | No data | No data | 508 B | 35 kB | ![]() 188.114.97.1 | |
tasmanrugbyboadilla.com | unknown | unknown | No data | No data | 474 B | 73 kB | ![]() 69.13.48.225 | |
gosta.ua | unknown | 2025-09-26 | 2025-10-09 | 2025-11-09 | 479 B | 128 kB | ![]() 185.68.16.93 | |
shouab.home.blog | unknown | 2016-10-10 | 2025-10-23 | 2025-10-23 | 590 B | 155 kB | ![]() 192.0.78.30 | |
images.zapnito.com | 3617578 | 2012-02-01 | 2018-01-19 | 2025-05-13 | 504 B | 938 kB | ![]() 104.17.177.163 | |
images.inc.com | 2928985 | 1996-03-06 | 2014-04-30 | 2025-12-18 | 489 B | 287 kB | ![]() 151.101.129.54 | |
miro.medium.com | 117795 | 1998-05-27 | 2017-08-01 | 2025-12-18 | 944 B | 189 kB | ![]() 162.159.152.4 | ![]() |
png.pngtree.com | 298099 | 2017-01-09 | 2017-03-16 | 2025-12-25 | 1.1 kB | 2.0 MB | ![]() 104.18.2.157 | |
www.algamus.org | unknown | 2001-04-22 | 2025-10-23 | 2025-12-06 | 563 B | 86 kB | ![]() 199.60.103.30 | |
gosta.media | 701527 | 2022-11-26 | 2025-12-25 | 2025-12-25 | 482 B | 128 kB | ![]() 185.68.16.93 | |
www.shutterstock.com | 2076 | 2003-07-11 | 2013-07-23 | 2025-12-16 | 1.1 kB | 623 kB | ![]() 52.84.50.67 |
Nginx (Web servers, Reverse proxies)
Nginx is a web server that can also be used as a reverse proxy, load balancer, mail proxy and HTTP cache.Cloudflare (CDN)
Cloudflare is a web-infrastructure and website-security company, providing content-delivery-network services, DDoS mitigation, Internet security, and distributed domain-name-server services.Amazon CloudFront (CDN)
Amazon CloudFront is a fast content delivery network (CDN) service that securely delivers data, videos, applications, and APIs to customers globally with low latency, high transfer speeds.Amazon Web Services (PaaS)
Amazon Web Services (AWS) is a comprehensive cloud services platform offering compute power, database storage, content delivery and other functionality.ImageKit (CDN, Digital asset management)
ImageKit is a real-time image and video transformation, optimization, and delivery service with built-in digital asset management, powered by a global CDN.Cloudflare Bot Management (Security)
Cloudflare bot management solution identifies and mitigates automated traffic to protect websites from bad bots.LiteSpeed Cache (Caching, WordPress plugins)
LiteSpeed Cache is an all-in-one site acceleration plugin for WordPress.LiteSpeed (Web servers)
LiteSpeed is a high-scalability web server.Litespeed Cache (Caching, WordPress plugins)
LiteSpeed Cache is an all-in-one site acceleration plugin for WordPress.Apache HTTP Server (Web servers)
Apache is a free and open-source cross-platform web server software.Bunny (CDN)
Pantheon (PaaS)
Pantheon is a WebOps (Website Operations) and Management Platform for WordPress and Drupal.Fastly (CDN)
Fastly is a cloud computing services provider. Fastly's cloud platform provides a content delivery network, Internet security services, load balancing, and video & streaming services.MariaDB (Databases)
MariaDB is an open-source relational database management system compatible with MySQL.PHP (Programming languages)
PHP is a general-purpose scripting language used for web development.Varnish (Caching)
Varnish is a reverse caching proxy.StackPath (CDN)
StackPath is a cloud computing and services provider.jQuery Migrate:3.4.1 (JavaScript libraries)
Query Migrate is a javascript library that allows you to preserve the compatibility of your jQuery code developed for versions of jQuery older than 1.9.WordPress:6.9 (CMS, Blogs)
WordPress is a free and open-source content management system written in PHP and paired with a MySQL or MariaDB database. Features include a plugin architecture and a template system.PHP:7.4.33 (Programming languages)
PHP is a general-purpose scripting language used for web development.MySQL (Databases)
MySQL is an open-source relational database management system.jQuery (JavaScript libraries)
jQuery is a JavaScript library which is a free, open-source software designed to simplify HTML DOM tree traversal and manipulation, as well as event handling, CSS animation, and Ajax.WordPress Block Editor (Page builders)
Sites using the WordPress Block Editor, also known as Gutenberg.Bootstrap (UI frameworks)
Bootstrap is a free and open-source CSS framework directed at responsive, mobile-first front-end web development. It contains CSS and JavaScript-based design templates for typography, forms, buttons, navigation, and other interface components.Amazon S3 (CDN)
Amazon S3 or Amazon Simple Storage Service is a service offered by Amazon Web Services (AWS) that provides object storage through a web service interface.Apache HTTP Server:2.4.41 (Web servers)
Apache is a free and open-source cross-platform web server software.Ubuntu (Operating systems)
Ubuntu is a free and open-source operating system on Linux for the enterprise server, desktop, cloud, and IoT.Nginx:1.14.1 (Web servers, Reverse proxies)
Nginx is a web server that can also be used as a reverse proxy, load balancer, mail proxy and HTTP cache.Bluehost (Hosting)
Bluehost is a large web host known for its WordPress expertise, variety of “one-stop-shop” services, and bargain prices.Hostinger CDN (CDN)
Hostinger Content Delivery Network (CDN).Envoy (Reverse proxies)
Envoy is an open-source edge and service proxy, designed for cloud-native applications.Related reports
Threat Detection Systems
| Detection System | Indicator | Verdict | Alert |
|---|---|---|---|
| DNS4EU | nightlifenavigators.com | malicious | Sinkholed |
JavaScript (10)
No JavaScripts
HTTP Transactions (100)
| URL | IP | Response | Size |
|---|








