Report Overview
Visitedpublic
2025-06-24 23:27:07
Tags
Submit Tags
URL
egy.onl/%D9%85%D8%B4%D8%A7%D9%87%D8%AF%D8%A9-%D9%81%D9%8A%D9%84%D9%85-kpop-demon-hunters-2025-%D9%85%D8%AA%D8%B1%D8%AC%D9%85-%D8%AD%D8%B5%D8%B1%D9%89-%D8%A7%D9%88%D9%86-%D9%84%D8%A7%D9%8A%D9%86-%D8%B9%D9%84/
Finishing URL
egy.onl/%D9%85%D8%B4%D8%A7%D9%87%D8%AF%D8%A9-%D9%81%D9%8A%D9%84%D9%85-kpop-demon-hunters-2025-%D9%85%D8%AA%D8%B1%D8%AC%D9%85-%D8%AD%D8%B5%D8%B1%D9%89-%D8%A7%D9%88%D9%86-%D9%84%D8%A7%D9%8A%D9%86-%D8%B9%D9%84/
IP / ASN

104.21.32.153
Title
مشاهدة فيلم KPop Demon Hunters 2025 مترجم حصرى اون لاين على أكثر من سيرفر | ايجي بست - EgyBest
Detections
urlquery
0
Network Intrusion Detection
0
Threat Detection Systems
0
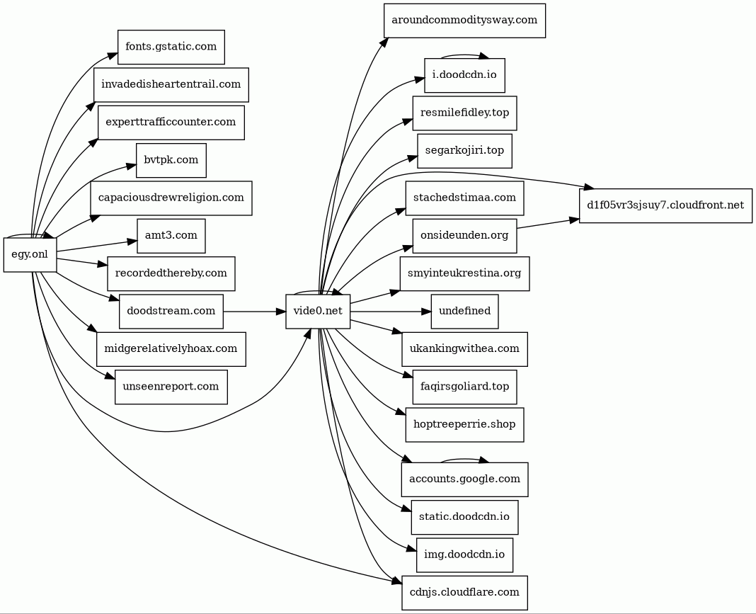
Host Summary
| Host | Rank | Registered | First Seen | Last Seen | Sent | Received | IP | Fingerprints |
|---|---|---|---|---|---|---|---|---|
i.doodcdn.io | unknown | 2025-03-05 | 2025-03-05 | 2025-06-22 | 3.1 kB | 120 kB | ![]() 104.26.14.102 | |
stachedstimaa.com | unknown | 2025-06-11 | 2025-06-20 | 2025-06-20 | 1.7 kB | 1.6 kB | ![]() 104.21.32.129 | |
capaciousdrewreligion.com 1 alert(s) on this Host | unknown | 2023-11-07 | 2023-11-27 | 2025-06-20 | 420 B | 377 B | ![]() 185.196.197.72 | |
d1f05vr3sjsuy7.cloudfront.net | unknown | 2008-04-25 | 2020-12-01 | 2025-06-23 | 1.1 kB | 323 kB | ![]() 3.167.7.215 | |
p589yjrt.cloudatacdn.com | unknown | 2024-07-30 | 2025-03-04 | 2025-03-04 | 412 B | 16 kB | ![]() 162.19.61.57 | |
ukankingwithea.com | unknown | 2024-01-01 | 2024-09-05 | 2025-06-20 | 1.3 kB | 2.4 kB | ![]() 104.21.16.1 | |
amt3.com | unknown | 2004-03-18 | 2025-04-23 | 2025-06-21 | 538 B | 802 B | ![]() 139.45.195.9 | |
egy.onl | unknown | 2025-04-27 | 2025-06-03 | 2025-06-03 | 8.9 kB | 439 kB | ![]() 172.67.223.230 | |
static.doodcdn.io | unknown | 2025-03-05 | 2025-03-05 | 2025-06-21 | 412 B | 114 kB | ![]() 104.26.14.102 | |
invadedisheartentrail.com 5 alert(s) on this Host | unknown | 2024-09-01 | 2024-10-22 | 2025-06-23 | 2.5 kB | 2.6 kB | ![]() 172.240.108.84 | |
midgerelativelyhoax.com | unknown | 2022-01-19 | 2022-03-21 | 2025-06-19 | 448 B | 105 kB | ![]() 192.243.61.227 | |
recordedthereby.com 1 alert(s) on this Host | unknown | 2024-05-08 | 2024-05-08 | 2025-06-24 | 406 B | 86 kB | ![]() 185.196.197.71 | |
segarkojiri.top 2 alert(s) on this Host | unknown | 2025-04-22 | 2025-04-23 | 2025-06-20 | 1.1 kB | 1.1 kB | ![]() 212.117.186.20 | |
bvtpk.com | unknown | 2019-03-16 | 2025-05-21 | 2025-06-21 | 400 B | 109 kB | ![]() 104.21.5.190 | |
resmilefidley.top 1 alert(s) on this Host | unknown | 2025-06-23 | 2025-06-24 | 2025-06-24 | 420 B | 85 kB | ![]() 23.109.170.48 | |
experttrafficcounter.com | unknown | 2025-01-23 | 2025-01-24 | 2025-06-20 | 920 B | 708 B | ![]() 52.57.39.126 | |
smyinteukrestina.org | unknown | 2025-06-11 | 2025-06-21 | 2025-06-21 | 806 B | 5.0 kB | ![]() 3.167.2.59 | |
cdnjs.cloudflare.com | 235 | 2009-02-17 | 2012-05-23 | 2025-06-18 | 2.7 kB | 781 kB | ![]() 104.17.24.14 | |
faqirsgoliard.top 1 alert(s) on this Host | unknown | 2025-02-27 | 2025-03-03 | 2025-06-23 | 422 B | 1.6 kB | ![]() 23.109.170.174 | |
hoptreeperrie.shop 2 alert(s) on this Host | unknown | 2025-04-22 | 2025-05-02 | 2025-06-21 | 2.8 kB | 2.8 kB | ![]() 212.117.186.4 | |
unseenreport.com 1 alert(s) on this Host | unknown | 2022-03-30 | 2022-03-30 | 2025-06-20 | 759 B | 496 B | ![]() 192.243.61.227 | |
onsideunden.org | unknown | 2025-06-11 | 2025-06-23 | 2025-06-23 | 1.0 kB | 4.1 kB | ![]() 3.167.2.110 | |
accounts.google.com | 81 | 1997-09-15 | 2012-05-23 | 2025-06-18 | 3.7 kB | 14 kB | ![]() 142.250.147.84 | |
undefined 2 alert(s) on this Host | 142677 | unknown | 2020-01-28 | 2025-06-19 | 2.0 kB | 0 B | ![]() 0.0.0.0 | |
img.doodcdn.io | unknown | 2025-03-05 | 2025-03-05 | 2025-06-17 | 447 B | 84 kB | ![]() 104.26.14.102 | |
aroundcommoditysway.com | unknown | 2025-02-19 | 2025-02-19 | 2025-06-14 | 3.0 kB | 155 kB | ![]() 94.242.247.24 | |
fonts.gstatic.com | unknown | 2008-02-11 | 2014-04-02 | 2025-06-18 | 535 B | 125 kB | ![]() 142.250.178.99 | |
doodstream.com | 101730 | 2020-01-27 | 2020-01-27 | 2025-06-20 | 522 B | 38 kB | ![]() 185.178.208.163 | |
vide0.net 2 alert(s) on this Host | unknown | 2025-06-05 | 2025-06-05 | 2025-06-20 | 1.0 kB | 39 kB | ![]() 104.26.3.102 |
Related reports
Threat Detection Systems
Public InfoSec YARA rules
No alerts detected
OpenPhish
No alerts detected
PhishTank
No alerts detected
Quad9 DNS
| Scan Date | Severity | Indicator | Alert |
|---|---|---|---|
| 2025-06-24 | medium | vide0.net | Sinkholed |
| 2025-06-24 | medium | invadedisheartentrail.com | Sinkholed |
| 2025-06-24 | medium | segarkojiri.top | Sinkholed |
| 2025-06-24 | medium | undefined | Sinkholed |
| 2025-06-24 | medium | undefined | Sinkholed |
| 2025-06-24 | medium | invadedisheartentrail.com | Sinkholed |
| 2025-06-24 | medium | invadedisheartentrail.com | Sinkholed |
| 2025-06-24 | medium | segarkojiri.top | Sinkholed |
| 2025-06-24 | medium | unseenreport.com | Sinkholed |
| 2025-06-24 | medium | capaciousdrewreligion.com | Sinkholed |
| 2025-06-24 | medium | faqirsgoliard.top | Sinkholed |
| 2025-06-24 | medium | invadedisheartentrail.com | Sinkholed |
| 2025-06-24 | medium | resmilefidley.top | Sinkholed |
| 2025-06-24 | medium | invadedisheartentrail.com | Sinkholed |
| 2025-06-24 | medium | hoptreeperrie.shop | Sinkholed |
| 2025-06-24 | medium | vide0.net | Sinkholed |
| 2025-06-24 | medium | hoptreeperrie.shop | Sinkholed |
| 2025-06-24 | medium | recordedthereby.com | Sinkholed |
ThreatFox
No alerts detected
JavaScript (10)
| HASH | FROM | Size | First Seen | Last Seen | |
|---|---|---|---|---|---|
| 8b30981dd5eafdad8c5639e52c59dc4a | DocumentWrite | 4.4 kB | 2025-06-24 | 2025-06-24 | |
Introduced by DocumentWrite First Seen 2025-06-24 Last Seen 2025-06-24 Times Seen 1 Size 4.4 kB (4362 bytes) MD5 8b30981dd5eafdad8c5639e52c59dc4a SHA1 a6f4caa43edbe21c90e9c955488d9c4c19376d21 Loading... | |||||
HTTP Transactions (74)
| URL | IP | Response | Size |
|---|







