Report Overview
Visitedpublic
2026-03-04 14:06:53
Tags
Submit Tags
URL
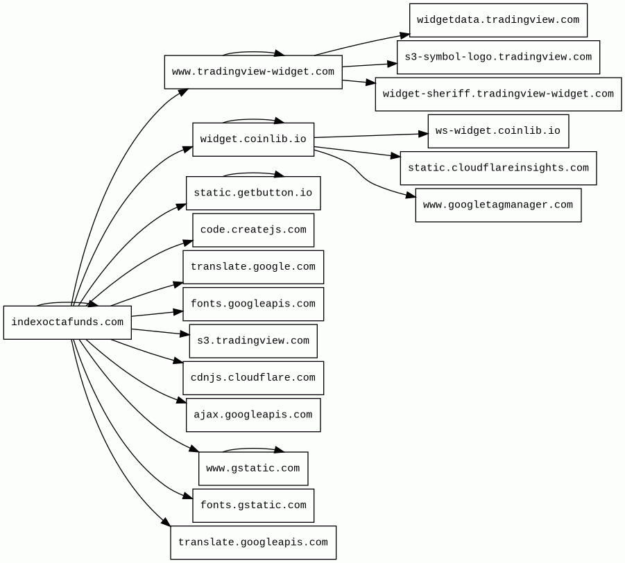
indexoctafunds.com
Finishing URL
indexoctafunds.com/
IP / ASN

213.111.152.217
Title
Indexocta Funds – Safe investment with Indexocta Funds
Detections
urlquery
0
Network Intrusion Detection
0
Threat Detection Systems
0
Host Summary
| Host | Rank | Registered | First Seen | Last Seen | Sent | Received | IP | Fingerprints |
|---|---|---|---|---|---|---|---|---|
widget.coinlib.io | unknown | 2017-12-05 | 2018-10-03 | 2026-03-02 | 40 kB | 2.5 MB | ![]() 188.114.97.1 | |
www.googletagmanager.com | 283 | 2011-11-11 | 2012-10-04 | 2026-03-01 | 2.7 kB | 2.1 MB | ![]() 142.251.142.232 | |
ws-widget.coinlib.io | unknown | 2017-12-05 | 2023-05-09 | 2026-02-27 | 5.0 kB | 9.2 kB | ![]() 188.114.96.1 | |
www.tradingview-widget.com | 196495 | 2020-06-05 | 2021-04-08 | 2026-02-26 | 47 kB | 2.2 MB | ![]() 194.242.11.186 | |
s3.tradingview.com | 165395 | 2010-03-20 | 2018-06-24 | 2026-02-26 | 1.4 kB | 43 kB | ![]() 194.242.11.186 | |
translate.googleapis.com | 6317 | 2005-01-25 | 2012-05-31 | 2026-03-02 | 1.7 kB | 422 kB | ![]() 172.217.20.170 | |
s3-symbol-logo.tradingview.com | 110931 | 2010-03-20 | 2020-11-23 | 2026-02-27 | 7.6 kB | 26 kB | ![]() 194.242.11.186 | |
static.cloudflareinsights.com | 4073 | 2019-08-30 | 2019-09-24 | 2026-03-01 | 1.0 kB | 63 kB | ![]() 104.16.79.73 | |
ajax.googleapis.com | 3691 | 2005-01-25 | 2012-05-22 | 2026-03-01 | 447 B | 91 kB | ![]() 142.251.38.106 | |
www.gstatic.com | 146047 | 2008-02-11 | 2012-05-29 | 2026-03-01 | 1.6 kB | 25 kB | ![]() 192.178.25.3 | |
widget-sheriff.tradingview-widget.com | 206730 | 2020-06-05 | 2024-02-01 | 2026-02-27 | 1.6 kB | 1.8 kB | ![]() 52.84.50.3 | |
translate.google.com | 609 | 1997-09-15 | 2012-05-30 | 2026-03-02 | 948 B | 85 kB | ![]() 192.178.25.14 | |
cdnjs.cloudflare.com | 1222 | 2009-02-17 | 2012-05-23 | 2026-03-01 | 1.0 kB | 110 kB | ![]() 104.17.24.14 | |
code.createjs.com | 16334 | 2011-03-20 | 2013-05-10 | 2026-03-04 | 435 B | 191 kB | ![]() 23.36.76.145 | |
indexoctafunds.com | unknown | unknown | No data | No data | 64 kB | 3.2 MB | ![]() 213.111.152.217 | |
fonts.gstatic.com | unknown | 2008-02-11 | 2014-04-02 | 2026-03-01 | 3.2 kB | 135 kB | ![]() 216.58.207.195 | |
widgetdata.tradingview.com | 179381 | 2010-03-20 | 2015-02-20 | 2026-02-27 | 2.1 kB | 672 B | ![]() 93.123.102.186 | |
static.getbutton.io | 386210 | 2019-09-03 | 2019-10-01 | 2026-02-26 | 867 B | 885 kB | ![]() 104.26.14.221 | |
fonts.googleapis.com | 313 | 2005-01-25 | 2012-05-23 | 2026-03-01 | 487 B | 11 kB | ![]() 142.250.74.10 |
Cloudflare (CDN)
Cloudflare is a web-infrastructure and website-security company, providing content-delivery-network services, DDoS mitigation, Internet security, and distributed domain-name-server services.Amazon Web Services (PaaS)
Amazon Web Services (AWS) is a comprehensive cloud services platform offering compute power, database storage, content delivery and other functionality.Google Tag Manager (Tag managers)
Google Tag Manager is a tag management system (TMS) that allows you to quickly and easily update measurement codes and related code fragments collectively known as tags on your website or mobile app.Google Analytics (Analytics)
Google Analytics is a free web analytics service that tracks and reports website traffic.jQuery (JavaScript libraries)
jQuery is a JavaScript library which is a free, open-source software designed to simplify HTML DOM tree traversal and manipulation, as well as event handling, CSS animation, and Ajax.Cloudflare Browser Insights (Analytics, RUM)
Cloudflare Browser Insights is a tool that measures the performance of websites from the perspective of users.Bootstrap (UI frameworks)
Bootstrap is a free and open-source CSS framework directed at responsive, mobile-first front-end web development. It contains CSS and JavaScript-based design templates for typography, forms, buttons, navigation, and other interface components.Bunny (CDN)
PayPal (Payment processors)
PayPal is an online payments system that supports online money transfers and serves as an electronic alternative to traditional paper methods like checks and money orders.Amazon CloudFront (CDN)
Amazon CloudFront is a fast content delivery network (CDN) service that securely delivers data, videos, applications, and APIs to customers globally with low latency, high transfer speeds.Apache HTTP Server (Web servers)
Apache is a free and open-source cross-platform web server software.LiteSpeed (Web servers)
LiteSpeed is a high-scalability web server.Google Hosted Libraries (CDN)
Google Hosted Libraries is a stable, reliable, high-speed, globally available content distribution network for the most popular, open-source JavaScript libraries.jQuery:3.6.4 (JavaScript libraries)
jQuery is a JavaScript library which is a free, open-source software designed to simplify HTML DOM tree traversal and manipulation, as well as event handling, CSS animation, and Ajax.CreateJS (CDN)
CreateJS is a suite of modular libraries and tools which work together or independently to enable interactive content on open web technologies via HTML5.Bootstrap:3.4.1 (UI frameworks)
Bootstrap is a free and open-source CSS framework directed at responsive, mobile-first front-end web development. It contains CSS and JavaScript-based design templates for typography, forms, buttons, navigation, and other interface components.Related reports
Threat Detection Systems
No alerts detected
JavaScript (135)
| HASH | FROM | Size | First Seen | Last Seen | |
|---|---|---|---|---|---|
| 23723b094bdc424199dd24b0420feb00 | DocumentWrite | 3.0 kB | 2026-02-17 | 2026-03-11 | |
Introduced by DocumentWrite First Seen 2026-02-17 Last Seen 2026-03-11 Times Seen 977 Size 3.0 kB (3011 bytes) MD5 23723b094bdc424199dd24b0420feb00 SHA1 2e9fd96b082f9fee856afacb67c08d992304b5c6 Loading... | |||||
HTTP Transactions (277)
| URL | IP | Response | Size |
|---|



