Report Overview
Visitedpublic
2025-10-14 02:45:09
Tags
Submit Tags
URL
xhdfriday.live/ssis-742-uncensored-i-was-invited-to-drink-at-home-by-a-beautiful-boss
Finishing URL
xhdfriday.site/movies/ssis-742-uncensored-i-was-invited-to-drink-at-home-by-a-beautiful-boss/
IP / ASN

172.67.209.14
Title
SSIS-742 | [UNCENSORED] I Was Invited To Drink At Home By A Beautiful Boss - xhdfriday
Detections
urlquery
0
Network Intrusion Detection
0
Threat Detection Systems
15
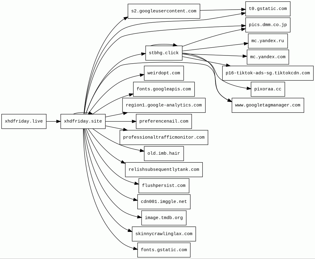
Host Summary
| Host | Rank | Registered | First Seen | Last Seen | Sent | Received | IP | Fingerprints |
|---|---|---|---|---|---|---|---|---|
pics.dmm.co.jp | 409090 | 2006-07-10 | 2012-08-01 | 2025-10-13 | 6.0 kB | 953 kB | ![]() 54.230.80.79 | |
mc.yandex.com | 45494 | 1998-09-24 | 2014-03-01 | 2025-10-13 | 3.3 kB | 5.2 kB | ![]() 77.88.21.119 | |
pixoraa.cc | unknown | 2025-07-16 | 2025-09-24 | 2025-10-09 | 436 B | 846 kB | ![]() 188.114.96.1 | |
fonts.googleapis.com | 313 | 2005-01-25 | 2012-05-23 | 2025-10-12 | 473 B | 22 kB | ![]() 216.58.211.10 | |
flushpersist.com 2 alert(s) on this Host | 23810 | 2025-07-01 | 2025-07-08 | 2025-10-08 | 765 B | 530 B | ![]() 172.240.127.234 | ![]() |
xhdfriday.live 2 alert(s) on this Host | unknown | 2025-09-15 | 2025-10-14 | 2025-10-14 | 553 B | 51 kB | ![]() 172.67.209.14 | |
professionaltrafficmonitor.com | 16376 | 2025-01-23 | 2025-01-25 | 2025-10-12 | 451 B | 423 B | ![]() 3.125.105.157 | |
old.imb.hair | unknown | 2025-06-26 | 2025-07-11 | 2025-10-13 | 975 B | 50 kB | ![]() 104.21.25.198 | ![]() |
relishsubsequentlytank.com 1 alert(s) on this Host | 5445233 | 2025-02-06 | 2025-03-15 | 2025-10-11 | 458 B | 107 kB | ![]() 192.243.59.12 | |
region1.google-analytics.com | 19689 | 2005-07-18 | 2022-03-17 | 2025-10-09 | 1.2 kB | 848 B | ![]() 216.239.32.36 | |
s2.googleusercontent.com | 185201 | 2008-11-17 | 2012-07-08 | 2025-10-11 | 978 B | 2.5 kB | ![]() 142.250.74.33 | |
stbhg.click | 376060 | 2024-12-13 | 2024-12-13 | 2025-10-13 | 7.4 kB | 1.3 MB | ![]() 188.114.96.1 | |
p16-tiktok-ads-sg.tiktokcdn.com | 274094 | 2017-09-20 | 2024-10-30 | 2025-10-07 | 986 B | 425 kB | ![]() 23.36.77.90 | |
skinnycrawlinglax.com 6 alert(s) on this Host | 38609 | 2024-09-01 | 2025-07-09 | 2025-10-13 | 954 B | 7.7 kB | ![]() 172.240.108.84 | ![]() |
fonts.gstatic.com | unknown | 2008-02-11 | 2014-04-02 | 2025-10-12 | 2.2 kB | 164 kB | ![]() 142.250.74.3 | |
t0.gstatic.com | unknown | 2008-02-11 | 2013-05-06 | 2025-10-07 | 1.1 kB | 2.0 kB | ![]() 142.250.74.100 | |
preferencenail.com 3 alert(s) on this Host | 20606 | 2025-07-01 | 2025-07-08 | 2025-10-08 | 412 B | 86 kB | ![]() 185.196.197.72 | |
mc.yandex.ru | 16498 | 1997-09-23 | 2012-05-21 | 2025-10-07 | 411 B | 252 kB | ![]() 77.88.21.119 | |
xhdfriday.site 62 alert(s) on this Host | unknown | 2025-09-29 | 2025-10-14 | 2025-10-14 | 21 kB | 1.1 MB | ![]() 172.67.213.102 | ![]() ![]() |
weirdopt.com 2 alert(s) on this Host | 37519 | 2025-07-01 | 2025-07-08 | 2025-10-08 | 417 B | 377 B | ![]() 185.196.197.71 | |
cdn001.imggle.net | 1959944 | 2024-01-17 | 2024-01-21 | 2025-10-02 | 1.4 kB | 184 kB | ![]() 188.114.97.1 | |
image.tmdb.org | 53077 | 2009-09-15 | 2021-01-09 | 2025-10-13 | 860 B | 1.3 kB | ![]() 138.199.37.227 | |
www.googletagmanager.com | 283 | 2011-11-11 | 2012-10-04 | 2025-10-12 | 2.1 kB | 1.3 MB | ![]() 142.250.74.168 |
Amazon Web Services (PaaS)
Amazon Web Services (AWS) is a comprehensive cloud services platform offering compute power, database storage, content delivery and other functionality.OpenResty (Web servers)
OpenResty is a web platform based on nginx which can run Lua scripts using its LuaJIT engine.Nginx (Web servers, Reverse proxies)
Nginx is a web server that can also be used as a reverse proxy, load balancer, mail proxy and HTTP cache.Amazon CloudFront (CDN)
Amazon CloudFront is a fast content delivery network (CDN) service that securely delivers data, videos, applications, and APIs to customers globally with low latency, high transfer speeds.Cloudflare (CDN)
Cloudflare is a web-infrastructure and website-security company, providing content-delivery-network services, DDoS mitigation, Internet security, and distributed domain-name-server services.Envoy (Reverse proxies)
Envoy is an open-source edge and service proxy, designed for cloud-native applications.Nginx:1.21.6 (Web servers, Reverse proxies)
Nginx is a web server that can also be used as a reverse proxy, load balancer, mail proxy and HTTP cache.Litespeed Cache (Caching, WordPress plugins)
LiteSpeed Cache is an all-in-one site acceleration plugin for WordPress.LiteSpeed Cache (Caching, WordPress plugins)
LiteSpeed Cache is an all-in-one site acceleration plugin for WordPress.LiteSpeed (Web servers)
LiteSpeed is a high-scalability web server.Nginx:1.19.5 (Web servers, Reverse proxies)
Nginx is a web server that can also be used as a reverse proxy, load balancer, mail proxy and HTTP cache.WordPress Block Editor (Page builders)
Sites using the WordPress Block Editor, also known as Gutenberg.Yoast SEO:25.8 (SEO, WordPress plugins)
Yoast SEO is a search engine optimisation plugin for WordPress and other platforms.Draftpress HFCM (WordPress plugins)
Header Footer Code Manager by Draftpress is a easy interface to add snippets to the header or footer or above or below the content of your page.WordPress:6.8.3 (CMS, Blogs)
WordPress is a free and open-source content management system written in PHP and paired with a MySQL or MariaDB database. Features include a plugin architecture and a template system.jQuery (JavaScript libraries)
jQuery is a JavaScript library which is a free, open-source software designed to simplify HTML DOM tree traversal and manipulation, as well as event handling, CSS animation, and Ajax.jQuery Migrate:3.4.1 (JavaScript libraries)
Query Migrate is a javascript library that allows you to preserve the compatibility of your jQuery code developed for versions of jQuery older than 1.9.MySQL (Databases)
MySQL is an open-source relational database management system.Google Analytics (Analytics)
Google Analytics is a free web analytics service that tracks and reports website traffic.PHP (Programming languages)
PHP is a general-purpose scripting language used for web development.Bunny (CDN)
Related reports
Threat Detection Systems
| Detection System | Indicator | Verdict | Alert |
|---|---|---|---|
| DNS0 Zero | xhdfriday.site | malicious | Sinkholed |
| DigiCert UltraDNS | xhdfriday.site | malicious | Sinkholed |
| DNS4EU | weirdopt.com | malicious | Sinkholed |
| Cloudflare DNS | weirdopt.com | malicious | Sinkholed |
| Cloudflare DNS | skinnycrawlinglax.com | malicious | Sinkholed |
| Quad9 DNS | skinnycrawlinglax.com | malicious | Sinkholed |
| Hagezi Threat Feed | skinnycrawlinglax.com | malicious | Sinkholed |
| Quad9 DNS | relishsubsequentlytank.com | malicious | Sinkholed |
| Hagezi Threat Feed | flushpersist.com | malicious | Sinkholed |
| Cloudflare DNS | flushpersist.com | malicious | Sinkholed |
| DNS0 Zero | xhdfriday.live | malicious | Sinkholed |
| DigiCert UltraDNS | xhdfriday.live | malicious | Sinkholed |
| Hagezi Threat Feed | preferencenail.com | malicious | Sinkholed |
| DNS4EU | preferencenail.com | malicious | Sinkholed |
| Cloudflare DNS | preferencenail.com | malicious | Sinkholed |
JavaScript (43)
No JavaScripts
HTTP Transactions (94)
| URL | IP | Response | Size |
|---|









