Report Overview
Visitedpublic
2025-09-26 16:27:33
Tags
Submit Tags
URL
my.questrade.com/clients/api/ActivityExcel?fromDate=03/02/2010&toDate=25/09/2025&userID=&accountNumber=51807104&types=Trades&types=Dividend%20reinvestment&types=Dividends&types=FX%20conversion&types=Corporate%20actions&types=Transfers&types=Fees%20and%20rebates&types=Other&types=Withdrawals&order=transactionDate&dir=true
Finishing URL
login.questrade.com/Account/Login?ReturnUrl=%2Fconnect%2Fauthorize%2Fcallback%3Fresponse_type%3Dcode%26client_id%3Dca756769-4659-4d5c-83e0-f1a0c0e64471%26redirect_uri%3Dhttps%253A%252F%252Fmy.questrade.com%252Fclients%252Foidc-callback%26scope%3Dopenid%2520brokerage.accounts.all%2520brokerage.customers.all%2520brokerage.transfers.all%2520brokerage.orders.all%26state%3DNDQP_kUv8cOiI1Kn5vp0uUP3TPyqsP8dv3K_9WZbDqZFS0pJSPLKQuJyA-EDLH6GX1iWWE8vvAqdqXXvEITBgGYwD-zC1Y8wIbaxFbliF9fqsdl4IoT24fLd59_6WhiBv3dY0DEXKHfqPpcdnBjCfqpbWmRaljydaWvti-tp70JtRQdOxjhqiR_FyXE00jrQI3N5yQeCjRtwxXMaZxSJ8iXz6k8IIxUl068Bbttbf99wYAyGoHmXLmp7qx6y8WbMLUiyc0mrwEfpkp1ZQAY9qXMB7v9S8FW7UyQt7AuFHN8ad3ZRKclqVmX9Lpdf1jVa2x1FmbfqygmBgT5HE6BFsVmHvRjJUFuEff-tkKUiLcxJmyywR1MYpcYwT4Gf5Xy5Q0sfo12oIlz3mzOj5S3ZKxHkOt6TkY0GBAxCvHLmm4xuCeF5Rk9OlANsyI8H67W1hSWWh-V0xWPSuje4mpPSk-E3UnjrrwiidKhOW922orw%26fromDate%3D03%252F02%252F2010%26toDate%3D25%252F09%252F2025%26accountNumber%3D51807104%26types%3DTrades,Dividend%2520reinvestment,Dividends,FX%2520conversion,Corporate%2520actions,Transfers,Fees%2520and%2520rebates,Other,Withdrawals%26order%3DtransactionDate%26dir%3Dtrue
IP / ASN

204.89.196.91
Title
Log in to Questrade
Detections
urlquery
0
Network Intrusion Detection
0
Threat Detection Systems
0
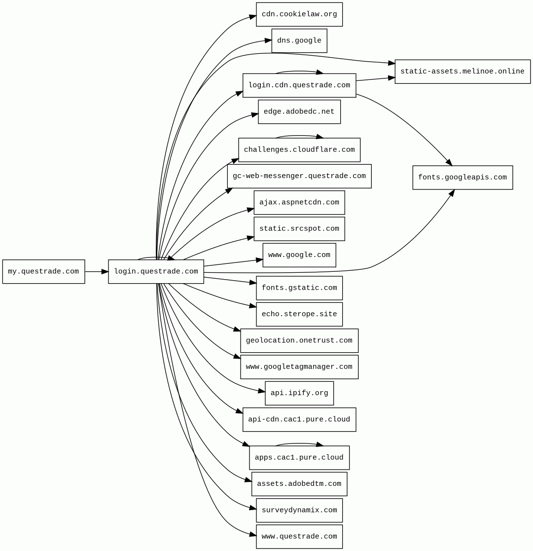
Host Summary
| Host | Rank | Registered | First Seen | Last Seen | Sent | Received | IP | Fingerprints |
|---|---|---|---|---|---|---|---|---|
api-cdn.cac1.pure.cloud | 569931 | 2016-02-17 | 2022-05-24 | 2025-09-16 | 2.1 kB | 4.9 kB | ![]() 54.240.174.31 | |
challenges.cloudflare.com | 11393 | 2009-02-17 | 2021-10-20 | 2025-09-21 | 6.2 kB | 539 kB | ![]() 104.18.95.41 | |
assets.adobedtm.com | 3051 | 2013-11-22 | 2014-01-28 | 2025-09-21 | 2.0 kB | 235 kB | ![]() 2.18.173.81 | |
gc-web-messenger.questrade.com | 3627450 | 2000-05-31 | 2023-06-14 | 2025-09-06 | 3.7 kB | 102 kB | ![]() 34.111.243.141 | |
dns.google | 158 | 2018-04-16 | 2018-10-26 | 2025-09-22 | 1.5 kB | 2.4 kB | ![]() 8.8.8.8 | |
surveydynamix.com | 210854 | 2015-06-17 | 2015-06-20 | 2025-09-06 | 447 B | 12 kB | ![]() 34.232.36.127 | |
ajax.aspnetcdn.com | 21241 | 2010-10-12 | 2012-05-24 | 2025-09-21 | 952 B | 180 kB | ![]() 2.23.13.129 | |
static.srcspot.com | 107026 | 2018-12-02 | 2019-02-01 | 2025-09-22 | 427 B | 147 kB | ![]() 35.190.8.230 | |
www.questrade.com | 813179 | 2000-05-31 | 2012-10-01 | 2025-09-06 | 3.2 kB | 5.1 kB | ![]() 104.18.36.74 | |
www.googletagmanager.com | 283 | 2011-11-11 | 2012-10-04 | 2025-09-21 | 506 B | 652 kB | ![]() 142.250.178.104 | |
www.google.com | 22 | 1997-09-15 | 2015-05-10 | 2025-09-21 | 872 B | 570 B | ![]() 142.250.178.36 | |
fonts.gstatic.com | unknown | 2008-02-11 | 2014-04-02 | 2025-09-21 | 2.8 kB | 232 kB | ![]() 142.250.178.35 | |
cdn.cookielaw.org | 2972 | 2011-06-20 | 2013-12-28 | 2025-09-21 | 5.3 kB | 958 kB | ![]() 104.18.86.42 | |
my.questrade.com | 871428 | 2000-05-31 | 2025-09-26 | 2025-09-26 | 790 B | 37 kB | ![]() 204.89.196.91 | |
fonts.googleapis.com | 313 | 2005-01-25 | 2012-05-23 | 2025-09-21 | 1.0 kB | 65 kB | ![]() 142.250.74.10 | |
static-assets.melinoe.online | unknown | 2025-08-24 | 2025-09-06 | 2025-09-06 | 942 B | 1.9 kB | ![]() 104.21.9.192 | ![]() |
apps.cac1.pure.cloud | 412239 | 2016-02-17 | 2021-09-23 | 2025-09-13 | 14 kB | 3.7 MB | ![]() 15.222.56.92 | |
edge.adobedc.net | 20666 | 2018-11-27 | 2019-11-29 | 2025-09-21 | 1.8 kB | 4.3 kB | ![]() 63.140.62.210 | |
echo.sterope.site | unknown | 2025-08-13 | 2025-09-06 | 2025-09-06 | 2.0 kB | 224 kB | ![]() 172.67.201.128 | ![]() |
geolocation.onetrust.com | 4022 | 2004-01-12 | 2018-02-07 | 2025-09-21 | 495 B | 461 B | ![]() 104.18.32.137 | |
login.questrade.com | 745125 | 2000-05-31 | 2017-02-21 | 2025-09-06 | 31 kB | 974 kB | ![]() 104.18.36.74 | ![]() |
api.ipify.org | 8166 | 2014-01-05 | 2014-10-06 | 2025-09-21 | 902 B | 542 B | ![]() 104.26.13.205 | |
login.cdn.questrade.com | 3542416 | 2000-05-31 | 2023-02-23 | 2025-09-06 | 27 kB | 371 kB | ![]() 34.149.116.147 |
Amazon CloudFront (CDN)
Amazon CloudFront is a fast content delivery network (CDN) service that securely delivers data, videos, applications, and APIs to customers globally with low latency, high transfer speeds.Amazon Web Services (PaaS)
Amazon Web Services (AWS) is a comprehensive cloud services platform offering compute power, database storage, content delivery and other functionality.Amazon S3 (CDN)
Amazon S3 or Amazon Simple Storage Service is a service offered by Amazon Web Services (AWS) that provides object storage through a web service interface.Cloudflare (CDN)
Cloudflare is a web-infrastructure and website-security company, providing content-delivery-network services, DDoS mitigation, Internet security, and distributed domain-name-server services.Google Cloud Storage (Miscellaneous)
Google Cloud Storage allows world-wide storage and retrieval of any amount of data at any time.Google Cloud (IaaS)
Google Cloud is a suite of cloud computing services.Nginx (Web servers, Reverse proxies)
Nginx is a web server that can also be used as a reverse proxy, load balancer, mail proxy and HTTP cache.Envoy (Reverse proxies)
Envoy is an open-source edge and service proxy, designed for cloud-native applications.Microsoft Ajax Content Delivery Network (CDN)
Microsoft Ajax Content Delivery Network hosts popular third party JavaScript libraries such as jQuery and enables you to easily add them to your web applications.jQuery:3.5.1 (JavaScript libraries)
jQuery is a JavaScript library which is a free, open-source software designed to simplify HTML DOM tree traversal and manipulation, as well as event handling, CSS animation, and Ajax.Cloudflare Browser Insights (Analytics, RUM)
Cloudflare Browser Insights is a tool that measures the performance of websites from the perspective of users.Google Tag Manager (Tag managers)
Google Tag Manager is a tag management system (TMS) that allows you to quickly and easily update measurement codes and related code fragments collectively known as tags on your website or mobile app.Amplitude (Analytics)
Amplitude is a web and mobile analytics solution with cross-platform user journey tracking, user behavior analysis and segmentation capabilities.OneTrust (Cookie compliance)
OneTrust is a cloud-based data privacy management compliance platform.Related reports
Threat Detection Systems
No alerts detected
JavaScript (159)
| HASH | FROM | Size | First Seen | Last Seen | |
|---|---|---|---|---|---|
| 086707e4369f60afedcafb16050a7618 | DocumentWrite | 39 B | 2023-03-07 | 2026-04-14 | |
Introduced by DocumentWrite First Seen 2023-03-07 Last Seen 2026-04-14 Times Seen 783812 Size 39 B (39 bytes) MD5 086707e4369f60afedcafb16050a7618 SHA1 8216b0cc6876cbd44f01c158e7dff3833ceccd41 Loading... | |||||
HTTP Transactions (122)
| URL | IP | Response | Size |
|---|




