Report Overview
Visitedpublic
2025-12-10 03:49:15
Tags
Submit Tags
URL
www.vaultschain.com
Finishing URL
www.vaultschain.com/
IP / ASN

198.251.89.30
Title
Vaultschain.com
Detections
urlquery
0
Network Intrusion Detection
0
Threat Detection Systems
1
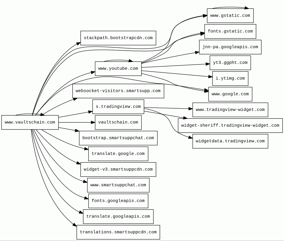
Host Summary
| Host | Rank | Registered | First Seen | Last Seen | Sent | Received | IP | Fingerprints |
|---|---|---|---|---|---|---|---|---|
i.ytimg.com | 436 | 2007-12-11 | 2012-10-03 | 2025-12-07 | 486 B | 34 kB | ![]() 142.250.178.118 | |
www.tradingview-widget.com | 196495 | 2020-06-05 | 2021-04-08 | 2025-12-09 | 14 kB | 465 kB | ![]() 194.242.11.186 | |
www.smartsuppchat.com | 491650 | 2014-02-02 | 2017-01-30 | 2025-12-08 | 455 B | 19 kB | ![]() 185.76.9.11 | ![]() |
www.youtube.com 1 alert(s) on this Host | 286 | 2005-02-15 | 2013-04-13 | 2025-12-07 | 7.6 kB | 4.1 MB | ![]() 142.250.178.46 | |
translate.google.com | 609 | 1997-09-15 | 2012-05-30 | 2025-12-08 | 1.0 kB | 82 kB | ![]() 142.250.178.46 | |
fonts.gstatic.com | unknown | 2008-02-11 | 2014-04-02 | 2025-12-07 | 5.1 kB | 282 kB | ![]() 142.250.74.35 | |
stackpath.bootstrapcdn.com | 21970 | 2012-05-25 | 2018-04-05 | 2025-12-07 | 1.1 kB | 110 kB | ![]() 104.18.10.207 | |
www.google.com | 22 | 1997-09-15 | 2015-05-10 | 2025-12-07 | 964 B | 59 kB | ![]() 142.250.178.100 | |
vaultschain.com | unknown | 2025-09-02 | 2025-12-10 | 2025-12-10 | 495 B | 76 kB | ![]() 198.251.89.30 | |
bootstrap.smartsuppchat.com | 425291 | 2014-02-02 | 2018-01-29 | 2025-12-09 | 562 B | 1.6 kB | ![]() 3.73.107.53 | |
websocket-visitors.smartsupp.com | 411464 | 2012-08-25 | 2021-07-12 | 2025-12-08 | 639 B | 224 B | ![]() 3.68.154.22 | |
www.vaultschain.com | unknown | 2025-09-02 | 2025-12-10 | 2025-12-10 | 40 kB | 7.5 MB | ![]() 198.251.89.30 | ![]() |
s.tradingview.com | 416574 | 2010-03-20 | 2017-01-30 | 2025-12-03 | 585 B | 42 kB | ![]() 3.164.240.123 | |
translate.googleapis.com | 6317 | 2005-01-25 | 2012-05-31 | 2025-12-08 | 3.3 kB | 376 kB | ![]() 142.250.178.42 | |
widget-sheriff.tradingview-widget.com | 206730 | 2020-06-05 | 2024-02-01 | 2025-12-09 | 558 B | 585 B | ![]() 3.167.2.100 | |
widgetdata.tradingview.com | 179381 | 2010-03-20 | 2015-02-20 | 2025-12-10 | 676 B | 224 B | ![]() 93.123.102.227 | |
translations.smartsuppcdn.com | 560346 | 2018-11-20 | 2022-11-04 | 2025-12-08 | 529 B | 7.5 kB | ![]() 185.76.9.11 | ![]() |
yt3.ggpht.com | 1275 | 2008-01-16 | 2014-01-15 | 2025-12-07 | 534 B | 2.6 kB | ![]() 142.250.178.65 | |
fonts.googleapis.com | 313 | 2005-01-25 | 2012-05-23 | 2025-12-07 | 1.6 kB | 38 kB | ![]() 142.250.74.10 | |
www.gstatic.com | 146047 | 2008-02-11 | 2012-05-29 | 2025-12-07 | 3.9 kB | 81 kB | ![]() 216.58.207.195 | |
jnn-pa.googleapis.com | 1579 | 2005-01-25 | 2021-11-16 | 2025-12-07 | 1.2 kB | 1.2 kB | ![]() 142.250.178.74 | |
widget-v3.smartsuppcdn.com | 532262 | 2018-11-20 | 2022-10-03 | 2025-12-08 | 1.5 kB | 310 kB | ![]() 185.76.9.11 | ![]() |
Bunny (CDN)
CDN77 (CDN)
CDN77 is a content delivery network (CDN).Cloudflare (CDN)
Cloudflare is a web-infrastructure and website-security company, providing content-delivery-network services, DDoS mitigation, Internet security, and distributed domain-name-server services.LiteSpeed (Web servers)
LiteSpeed is a high-scalability web server.UIKit (UI frameworks)
UIKit is the framework used for developing iOS applications.YouTube (Video players)
YouTube is a video sharing service where users can create their own profile, upload videos, watch, like and comment on other videos.jQuery (JavaScript libraries)
jQuery is a JavaScript library which is a free, open-source software designed to simplify HTML DOM tree traversal and manipulation, as well as event handling, CSS animation, and Ajax.Amazon CloudFront (CDN)
Amazon CloudFront is a fast content delivery network (CDN) service that securely delivers data, videos, applications, and APIs to customers globally with low latency, high transfer speeds.Amazon Web Services (PaaS)
Amazon Web Services (AWS) is a comprehensive cloud services platform offering compute power, database storage, content delivery and other functionality.PayPal (Payment processors)
PayPal is an online payments system that supports online money transfers and serves as an electronic alternative to traditional paper methods like checks and money orders.Related reports
Threat Detection Systems
| Detection System | Indicator | Verdict | Alert |
|---|---|---|---|
| Private YARA rules | www.youtube.com/s/player/3062cec8/player_ias.vflset/en_US/base.js | audit | Hunting_JS_WebAssembly |
JavaScript (151)
| HASH | FROM | Size | First Seen | Last Seen | |
|---|---|---|---|---|---|
| 93387b35dd6ac8fdcd7cc9cd2510f5ea | DocumentWrite | 469 B | 2025-11-13 | 2025-12-11 | |
Introduced by DocumentWrite First Seen 2025-11-13 Last Seen 2025-12-11 Times Seen 276 Size 469 B (469 bytes) MD5 93387b35dd6ac8fdcd7cc9cd2510f5ea SHA1 2a51bcaa15b0807029f66c33964a747ef109e9a1 Loading... | |||||
| 21d3d8cdf2c8a5b816a2b388cbe1a768 | DocumentWrite | 3.0 kB | 2025-11-13 | 2025-12-11 | |
Introduced by DocumentWrite First Seen 2025-11-13 Last Seen 2025-12-11 Times Seen 586 Size 3.0 kB (3010 bytes) MD5 21d3d8cdf2c8a5b816a2b388cbe1a768 SHA1 1d879b3af7d9487d4082355b91f899df84a5f968 Loading... | |||||
| 8374efbf38b36306b63c3e88d9d362ff | DocumentWrite | 469 B | 2025-11-13 | 2025-12-11 | |
Introduced by DocumentWrite First Seen 2025-11-13 Last Seen 2025-12-11 Times Seen 276 Size 469 B (469 bytes) MD5 8374efbf38b36306b63c3e88d9d362ff SHA1 a6433c1cb4a75a53c6220c0cff6e00744d9a8a4a Loading... | |||||
HTTP Transactions (155)
| URL | IP | Response | Size |
|---|







