Report Overview
Visitedpublic
2026-03-25 18:41:57
Tags
Submit Tags
URL
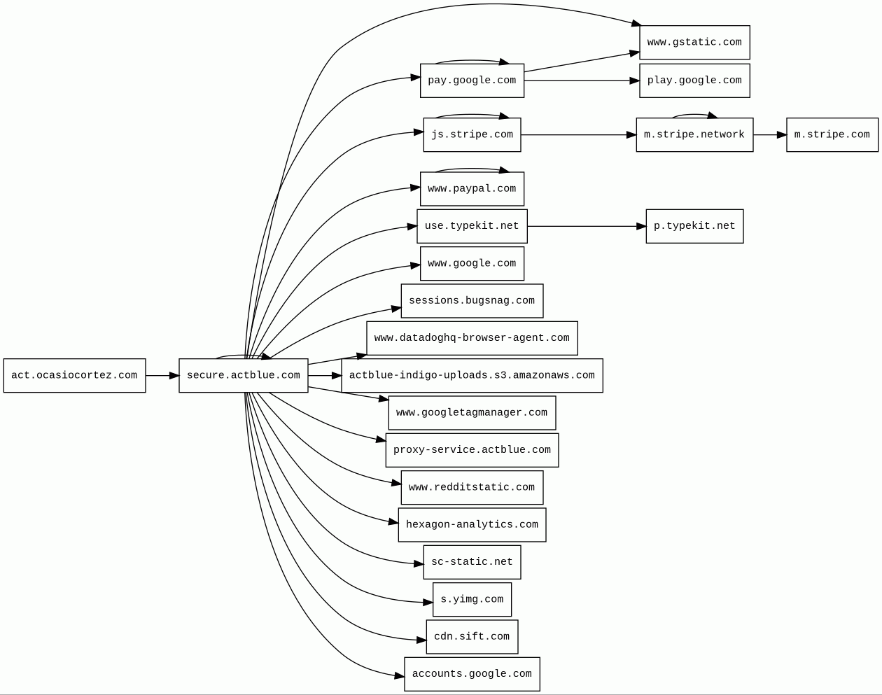
act.ocasiocortez.com/go/14659?c0=aoc-email-20260325-1.Vjs8PK
Finishing URL
secure.actblue.com/donate/aoc-email-20260325-1?c0=aoc-email-20260325-1.Vjs8PK&rd=1
IP / ASN

52.52.115.27
Title
Alexandria Ocasio-Cortez — Donate via ActBlue
Detections
urlquery
0
Network Intrusion Detection
0
Threat Detection Systems
0
Host Summary
| Host | Rank | Registered | First Seen | Last Seen | Sent | Received | IP | Fingerprints |
|---|---|---|---|---|---|---|---|---|
www.redditstatic.com | 5235 | 2011-11-09 | 2012-06-30 | 2026-03-25 | 424 B | 68 kB | ![]() 151.101.1.140 | |
hexagon-analytics.com | 10642 | 2016-10-11 | 2016-10-14 | 2026-03-19 | 1.6 kB | 435 B | ![]() 34.102.249.210 | ![]() |
js.stripe.com | 7985 | 1995-09-12 | 2012-09-30 | 2026-03-23 | 1.5 kB | 968 kB | ![]() 151.101.64.176 | |
accounts.google.com | 103 | 1997-09-15 | 2012-05-23 | 2026-03-23 | 421 B | 258 kB | ![]() 209.85.233.84 | |
www.gstatic.com | 146047 | 2008-02-11 | 2012-05-29 | 2026-03-22 | 5.7 kB | 321 kB | ![]() 142.250.74.3 | |
www.google.com | 22 | 1997-09-15 | 2015-05-10 | 2026-03-22 | 1.9 kB | 1.0 kB | ![]() 142.251.154.119 | |
play.google.com | 48 | 1997-09-15 | 2013-05-30 | 2026-03-23 | 11 kB | 11 kB | ![]() 142.251.142.238 | |
use.typekit.net | 4054 | 2010-08-02 | 2012-07-05 | 2026-03-23 | 1.7 kB | 66 kB | ![]() 23.215.2.113 | |
actblue-indigo-uploads.s3.amazonaws.com | 1452003 | 2005-08-18 | 2018-04-02 | 2026-03-19 | 594 B | 30 kB | ![]() 16.15.212.217 | |
act.ocasiocortez.com | 3576928 | 2017-10-17 | 2019-06-18 | 2026-03-25 | 528 B | 87 kB | ![]() 184.72.23.114 | |
m.stripe.network | 9008 | 2017-03-16 | 2017-05-17 | 2026-03-23 | 956 B | 92 kB | ![]() 18.244.18.101 | |
sc-static.net | 3142 | 2017-03-16 | 2017-09-05 | 2026-03-18 | 419 B | 59 kB | ![]() 3.163.248.4 | |
pay.google.com | 6709 | 1997-09-15 | 2018-02-20 | 2026-03-19 | 2.0 kB | 235 kB | ![]() 173.194.221.92 | |
proxy-service.actblue.com | 618432 | 2004-02-08 | 2023-07-18 | 2026-03-19 | 426 B | 99 kB | ![]() 151.101.128.174 | |
s.yimg.com | 4553 | 1997-05-14 | 2012-05-20 | 2026-03-23 | 868 B | 21 kB | ![]() 188.125.94.206 | |
www.datadoghq-browser-agent.com | 7205 | 2019-03-26 | 2019-04-26 | 2026-03-25 | 444 B | 180 kB | ![]() 18.239.53.60 | |
p.typekit.net | 4638 | 2010-08-02 | 2012-05-23 | 2026-03-22 | 492 B | 340 B | ![]() 23.36.77.91 | |
www.googletagmanager.com | 283 | 2011-11-11 | 2012-10-04 | 2026-03-22 | 1.8 kB | 1.6 MB | ![]() 142.251.142.232 | |
secure.actblue.com | 93734 | 2004-02-08 | 2012-05-21 | 2026-03-19 | 7.1 kB | 6.6 MB | ![]() 151.101.64.174 | ![]() |
www.paypal.com | 1502 | 1999-07-15 | 2012-05-21 | 2026-03-23 | 8.3 kB | 1.4 MB | ![]() 151.101.193.21 | |
sessions.bugsnag.com | 6736 | 2011-08-18 | 2017-12-08 | 2026-03-18 | 1.3 kB | 745 B | ![]() 35.190.88.7 | |
cdn.sift.com | 67692 | 1995-08-19 | 2019-06-18 | 2026-03-19 | 408 B | 59 kB | ![]() 34.96.67.224 | |
m.stripe.com | 7920 | 1995-09-12 | 2017-01-30 | 2026-03-23 | 496 B | 762 B | ![]() 54.68.13.228 |
Varnish (Caching)
Varnish is a reverse caching proxy.Envoy (Reverse proxies)
Envoy is an open-source edge and service proxy, designed for cloud-native applications.Google Cloud CDN (CDN)
Cloud CDN uses Google's global edge network to serve content closer to users.Google Cloud (IaaS)
Google Cloud is a suite of cloud computing services.Fastly (CDN)
Fastly is a cloud computing services provider. Fastly's cloud platform provides a content delivery network, Internet security services, load balancing, and video & streaming services.Stripe (Payment processors)
Stripe offers online payment processing for internet businesses as well as fraud prevention, invoicing and subscription management.Nginx (Web servers, Reverse proxies)
Nginx is a web server that can also be used as a reverse proxy, load balancer, mail proxy and HTTP cache.Amazon Web Services (PaaS)
Amazon Web Services (AWS) is a comprehensive cloud services platform offering compute power, database storage, content delivery and other functionality.Amazon S3 (CDN)
Amazon S3 or Amazon Simple Storage Service is a service offered by Amazon Web Services (AWS) that provides object storage through a web service interface.OpenResty (Web servers)
OpenResty is a web platform based on nginx which can run Lua scripts using its LuaJIT engine.Amazon CloudFront (CDN)
Amazon CloudFront is a fast content delivery network (CDN) service that securely delivers data, videos, applications, and APIs to customers globally with low latency, high transfer speeds.Google Cloud Storage (Miscellaneous)
Google Cloud Storage allows world-wide storage and retrieval of any amount of data at any time.Apache Traffic Server (Web servers)
Apache Traffic Server is an open-source caching and proxying server that serves as an HTTP/1.1 and HTTP/2 reverse proxy with caching capabilities, load balancing, request routing, SSL termination, and support for advanced HTTP features.Ruby on Rails (Web frameworks)
Ruby on Rails is a server-side web application framework written in Ruby under the MIT License.Ruby (Programming languages)
Ruby is an open-source object-oriented programming language.Google Analytics (Analytics)
Google Analytics is a free web analytics service that tracks and reports website traffic.theTradeDesk (Advertising)
theTradeDesk is an technology company that markets a software platform used by digital ad buyers to purchase data-driven digital advertising campaigns across various ad formats and devices.React (JavaScript frameworks)
React is an open-source JavaScript library for building user interfaces or UI components.PayPal (Payment processors)
PayPal is an online payments system that supports online money transfers and serves as an electronic alternative to traditional paper methods like checks and money orders.Related reports
Threat Detection Systems
No alerts detected
JavaScript (61)
No JavaScripts
HTTP Transactions (75)
| URL | IP | Response | Size |
|---|



