Report Overview
Visitedpublic
2025-08-11 14:27:33
Tags
Submit Tags
URL
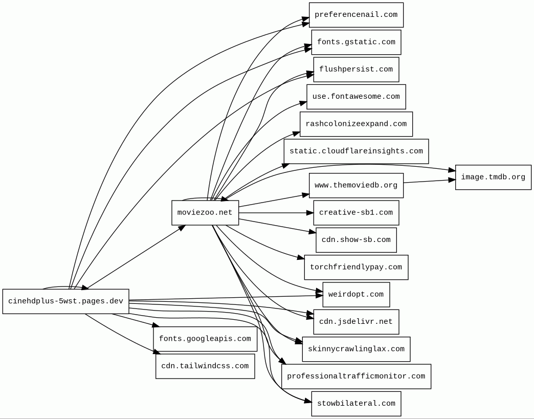
cinehdplus-5wst.pages.dev/
Finishing URL
moviezoo.net/es/movies/
IP / ASN

172.66.44.144
Title
Películas Recomendación para mirar 2025 - Moviezoo
Detections
urlquery
0
Network Intrusion Detection
1
Threat Detection Systems
4
Host Summary
| Host | Rank | Registered | First Seen | Last Seen | Sent | Received | IP | Fingerprints |
|---|---|---|---|---|---|---|---|---|
static.cloudflareinsights.com | 4073 | 2019-08-30 | 2019-09-24 | 2025-08-06 | 502 B | 20 kB | ![]() 104.16.80.73 | |
preferencenail.com | 20606 | 2025-07-01 | 2025-07-08 | 2025-08-05 | 1.2 kB | 258 kB | ![]() 185.196.197.72 | |
use.fontawesome.com | 6983 | 2012-10-18 | 2017-01-30 | 2025-08-06 | 1.1 kB | 155 kB | ![]() 172.67.142.245 | |
www.themoviedb.org | 12176 | 2008-09-15 | 2017-02-19 | 2025-08-08 | 23 kB | 294 kB | ![]() 3.167.2.127 | |
moviezoo.net | 824558 | 2024-12-12 | 2024-12-29 | 2025-08-11 | 12 kB | 831 kB | ![]() 104.21.32.1 | |
flushpersist.com | 23810 | 2025-07-01 | 2025-07-08 | 2025-08-05 | 2.3 kB | 1.5 kB | ![]() 192.243.61.227 | |
fonts.gstatic.com | unknown | 2008-02-11 | 2014-04-02 | 2025-08-06 | 1.1 kB | 82 kB | ![]() 142.250.74.35 | |
rashcolonizeexpand.com 5 alert(s) on this Host | 31106 | 2024-09-01 | 2025-06-27 | 2025-08-09 | 2.7 kB | 7.9 kB | ![]() 192.243.61.227 | ![]() |
cdn.show-sb.com | 187612 | 2024-08-20 | 2024-08-31 | 2025-08-09 | 490 B | 2.1 kB | ![]() 172.67.170.115 | |
cinehdplus-5wst.pages.dev | unknown | 2020-09-02 | 2025-08-11 | 2025-08-11 | 950 B | 571 kB | ![]() 172.66.44.144 | |
creative-sb1.com | 22211 | 2025-07-01 | 2025-08-08 | 2025-08-08 | 2.3 kB | 218 kB | ![]() 104.21.64.1 | |
cdn.jsdelivr.net | 1678 | 2012-05-16 | 2012-09-30 | 2025-08-06 | 946 B | 3.0 MB | ![]() 104.16.174.226 | |
skinnycrawlinglax.com 9 alert(s) on this Host | 38609 | 2024-09-01 | 2025-07-09 | 2025-08-06 | 8.1 kB | 28 kB | ![]() 192.243.59.13 | |
image.tmdb.org | 53077 | 2009-09-15 | 2021-01-09 | 2025-08-08 | 38 kB | 736 kB | ![]() 138.199.37.229 | |
weirdopt.com | 37519 | 2025-07-01 | 2025-07-08 | 2025-08-06 | 843 B | 754 B | ![]() 185.196.197.72 | |
cdn.storageimagedisplay.com | 170153 | 2024-09-13 | 2024-09-13 | 2025-08-08 | 1.9 kB | 242 kB | ![]() 45.133.44.1 | |
torchfriendlypay.com 4 alert(s) on this Host | 191479 | 2024-09-01 | 2025-07-30 | 2025-08-06 | 5.6 kB | 20 kB | ![]() 172.240.108.68 | ![]() |
fonts.googleapis.com | 313 | 2005-01-25 | 2012-05-23 | 2025-08-06 | 915 B | 40 kB | ![]() 142.250.74.10 | |
professionaltrafficmonitor.com | 16376 | 2025-01-23 | 2025-01-25 | 2025-08-08 | 3.3 kB | 1.9 kB | ![]() 0.0.0.0 | |
stowbilateral.com 9 alert(s) on this Host | 3582829 | 2025-06-08 | 2025-06-15 | 2025-08-08 | 6.8 kB | 363 kB | ![]() 172.240.253.132 | ![]() |
cdn.tailwindcss.com | 117330 | 2017-07-20 | 2018-07-09 | 2025-08-09 | 842 B | 815 kB | ![]() 172.66.155.116 |
Cloudflare (CDN)
Cloudflare is a web-infrastructure and website-security company, providing content-delivery-network services, DDoS mitigation, Internet security, and distributed domain-name-server services.Nginx:1.21.6 (Web servers, Reverse proxies)
Nginx is a web server that can also be used as a reverse proxy, load balancer, mail proxy and HTTP cache.OpenResty (Web servers)
OpenResty is a web platform based on nginx which can run Lua scripts using its LuaJIT engine.Nginx (Web servers, Reverse proxies)
Nginx is a web server that can also be used as a reverse proxy, load balancer, mail proxy and HTTP cache.Amazon CloudFront (CDN)
Amazon CloudFront is a fast content delivery network (CDN) service that securely delivers data, videos, applications, and APIs to customers globally with low latency, high transfer speeds.Amazon Web Services (PaaS)
Amazon Web Services (AWS) is a comprehensive cloud services platform offering compute power, database storage, content delivery and other functionality.jQuery (JavaScript libraries)
jQuery is a JavaScript library which is a free, open-source software designed to simplify HTML DOM tree traversal and manipulation, as well as event handling, CSS animation, and Ajax.Cloudflare Browser Insights (Analytics, RUM)
Cloudflare Browser Insights is a tool that measures the performance of websites from the perspective of users.Popper (Miscellaneous)
Popper is a positioning engine, its purpose is to calculate the position of an element to make it possible to position it near a given reference element.jsDelivr (CDN)
JSDelivr is a free public CDN for open-source projects. It can serve web files directly from the npm registry and GitHub repositories without any configuration.Bootstrap:4.5.3 (UI frameworks)
Bootstrap is a free and open-source CSS framework directed at responsive, mobile-first front-end web development. It contains CSS and JavaScript-based design templates for typography, forms, buttons, navigation, and other interface components.PHP (Programming languages)
PHP is a general-purpose scripting language used for web development.Nginx:1.19.5 (Web servers, Reverse proxies)
Nginx is a web server that can also be used as a reverse proxy, load balancer, mail proxy and HTTP cache.Envoy (Reverse proxies)
Envoy is an open-source edge and service proxy, designed for cloud-native applications.Tailwind CSS (UI frameworks)
Tailwind is a utility-first CSS framework.Bunny (CDN)
Vercel (PaaS)
Vercel is a cloud platform for static frontends and serverless functions.Related reports
Network Intrusion Detection Systems
Suricata /w Emerging Threats Pro
| Timestamp | Severity | Source IP | Destination IP | Alert |
|---|---|---|---|---|
| low | ![]() 172.18.0.13 | ![]() 172.66.44.144 | ET INFO Observed Cloudflare Page Developer Domain (pages .dev in TLS SNI) |
Threat Detection Systems
| Detection System | Indicator | Verdict | Alert |
|---|---|---|---|
| Quad9 DNS | skinnycrawlinglax.com | malicious | Sinkholed |
| Quad9 DNS | rashcolonizeexpand.com | malicious | Sinkholed |
| Quad9 DNS | stowbilateral.com | malicious | Sinkholed |
| Quad9 DNS | torchfriendlypay.com | malicious | Sinkholed |
JavaScript (35)
No JavaScripts
HTTP Transactions (216)
| URL | IP | Response | Size |
|---|




