Report Overview
Visitedpublic
2026-01-04 22:15:28
Tags
Submit Tags
URL
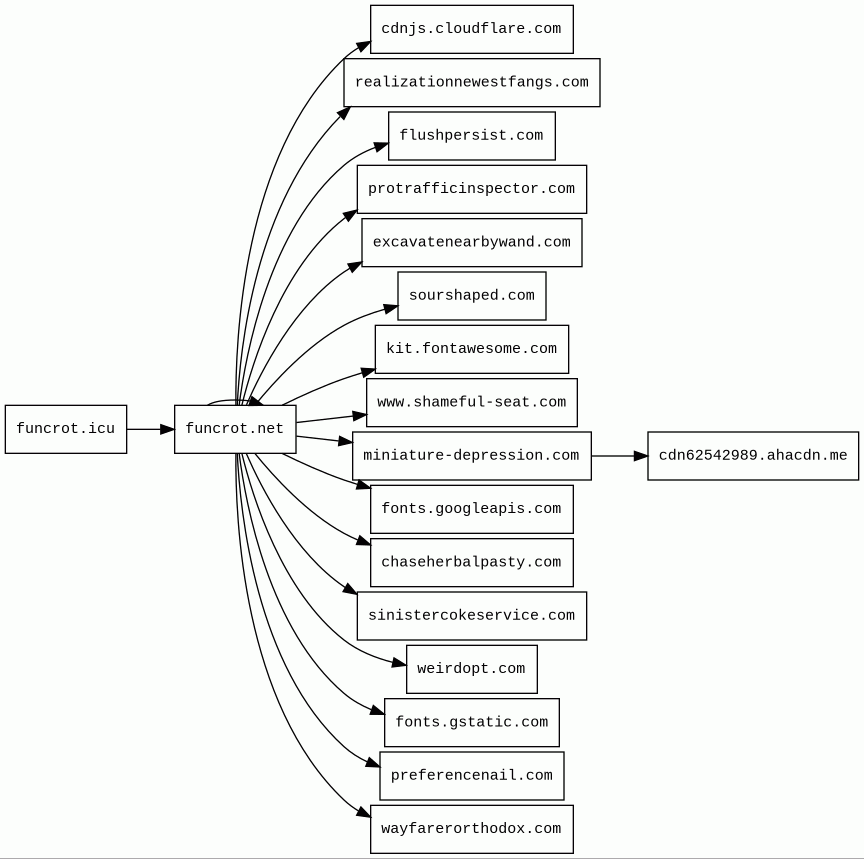
funcrot.icu/
Finishing URL
funcrot.net/
IP / ASN

111.90.141.48
Title
Funcrot
Detections
urlquery
0
Network Intrusion Detection
1
Threat Detection Systems
23
Host Summary
| Host | Rank | Registered | First Seen | Last Seen | Sent | Received | IP | Fingerprints |
|---|---|---|---|---|---|---|---|---|
cdn62542989.ahacdn.me | 2102921 | 2016-12-21 | 2025-08-31 | 2026-01-03 | 470 B | 6.6 kB | ![]() 45.133.44.2 | |
realizationnewestfangs.com 20 alert(s) on this Host | unknown | 2024-09-03 | 2025-10-02 | 2025-12-30 | 6.4 kB | 127 kB | ![]() 172.240.108.68 | ![]() |
chaseherbalpasty.com | 21586 | 2024-05-17 | 2024-08-27 | 2026-01-02 | 31 kB | 1.4 MB | ![]() 94.242.247.20 | |
cdn.storageimagedisplay.com | 170153 | 2024-09-13 | 2024-09-13 | 2025-12-29 | 2.3 kB | 165 kB | ![]() 45.133.44.2 | |
miniature-depression.com 5 alert(s) on this Host | 603613 | 2025-04-23 | 2025-07-12 | 2026-01-03 | 3.1 kB | 106 kB | ![]() 88.85.69.211 | |
weirdopt.com 3 alert(s) on this Host | 37519 | 2025-07-01 | 2025-07-08 | 2026-01-01 | 414 B | 377 B | ![]() 185.196.197.72 | |
funcrot.icu 1 alert(s) on this Host | 258023 | 2024-08-08 | 2024-08-12 | 2025-11-21 | 480 B | 49 kB | ![]() 111.90.141.48 | |
kit.fontawesome.com | 16651 | 2012-10-18 | 2019-03-29 | 2025-12-29 | 886 B | 9.9 kB | ![]() 104.18.40.68 | |
preferencenail.com 3 alert(s) on this Host | 20606 | 2025-07-01 | 2025-07-08 | 2025-12-31 | 409 B | 86 kB | ![]() 185.196.197.71 | |
funcrot.net | 99038 | 2025-03-26 | 2025-09-13 | 2025-11-21 | 25 kB | 3.4 MB | ![]() 111.90.141.48 | |
www.shameful-seat.com | unknown | 2025-12-13 | 2026-01-02 | 2026-01-02 | 907 B | 208 kB | ![]() 45.133.44.1 | |
sinistercokeservice.com 5 alert(s) on this Host | unknown | 2025-09-13 | 2025-10-17 | 2025-10-17 | 2.3 kB | 236 kB | ![]() 172.240.127.243 | ![]() |
playhubconnect.com 4 alert(s) on this Host | 18094 | 2024-09-25 | 2024-10-01 | 2025-12-30 | 2.1 kB | 617 kB | ![]() 104.18.14.39 | |
protrafficinspector.com | 614186 | 2025-06-18 | 2025-07-25 | 2025-12-30 | 2.9 kB | 1.9 kB | ![]() 3.120.91.143 | |
wayfarerorthodox.com 12 alert(s) on this Host | unknown | 2024-09-03 | 2025-08-08 | 2025-12-30 | 5.9 kB | 127 kB | ![]() 172.240.127.244 | ![]() |
cdnjs.cloudflare.com | 1222 | 2009-02-17 | 2012-05-23 | 2025-12-28 | 1.0 kB | 110 kB | ![]() 104.17.25.14 | |
www.chaseherbalpasty.com | unknown | 2024-05-17 | 2025-10-14 | 2025-12-31 | 2.1 kB | 616 kB | ![]() 94.242.247.20 | |
sourshaped.com 36 alert(s) on this Host | unknown | 2024-09-03 | 2025-10-06 | 2026-01-03 | 17 kB | 380 kB | ![]() 172.240.127.243 | ![]() |
cdn.bncloudfl.com | 67815 | 2021-04-20 | 2021-06-01 | 2026-01-01 | 1.8 kB | 76 kB | ![]() 172.67.214.86 | |
fonts.googleapis.com | 313 | 2005-01-25 | 2012-05-23 | 2025-12-28 | 459 B | 2.6 kB | ![]() 142.250.178.106 | |
fonts.gstatic.com | unknown | 2008-02-11 | 2014-04-02 | 2026-01-04 | 546 B | 17 kB | ![]() 142.250.178.67 | |
flushpersist.com 3 alert(s) on this Host | 23810 | 2025-07-01 | 2025-07-08 | 2025-12-31 | 763 B | 530 B | ![]() 172.240.127.234 | ![]() |
excavatenearbywand.com | 82687 | 2025-03-12 | 2025-03-16 | 2025-12-30 | 2.4 kB | 162 kB | ![]() 94.242.247.35 |
Nginx (Web servers, Reverse proxies)
Nginx is a web server that can also be used as a reverse proxy, load balancer, mail proxy and HTTP cache.Nginx:1.21.6 (Web servers, Reverse proxies)
Nginx is a web server that can also be used as a reverse proxy, load balancer, mail proxy and HTTP cache.Envoy (Reverse proxies)
Envoy is an open-source edge and service proxy, designed for cloud-native applications.Apache HTTP Server (Web servers)
Apache is a free and open-source cross-platform web server software.Cloudflare (CDN)
Cloudflare is a web-infrastructure and website-security company, providing content-delivery-network services, DDoS mitigation, Internet security, and distributed domain-name-server services.Font Awesome (Font scripts)
Font Awesome is a font and icon toolkit based on CSS and Less.Amazon Web Services (PaaS)
Amazon Web Services (AWS) is a comprehensive cloud services platform offering compute power, database storage, content delivery and other functionality.Related reports
Network Intrusion Detection Systems
Suricata /w Emerging Threats Pro
| Timestamp | Severity | Source IP | Destination IP | Alert |
|---|---|---|---|---|
| medium | ![]() 172.18.0.21 | ![]() 111.90.141.48 | ET INFO Suspicious Domain (*.icu) in TLS SNI |
Threat Detection Systems
| Detection System | Indicator | Verdict | Alert |
|---|---|---|---|
| DNS4EU | wayfarerorthodox.com | malicious | Sinkholed |
| Quad9 DNS | wayfarerorthodox.com | malicious | Sinkholed |
| Hagezi Threat Feed | wayfarerorthodox.com | malicious | Sinkholed |
| Quad9 DNS | sinistercokeservice.com | malicious | Sinkholed |
| Cloudflare DNS | sourshaped.com | malicious | Sinkholed |
| Quad9 DNS | sourshaped.com | malicious | Sinkholed |
| DNS4EU | sourshaped.com | malicious | Sinkholed |
| Hagezi Threat Feed | flushpersist.com | malicious | Sinkholed |
| Cloudflare DNS | flushpersist.com | malicious | Sinkholed |
| DNS0 Zero | flushpersist.com | malicious | Sinkholed |
| Cloudflare DNS | playhubconnect.com | malicious | Sinkholed |
| DNS4EU | miniature-depression.com | malicious | Sinkholed |
| DNS4EU | realizationnewestfangs.com | malicious | Sinkholed |
| Cloudflare DNS | realizationnewestfangs.com | malicious | Sinkholed |
| Quad9 DNS | realizationnewestfangs.com | malicious | Sinkholed |
| DNS0 Zero | realizationnewestfangs.com | malicious | Sinkholed |
| Cloudflare DNS | weirdopt.com | malicious | Sinkholed |
| DNS4EU | weirdopt.com | malicious | Sinkholed |
| DNS0 Zero | weirdopt.com | malicious | Sinkholed |
| DNS4EU | funcrot.icu | malicious | Sinkholed |
| Hagezi Threat Feed | preferencenail.com | malicious | Sinkholed |
| DNS4EU | preferencenail.com | malicious | Sinkholed |
| Cloudflare DNS | preferencenail.com | malicious | Sinkholed |
JavaScript (70)
| HASH | FROM | Size | First Seen | Last Seen | |
|---|---|---|---|---|---|
| 7bf45e4a5a8279b137f8ea71d388de15 | DocumentWrite | 295 B | 2025-10-17 | 2026-01-04 | |
Introduced by DocumentWrite First Seen 2025-10-17 Last Seen 2026-01-04 Times Seen 4 Size 295 B (295 bytes) MD5 7bf45e4a5a8279b137f8ea71d388de15 SHA1 d3095695b94fbf9d88c4288fb95955e3cfc88853 Loading... | |||||
HTTP Transactions (156)
| URL | IP | Response | Size |
|---|





