Report Overview
Visitedpublic
2024-08-20 23:13:05
Tags
Submit Tags
URL
trk.mg.frontdoorhome.com/c/7/eyJhaSI6NDEyMjYxNDEsImUiOiJBTlRIT05ZLkZSRUVNQU5ARkxVT1IuQ09NIiwicmkiOiIxMjAyMTY2NzQyfDY0NzA0MzY4OCIsInJxIjoiMDItYjI0MjMyLTFkMWMxNmY1ZjcxZjQ4N2I4YWFlZjk1YjM4NTAwYzA0IiwicGgiOm51bGwsIm0iOmZhbHNlLCJ1aSI6IjM3OSIsInVuIjoiSGVhZGVyX0FIU19Mb2dvIiwidSI6Imh0dHBzOi8vd3d3LmFocy5jb20_dXRtX3NvdXJjZT1haHNlbWFpbF9jcm0mdXRtX21lZGl1bT1EcnllclZlbnRBdWd1c3RUZXN0UmVtaW5kZXImdXRtX2NhbXBhaWduPUVuZy0yNC0wOF9EcnllclZlbnRBdWd1c3RUZXN0UmVtaW5kZXImcmI9dHJ1ZSJ9/y1cAcCS_KUAdN5oV9llHyw
Finishing URL
www.ahs.com/?utm_source=ahsemail_crm&utm_medium=DryerVentAugustTestReminder&utm_campaign=Eng-24-08_DryerVentAugustTestReminder&rb=true
IP / ASN

54.156.128.221
Title
Home Warranty Plans by American Home Shield®
Detections
urlquery
0
Network Intrusion Detection
0
Threat Detection Systems
0
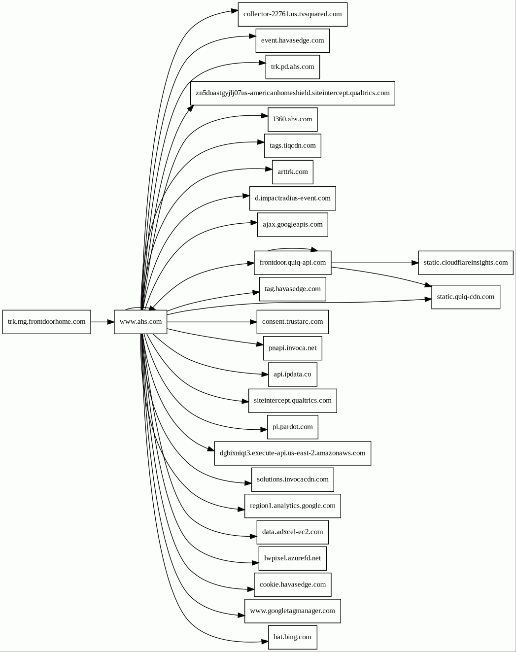
Host Summary
| Host | Rank | Registered | First Seen | Last Seen | Sent | Received | IP | Fingerprints |
|---|---|---|---|---|---|---|---|---|
dgbixniqt3.execute-api.us-east-2.amazonaws.com | unknown | 2005-08-18 | 2023-10-21 00:16:12 | 2024-04-09 16:38:39 | 1.4 kB | 195 B | ![]() 3.141.60.199 | |
trk.mg.frontdoorhome.com | 365455 | 2016-06-07 | 2021-01-13 18:13:40 | 2023-11-14 15:50:28 | 942 B | 514 B | ![]() 54.156.128.221 | |
o.pki.goog | unknown | 2016-06-13 | 2024-04-24 13:44:57 | 2024-08-19 18:18:55 | 1.3 kB | 2.8 kB | ![]() 142.250.74.131 | |
bat.bing.com | 387 | 1996-01-29 | 2014-04-08 11:23:16 | 2024-08-19 18:12:11 | 1.7 kB | 24 kB | ![]() 204.79.197.237 | |
www.googletagmanager.com | 75 | 2011-11-11 | 2013-05-22 04:07:37 | 2024-08-20 02:01:23 | 876 B | 228 kB | ![]() 142.250.74.168 | |
cookie.havasedge.com | 26234 | 2012-03-12 | 2019-11-06 10:41:26 | 2024-07-22 12:18:09 | 551 B | 91 B | ![]() 35.162.49.94 | |
d.impactradius-event.com | 2612 | 2016-01-22 | 2016-11-05 17:00:49 | 2024-08-20 08:00:18 | 437 B | 42 kB | ![]() 35.186.249.72 | |
arttrk.com | unknown | 2021-11-17 | 2018-04-27 15:11:04 | 2024-08-20 08:13:35 | 516 B | 129 B | ![]() 52.45.52.229 | |
tag.havasedge.com | 31560 | 2012-03-12 | 2019-10-23 10:41:05 | 2024-07-22 12:18:06 | 399 B | 25 kB | ![]() 3.164.240.28 | |
siteintercept.qualtrics.com | 1163 | 2000-03-30 | 2012-05-22 06:24:46 | 2024-08-19 18:58:54 | 1.1 kB | 78 kB | ![]() 104.17.208.240 | |
pi.pardot.com | 4400 | 2007-01-30 | 2012-05-30 21:51:48 | 2024-08-02 07:23:14 | 2.4 kB | 8.2 kB | ![]() 34.237.219.119 | |
zn5doastgyjlj07us-americanhomeshield.siteintercept.qualtrics.com | 588412 | 2000-03-30 | 2022-07-11 17:54:14 | 2023-09-17 10:19:34 | 464 B | 5.6 kB | ![]() 104.17.208.240 | |
lwpixel.azurefd.net | 167184 | 2018-05-08 | 2021-07-02 17:45:27 | 2024-05-30 14:04:24 | 1.2 kB | 716 B | ![]() 13.107.246.53 | |
collector-22761.us.tvsquared.com | unknown | 2011-12-09 | 2022-10-04 14:20:47 | 2023-11-11 09:26:34 | 1.3 kB | 9.1 kB | ![]() 3.15.89.241 | |
pnapi.invoca.net | 9080 | 2013-08-30 | 2014-12-11 08:28:16 | 2024-08-19 12:35:02 | 36 kB | 4.6 kB | ![]() 34.238.62.137 | |
consent.trustarc.com | 3323 | 2012-07-10 | 2019-10-09 04:09:32 | 2024-08-20 06:12:21 | 1.6 kB | 83 kB | ![]() 3.164.240.99 | |
ocsp.r2m03.amazontrust.com | unknown | 2007-05-11 | 2023-02-21 01:06:24 | 2024-08-20 06:59:07 | 2.0 kB | 5.6 kB | ![]() 18.238.246.206 | |
l360.ahs.com | unknown | 1995-06-28 | 2023-01-11 16:52:27 | 2023-07-20 02:56:18 | 21 kB | 274 kB | ![]() 3.164.230.57 | |
solutions.invocacdn.com | 7789 | 2016-04-13 | 2018-06-15 21:51:28 | 2024-08-19 11:57:29 | 864 B | 42 kB | ![]() 54.240.174.86 | |
r10.o.lencr.org | unknown | 2020-06-29 | 2024-06-06 21:45:11 | 2024-08-19 18:12:03 | 1.3 kB | 3.6 kB | ![]() 23.33.119.27 | |
r11.o.lencr.org | unknown | 2020-06-29 | 2024-06-07 07:43:57 | 2024-08-19 18:12:02 | 2.3 kB | 6.2 kB | ![]() 23.33.119.57 | |
www.ahs.com | 264489 | 1995-06-28 | 2012-12-05 16:06:55 | 2022-04-16 16:09:36 | 97 kB | 7.0 MB | ![]() 95.101.10.129 | |
data.adxcel-ec2.com | 3678 | 2013-01-22 | 2014-05-02 21:41:47 | 2024-08-20 10:18:15 | 1.5 kB | 391 B | ![]() 44.219.26.60 | |
event.havasedge.com | 20765 | 2012-03-12 | 2019-10-23 10:41:06 | 2024-07-22 12:18:08 | 1.4 kB | 91 B | ![]() 34.208.254.85 | |
static.quiq-cdn.com | 26027 | 2017-03-20 | 2017-06-19 09:25:56 | 2024-07-16 12:44:12 | 3.6 kB | 718 kB | ![]() 104.26.11.129 | |
api.ipdata.co | 34225 | 2017-09-04 | 2019-05-27 10:19:31 | 2024-08-16 11:39:14 | 1.5 kB | 3.6 kB | ![]() 3.122.57.8 | |
ajax.googleapis.com | 12905 | 2005-01-25 | 2013-08-16 11:51:31 | 2024-08-20 09:04:21 | 426 B | 31 kB | ![]() 142.250.74.106 | |
frontdoor.quiq-api.com | 424961 | 2018-03-30 | 2022-07-11 17:54:13 | 2023-12-04 09:18:10 | 5.1 kB | 22 kB | ![]() 104.26.7.219 | |
tags.tiqcdn.com | 969 | 2012-07-11 | 2013-01-15 06:04:26 | 2024-08-19 18:16:25 | 9.2 kB | 463 kB | ![]() 54.240.174.26 | |
region1.analytics.google.com | unknown | 1997-09-15 | 2022-03-17 12:26:33 | 2024-08-19 21:11:00 | 2.0 kB | 864 B | ![]() 216.239.32.36 | |
trk.pd.ahs.com | unknown | 1995-06-28 | 2023-09-06 02:36:29 | 2023-09-06 02:36:29 | 6.7 kB | 6.0 kB | ![]() 3.92.120.28 | |
static.cloudflareinsights.com | 1294 | 2019-08-30 | 2019-09-24 16:34:56 | 2024-08-20 08:26:15 | 510 B | 20 kB | ![]() 104.16.80.73 |
Related reports
Threat Detection Systems
Public InfoSec YARA rules
No alerts detected
OpenPhish
No alerts detected
PhishTank
No alerts detected
mnemonic secure dns
No alerts detected
Quad9 DNS
No alerts detected
ThreatFox
No alerts detected
JavaScript (106)
No JavaScripts
HTTP Transactions (218)
| URL | IP | Response | Size |
|---|


