Report Overview
Visitedpublic
2025-11-14 14:38:59
Tags
Submit Tags
URL
link.mail.beehiiv.com/ss/c/u001.7dEv_ZDM-cyB2eHW3pompayVjlZyhVWopFMKi5aiZCKh-FCFFSxf6QoaNjv6lW03WQG4kIMSrQSGbNMVBfCPCfDd5btbQTjBXQF5SVAf2e_S8PUBN03R7tEoJW1Qs-AcbzQYpmKATnZ-gdnqixjVcwDzk1VHIauVxiyKoxzyEQlP5btD3ZbZLpUO1O8vElJQu5obllYC1Lhag6gB42MkwsbHK6LOEACCu1xv-SxU-NOgE9QmgEIXo1F_zFQl_yMEHrx4mwfnPfXd2Crp7kF6uu8uoZL-PllDuvhgFvWG0vovkQc-oPbcFvD3TSJw8n212zhU41gpl5qrcct0_MCikQ/4ll/iUBzxnzAS-iiW74pbeZdGQ/h8/h001.AAH4NfhE0bE7_aIeY96LmejG-iCjJ8oo-oX8AK7aQLw
Finishing URL
techcrunch.com/2025/11/12/elon-musks-x-botched-its-security-key-switchover-locking-users-out/?utm_source=ceoreport.beehiiv.com&utm_medium=newsletter&utm_campaign=thursday-november-13&_bhlid=0fbf56f388c2f1cce686c183f9283807272f329f
IP / ASN

104.18.69.40
Title
Elon Musk's X botched its security key switchover, locking users out | TechCrunch
Detections
urlquery
0
Network Intrusion Detection
0
Threat Detection Systems
0
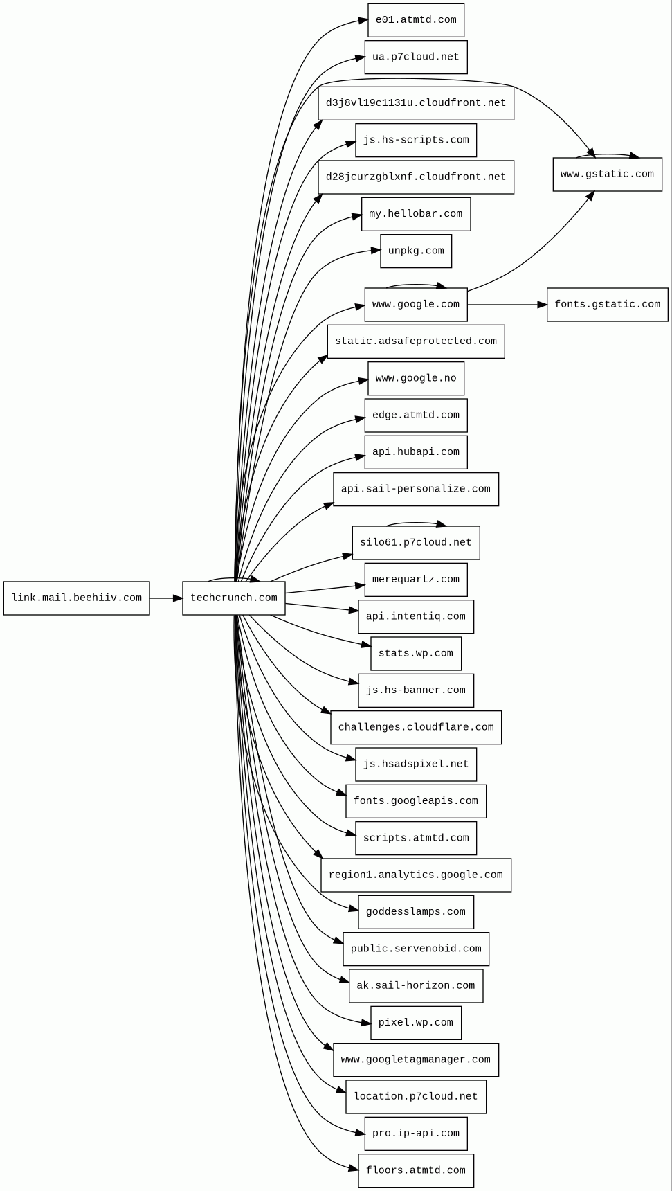
Host Summary
| Host | Rank | Registered | First Seen | Last Seen | Sent | Received | IP | Fingerprints |
|---|---|---|---|---|---|---|---|---|
techcrunch.com | 854 | 2005-06-10 | 2012-05-21 | 2025-11-12 | 45 kB | 1.1 MB | ![]() 192.0.66.220 | ![]() ![]() |
stats.wp.com | 22660 | 1997-03-28 | 2017-01-30 | 2025-11-09 | 411 B | 4.3 kB | ![]() 192.0.76.3 | |
pixel.wp.com | 22824 | 1997-03-28 | 2017-01-30 | 2025-11-09 | 651 B | 251 B | ![]() 192.0.76.3 | |
challenges.cloudflare.com | 11393 | 2009-02-17 | 2021-10-20 | 2025-11-09 | 1.7 kB | 273 kB | ![]() 104.18.95.41 | |
my.hellobar.com | 205788 | 2003-03-06 | 2014-12-15 | 2025-11-10 | 1.3 kB | 499 kB | ![]() 172.66.150.192 | |
www.gstatic.com | 146047 | 2008-02-11 | 2012-05-29 | 2025-11-09 | 2.4 kB | 2.6 MB | ![]() 142.250.178.67 | |
public.servenobid.com | 39709 | 2019-04-26 | 2019-10-29 | 2025-11-12 | 471 B | 410 kB | ![]() 3.167.2.37 | |
js.hsadspixel.net | 23453 | 2017-04-21 | 2017-07-25 | 2025-11-09 | 410 B | 8.5 kB | ![]() 104.17.128.172 | |
pro.ip-api.com | 40593 | 2012-04-24 | 2015-04-06 | 2025-11-10 | 527 B | 309 B | ![]() 51.77.64.70 | |
floors.atmtd.com | 79094 | 2020-02-04 | 2023-11-03 | 2025-11-07 | 483 B | 12 kB | ![]() 104.20.22.3 | |
d3j8vl19c1131u.cloudfront.net | unknown | 2008-04-25 | 2025-03-25 | 2025-11-07 | 473 B | 414 B | ![]() 54.230.245.131 | |
region1.analytics.google.com | 22257 | 1997-09-15 | 2022-03-17 | 2025-11-09 | 1.5 kB | 848 B | ![]() 216.239.34.36 | |
silo61.p7cloud.net | unknown | 2022-01-07 | 2025-10-31 | 2025-11-09 | 8.5 kB | 146 kB | ![]() 54.240.174.70 | |
fonts.gstatic.com | unknown | 2008-02-11 | 2014-04-02 | 2025-11-09 | 1.1 kB | 33 kB | ![]() 142.250.74.3 | |
goddesslamps.com | unknown | 2022-07-11 | 2025-10-08 | 2025-11-03 | 2.0 kB | 207 kB | ![]() 34.8.176.186 | |
api.intentiq.com | 17193 | 2008-03-25 | 2017-02-09 | 2025-11-10 | 729 B | 1.4 kB | ![]() 3.167.2.9 | |
static.adsafeprotected.com | 4895 | 2010-04-01 | 2015-03-27 | 2025-11-10 | 461 B | 665 B | ![]() 54.240.174.28 | |
e01.atmtd.com | 69838 | 2020-02-04 | 2022-02-09 | 2025-11-09 | 487 B | 253 B | ![]() 143.244.213.152 | |
location.p7cloud.net | 179180 | 2022-01-07 | 2023-12-09 | 2025-11-07 | 828 B | 1.2 kB | ![]() 18.165.140.90 | |
unpkg.com | 1093 | 2016-01-06 | 2016-01-07 | 2025-11-09 | 870 B | 16 kB | ![]() 104.18.1.22 | ![]() |
www.google.no | 92680 | 2001-02-26 | 2012-06-26 | 2025-11-09 | 811 B | 580 B | ![]() 142.250.178.99 | |
www.googletagmanager.com | 283 | 2011-11-11 | 2012-10-04 | 2025-11-09 | 2.2 kB | 2.0 MB | ![]() 142.250.74.136 | |
www.google.com | 22 | 1997-09-15 | 2015-05-10 | 2025-11-09 | 4.0 kB | 84 kB | ![]() 142.250.178.36 | |
api.sail-personalize.com | 28248 | 2015-05-15 | 2017-01-30 | 2025-11-11 | 3.8 kB | 2.4 kB | ![]() 75.2.40.13 | |
merequartz.com | 18071 | 2023-04-24 | 2023-04-24 | 2025-11-10 | 474 B | 559 B | ![]() 34.8.113.107 | |
link.mail.beehiiv.com | 267185 | 2020-10-08 | 2021-11-11 | 2025-11-09 | 921 B | 200 kB | ![]() 104.18.69.40 | |
js.hs-banner.com | 17150 | 2020-03-09 | 2020-03-26 | 2025-11-09 | 425 B | 74 kB | ![]() 172.64.147.16 | |
ua.p7cloud.net | 180825 | 2022-01-07 | 2023-06-19 | 2025-11-12 | 451 B | 436 B | ![]() 3.167.2.78 | |
fonts.googleapis.com | 313 | 2005-01-25 | 2012-05-23 | 2025-11-09 | 552 B | 5.5 kB | ![]() 142.250.178.42 | |
scripts.atmtd.com | 74413 | 2020-02-04 | 2022-03-24 | 2025-11-09 | 444 B | 89 kB | ![]() 172.66.170.220 | |
api.hubapi.com | 23958 | 2008-05-24 | 2012-06-25 | 2025-11-10 | 504 B | 1.7 kB | ![]() 104.16.52.78 | |
d28jcurzgblxnf.cloudfront.net | unknown | 2008-04-25 | 2025-10-20 | 2025-11-05 | 1.3 kB | 982 B | ![]() 3.164.60.214 | |
ak.sail-horizon.com | 27329 | 2011-09-27 | 2012-07-08 | 2025-11-11 | 858 B | 291 kB | ![]() 18.165.122.104 | |
edge.atmtd.com | 78836 | 2020-02-04 | 2021-11-16 | 2025-11-08 | 422 B | 16 kB | ![]() 172.66.170.220 | |
js.hs-scripts.com | 18499 | 2016-07-11 | 2016-08-09 | 2025-11-10 | 416 B | 2.6 kB | ![]() 104.16.137.209 |
Nginx (Web servers, Reverse proxies)
Nginx is a web server that can also be used as a reverse proxy, load balancer, mail proxy and HTTP cache.WordPress Site Editor (Page builders)
Full Site Editing enables users to design and customize their entire WordPress website with a block-based editor.reCAPTCHA (Security)
reCAPTCHA is a free service from Google that helps protect websites from spam and abuse.WordPress:6.8.3 (CMS, Blogs)
WordPress is a free and open-source content management system written in PHP and paired with a MySQL or MariaDB database. Features include a plugin architecture and a template system.WordPress Block Editor (Page builders)
Sites using the WordPress Block Editor, also known as Gutenberg.Sailthru (Marketing automation, Email, Personalisation)
Sailthru is a marketing automation software and multi-channel personalisation tool that serves ecommerce and media brands.Yoast SEO Premium:25.1 (SEO)
Yoast SEO Premium is a search engine optimisation plugin for WordPress and other platforms.WordPress VIP (PaaS)
WordPress VIP is a managed hosting platform for WordPress.Yoast SEO:25.1 (SEO, WordPress plugins)
Yoast SEO is a search engine optimisation plugin for WordPress and other platforms.MySQL (Databases)
MySQL is an open-source relational database management system.PHP (Programming languages)
PHP is a general-purpose scripting language used for web development.Google Tag Manager (Tag managers)
Google Tag Manager is a tag management system (TMS) that allows you to quickly and easily update measurement codes and related code fragments collectively known as tags on your website or mobile app.WordPress (CMS, Blogs)
WordPress is a free and open-source content management system written in PHP and paired with a MySQL or MariaDB database. Features include a plugin architecture and a template system.Cloudflare (CDN)
Cloudflare is a web-infrastructure and website-security company, providing content-delivery-network services, DDoS mitigation, Internet security, and distributed domain-name-server services.Amazon Web Services (PaaS)
Amazon Web Services (AWS) is a comprehensive cloud services platform offering compute power, database storage, content delivery and other functionality.Amazon CloudFront (CDN)
Amazon CloudFront is a fast content delivery network (CDN) service that securely delivers data, videos, applications, and APIs to customers globally with low latency, high transfer speeds.Amazon S3 (CDN)
Amazon S3 or Amazon Simple Storage Service is a service offered by Amazon Web Services (AWS) that provides object storage through a web service interface.Fly.io (PaaS)
Fly is a platform for running full stack apps and databases.Cloudflare Bot Management (Security)
Cloudflare bot management solution identifies and mitigates automated traffic to protect websites from bad bots.Related reports
Threat Detection Systems
No alerts detected
JavaScript (131)
| HASH | FROM | Size | First Seen | Last Seen | |
|---|---|---|---|---|---|
| 086707e4369f60afedcafb16050a7618 | DocumentWrite | 39 B | 2023-03-07 | 2026-04-02 | |
Introduced by DocumentWrite First Seen 2023-03-07 Last Seen 2026-04-02 Times Seen 737757 Size 39 B (39 bytes) MD5 086707e4369f60afedcafb16050a7618 SHA1 8216b0cc6876cbd44f01c158e7dff3833ceccd41 Loading... | |||||
HTTP Transactions (124)
| URL | IP | Response | Size |
|---|



