Report Overview
Visitedpublic
2025-07-05 14:03:40
Tags
Submit Tags
URL
pornhoarder-tv.zproxy.org/video/kelsey-exploitedcollegegirls-13-10-16/bWFvT2x0aVh2cjd4YjJmZGoxRDFoOE5FRVo4dGUxS09naitIL0t1MDRQVT0=
Finishing URL
pornhoarder-tv.zproxy.org/video/kelsey-exploitedcollegegirls-13-10-16/bWFvT2x0aVh2cjd4YjJmZGoxRDFoOE5FRVo4dGUxS09naitIL0t1MDRQVT0=
IP / ASN

5.135.106.76
Title
Kelsey - Exploitedcollegegirls 13 10 16 | PornHoarder.tv
Detections
urlquery
0
Network Intrusion Detection
0
Threat Detection Systems
0
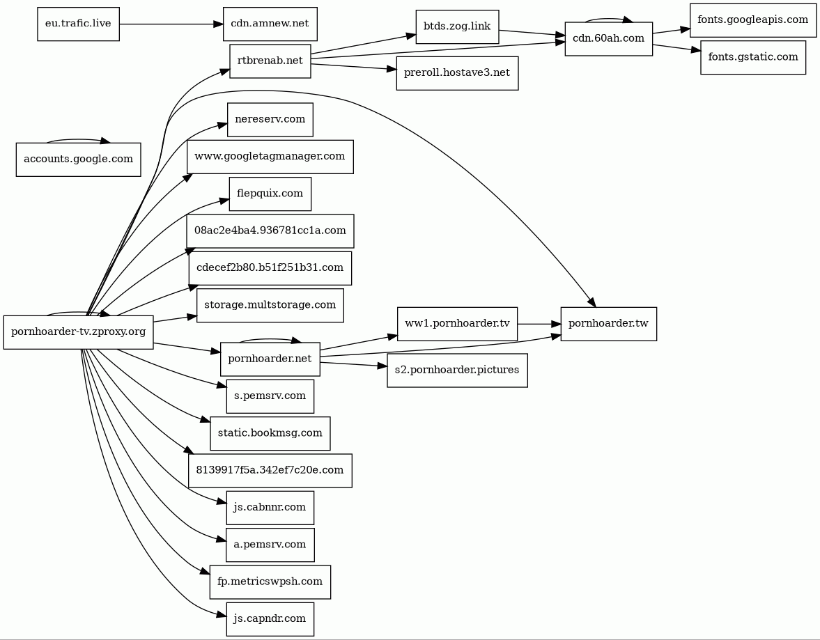
Host Summary
| Host | Rank | Registered | First Seen | Last Seen | Sent | Received | IP | Fingerprints |
|---|---|---|---|---|---|---|---|---|
eu.trafic.live | unknown | 2025-06-10 | 2025-06-18 | 2025-06-28 | 566 B | 2.0 kB | ![]() 109.200.199.111 | |
08ac2e4ba4.936781cc1a.com | unknown | 2025-06-05 | 2025-07-05 | 2025-07-05 | 865 B | 345 B | ![]() 45.133.44.53 | |
nereserv.com | 40015 | 2020-12-21 | 2020-12-21 | 2025-07-05 | 628 B | 322 B | ![]() 94.130.198.6 | |
s.pemsrv.com | unknown | 2023-08-01 | 2023-08-04 | 2025-06-30 | 459 B | 251 B | ![]() 95.211.229.245 | |
push.hubhc.com | unknown | 2020-01-13 | 2025-06-14 | 2025-07-05 | 412 B | 112 B | ![]() 152.228.220.23 | |
pornhoarder-tv.zproxy.org | unknown | 2021-05-24 | 2025-06-14 | 2025-06-14 | 7.2 kB | 190 kB | ![]() 5.135.106.76 | |
cdn.amnew.net | unknown | 2023-08-09 | 2023-08-09 | 2025-07-05 | 876 B | 12 kB | ![]() 5.200.15.239 | |
storage.multstorage.com | unknown | 2023-09-22 | 2023-09-22 | 2025-07-04 | 549 B | 1.5 kB | ![]() 172.67.174.51 | |
pornhoarder.tw | unknown | unknown | 2025-05-28 | 2025-06-27 | 2.8 kB | 150 kB | ![]() 104.21.64.1 | |
btds.zog.link | 38469 | 2015-01-11 | 2019-10-07 | 2025-07-05 | 1.1 kB | 3.0 kB | ![]() 109.206.175.252 | |
rtbrenab.net | unknown | 2024-09-23 | 2024-10-01 | 2025-06-28 | 8.0 kB | 14 kB | ![]() 195.201.208.168 | |
www.googletagmanager.com | 75 | 2011-11-11 | 2012-10-04 | 2025-07-02 | 446 B | 362 kB | ![]() 142.250.178.72 | |
a.pemsrv.com | unknown | 2023-08-01 | 2023-08-05 | 2025-06-29 | 426 B | 106 kB | ![]() 95.173.205.14 | |
pornhoarder.net | unknown | 2021-11-20 | 2021-11-21 | 2025-06-27 | 1.6 kB | 25 kB | ![]() 172.67.181.159 | |
fp.metricswpsh.com | unknown | 2021-10-29 | 2022-04-22 | 2025-07-03 | 1.1 kB | 842 B | ![]() 157.90.84.242 | |
js.capndr.com | 316718 | 2021-08-30 | 2021-08-30 | 2025-07-04 | 426 B | 399 B | ![]() 45.133.44.53 | |
fonts.gstatic.com | unknown | 2008-02-11 | 2014-04-02 | 2025-07-02 | 1.1 kB | 77 kB | ![]() 142.250.178.67 | |
cdecef2b80.b51f251b31.com | unknown | 2025-06-05 | 2025-07-05 | 2025-07-05 | 2.0 kB | 905 kB | ![]() 45.133.44.52 | |
a.adspector.io | unknown | 2023-06-02 | 2024-06-28 | 2025-06-30 | 492 B | 568 B | ![]() 104.21.15.59 | |
js.cabnnr.com | 37463 | 2021-08-30 | 2021-08-30 | 2025-06-29 | 439 B | 66 kB | ![]() 45.133.44.53 | |
fonts.googleapis.com | 8877 | 2005-01-25 | 2012-05-23 | 2025-07-02 | 468 B | 4.5 kB | ![]() 142.250.178.106 | |
preroll.hostave3.net | 96311 | 2005-09-05 | 2018-02-22 | 2025-07-05 | 454 B | 813 B | ![]() 104.21.81.190 | |
flepquix.com | unknown | 2025-03-10 | 2025-03-24 | 2025-06-28 | 502 B | 322 B | ![]() 195.201.208.168 | |
cdn.60ah.com | unknown | 2023-01-18 | 2023-05-16 | 2025-07-01 | 1.2 kB | 8.1 kB | ![]() 45.133.44.24 | |
ww1.pornhoarder.tv | unknown | unknown | 2023-09-09 | 2025-06-27 | 431 B | 123 kB | ![]() 104.21.91.163 | |
8139917f5a.342ef7c20e.com | unknown | 2025-06-05 | 2025-07-05 | 2025-07-05 | 9.2 kB | 58 kB | ![]() 116.202.249.56 | |
accounts.google.com | 81 | 1997-09-15 | 2012-05-23 | 2025-07-02 | 1.8 kB | 6.8 kB | ![]() 142.251.9.84 | |
s2.pornhoarder.pictures | unknown | 2021-03-18 | 2025-05-28 | 2025-06-27 | 470 B | 43 kB | ![]() 104.21.32.253 | |
static.bookmsg.com | 47495 | 2020-09-15 | 2020-11-24 | 2025-07-05 | 1.0 kB | 2.3 kB | ![]() 45.133.44.25 |
Related reports
Threat Detection Systems
Public InfoSec YARA rules
No alerts detected
OpenPhish
No alerts detected
PhishTank
No alerts detected
Quad9 DNS
No alerts detected
ThreatFox
No alerts detected
JavaScript (37)
No JavaScripts
HTTP Transactions (61)
| URL | IP | Response | Size |
|---|





