Report Overview
Visitedpublic
2025-11-13 08:28:52
Tags
Submit Tags
URL
lifeofamodernhousewife.com/
Finishing URL
lifeofamodernhousewife.com/
IP / ASN

34.92.164.137
Title
幸运168飞艇官网预测结果记录数据-幸运168飞行艇实时号码_开采网飞艇体彩历史记录查询
Detections
urlquery
0
Network Intrusion Detection
0
Threat Detection Systems
5
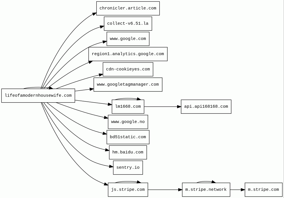
Host Summary
| Host | Rank | Registered | First Seen | Last Seen | Sent | Received | IP | Fingerprints |
|---|---|---|---|---|---|---|---|---|
api.api168168.com 5 alert(s) on this Host | unknown | 2020-10-09 | 2020-10-09 | 2025-11-07 | 2.3 kB | 16 kB | ![]() 4.190.40.52 | |
collect-v6.51.la | 348646 | 2005-01-17 | 2021-03-08 | 2025-11-10 | 828 B | 748 B | ![]() 43.159.107.113 | |
www.google.com | 22 | 1997-09-15 | 2015-05-10 | 2025-11-09 | 2.4 kB | 1.0 kB | ![]() 142.251.38.100 | |
cdn-cookieyes.com | 9847 | 2020-04-22 | 2020-04-26 | 2025-11-10 | 462 B | 28 kB | ![]() 104.18.18.62 | |
lifeofamodernhousewife.com 179 alert(s) on this Host | unknown | 2025-09-25 | 2025-11-13 | 2025-11-13 | 53 kB | 5.3 MB | ![]() 34.92.164.137 | |
lm1668.com 65 alert(s) on this Host | unknown | 2025-10-28 | 2025-10-31 | 2025-11-07 | 32 kB | 2.3 MB | ![]() 34.92.212.42 | ![]() |
sentry.io | 135 | 2012-04-07 | 2016-08-31 | 2025-11-09 | 637 B | 556 B | ![]() 35.186.247.156 | ![]() |
www.googletagmanager.com | 283 | 2011-11-11 | 2012-10-04 | 2025-11-09 | 2.4 kB | 2.2 MB | ![]() 142.250.74.136 | |
js.stripe.com | 7985 | 1995-09-12 | 2012-09-30 | 2025-11-09 | 1.5 kB | 901 kB | ![]() 151.101.64.176 | |
bd51static.com | 2891718 | 2021-10-07 | 2021-10-07 | 2025-11-07 | 339 B | 1.8 kB | ![]() 35.215.189.171 | |
region1.analytics.google.com | 22257 | 1997-09-15 | 2022-03-17 | 2025-11-09 | 2.7 kB | 1.7 kB | ![]() 216.239.32.36 | |
m.stripe.com | 7920 | 1995-09-12 | 2017-01-30 | 2025-11-09 | 496 B | 762 B | ![]() 54.201.67.30 | |
chronicler.article.com | 1884944 | 1995-12-20 | 2021-02-01 | 2025-11-11 | 2.1 kB | 1.9 kB | ![]() 3.167.2.28 | |
www.google.no | 92680 | 2001-02-26 | 2012-06-26 | 2025-11-09 | 796 B | 580 B | ![]() 142.250.74.99 | |
m.stripe.network | 9008 | 2017-03-16 | 2017-05-17 | 2025-11-09 | 956 B | 92 kB | ![]() 151.101.64.176 | |
hm.baidu.com | 54491 | 1999-10-11 | 2012-05-26 | 2025-11-09 | 1.4 kB | 31 kB | ![]() 111.45.3.198 |
Nginx (Web servers, Reverse proxies)
Nginx is a web server that can also be used as a reverse proxy, load balancer, mail proxy and HTTP cache.Cloudflare (CDN)
Cloudflare is a web-infrastructure and website-security company, providing content-delivery-network services, DDoS mitigation, Internet security, and distributed domain-name-server services.Vue.js (JavaScript frameworks)
Vue.js is an open-source model–view–viewmodel JavaScript framework for building user interfaces and single-page applications.jQuery (JavaScript libraries)
jQuery is a JavaScript library which is a free, open-source software designed to simplify HTML DOM tree traversal and manipulation, as well as event handling, CSS animation, and Ajax.Modernizr (JavaScript libraries)
Modernizr is a JavaScript library that detects the features available in a user's browser.jQuery:1.11.2 (JavaScript libraries)
jQuery is a JavaScript library which is a free, open-source software designed to simplify HTML DOM tree traversal and manipulation, as well as event handling, CSS animation, and Ajax.GSAP (JavaScript frameworks)
GSAP is an animation library that allows you to create animations with JavaScript.Google Cloud CDN (CDN)
Cloud CDN uses Google's global edge network to serve content closer to users.Google Cloud (IaaS)
Google Cloud is a suite of cloud computing services.Envoy (Reverse proxies)
Envoy is an open-source edge and service proxy, designed for cloud-native applications.Stripe (Payment processors)
Stripe offers online payment processing for internet businesses as well as fraud prevention, invoicing and subscription management.Fastly (CDN)
Fastly is a cloud computing services provider. Fastly's cloud platform provides a content delivery network, Internet security services, load balancing, and video & streaming services.Varnish (Caching)
Varnish is a reverse caching proxy.Amazon CloudFront (CDN)
Amazon CloudFront is a fast content delivery network (CDN) service that securely delivers data, videos, applications, and APIs to customers globally with low latency, high transfer speeds.Amazon Web Services (PaaS)
Amazon Web Services (AWS) is a comprehensive cloud services platform offering compute power, database storage, content delivery and other functionality.Apache HTTP Server (Web servers)
Apache is a free and open-source cross-platform web server software.Related reports
Threat Detection Systems
| Detection System | Indicator | Verdict | Alert |
|---|---|---|---|
| Hagezi Threat Feed | lifeofamodernhousewife.com | malicious | Sinkholed |
| DNS0 Zero | lifeofamodernhousewife.com | malicious | Sinkholed |
| DNS4EU | lifeofamodernhousewife.com | malicious | Sinkholed |
| DNS0 Zero | lm1668.com | malicious | Sinkholed |
| DNS4EU | api.api168168.com | malicious | Sinkholed |
JavaScript (67)
| HASH | FROM | Size | First Seen | Last Seen | |
|---|---|---|---|---|---|
| 065cc06617c3bab6c04da75b4bf1f94e | DocumentWrite | 401 B | 2025-10-31 | 2026-02-17 | |
Introduced by DocumentWrite First Seen 2025-10-31 Last Seen 2026-02-17 Times Seen 26 Size 401 B (401 bytes) MD5 065cc06617c3bab6c04da75b4bf1f94e SHA1 5ca696cf6d7cf6227a456a9db343044a03f57e96 Loading... | |||||
| 953a252bf9a7b7a663200b012155e663 | DocumentWrite | 508 B | 2024-10-28 | 2026-04-15 | |
Introduced by DocumentWrite First Seen 2024-10-28 Last Seen 2026-04-15 Times Seen 1274 Size 508 B (508 bytes) MD5 953a252bf9a7b7a663200b012155e663 SHA1 cb56157cf729108f171cda4e4ebd706845ed9789 Loading... | |||||
| e1fe87dce3945e5e0bf7a33d2b7a4dbe | DocumentWrite | 508 B | 2025-01-05 | 2026-04-12 | |
Introduced by DocumentWrite First Seen 2025-01-05 Last Seen 2026-04-12 Times Seen 116 Size 508 B (508 bytes) MD5 e1fe87dce3945e5e0bf7a33d2b7a4dbe SHA1 0c3905116d147145cb0fe462ab0b1bd093eb1831 Loading... | |||||
HTTP Transactions (157)
| URL | IP | Response | Size |
|---|






