Report Overview
Visitedpublic
2024-12-07 02:02:18
Tags
Submit Tags
URL
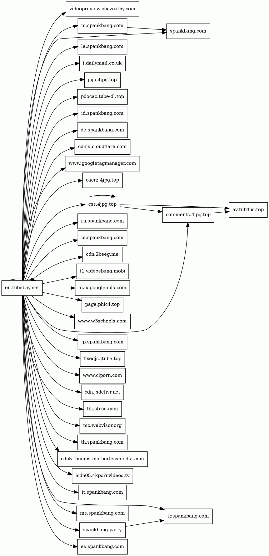
en.tubebay.net
Finishing URL
en.tubebay.net/ch/spankbang
IP / ASN

172.67.208.135
Title
spankbang Videos -VIDEOS@AV4.us
Detections
urlquery
0
Network Intrusion Detection
0
Threat Detection Systems
0
Host Summary
| Host | Rank | Registered | First Seen | Last Seen | Sent | Received | IP | Fingerprints |
|---|---|---|---|---|---|---|---|---|
page.phic4.top | unknown | 2024-03-07 | 2024-03-28 | 2024-12-05 | 396 B | 1.5 kB | ![]() 104.21.73.126 | |
av.tub4us.top | unknown | 2024-03-09 | 2024-03-24 | 2024-12-05 | 400 B | 63 kB | ![]() 172.67.201.201 | |
m.spankbang.com | 456680 | 2011-02-19 | 2014-04-07 | 2024-12-03 | 435 B | 623 B | ![]() 104.19.131.98 | |
spankbang.com | 17974 | 2011-02-19 | 2014-10-06 | 2024-11-30 | 600 B | 27 kB | ![]() 104.19.131.98 | |
tr.spankbang.com | 949307 | 2011-02-19 | 2014-11-08 | 2024-12-06 | 1.2 kB | 894 B | ![]() 104.19.131.98 | |
it.spankbang.com | unknown | 2011-02-19 | 2014-10-28 | 2024-12-06 | 591 B | 483 B | ![]() 0.0.0.0 | |
i.dailymail.co.uk | 7976 | 1996-08-01 | 2012-05-22 | 2024-11-30 | 985 B | 43 kB | ![]() 2.18.172.177 | |
cdnjs.cloudflare.com | 235 | 2009-02-17 | 2012-05-23 | 2024-12-04 | 433 B | 5.0 kB | ![]() 104.17.25.14 | |
de.spankbang.com | 788013 | 2011-02-19 | 2014-10-11 | 2024-12-03 | 591 B | 483 B | ![]() 0.0.0.0 | |
jp.spankbang.com | 429100 | 2011-02-19 | 2016-09-22 | 2024-11-30 | 424 B | 740 B | ![]() 0.0.0.0 | |
tbi.sb-cd.com | unknown | 2019-08-29 | 2023-01-11 | 2024-12-06 | 114 kB | 4.1 MB | ![]() 138.199.37.55 | |
spankbang.party | unknown | 2019-08-05 | 2019-08-09 | 2024-12-03 | 1.1 kB | 1.4 kB | ![]() 172.64.151.46 | |
cdn5-thumbs.motherlessmedia.com | 168882 | 2008-10-11 | 2018-12-23 | 2024-11-30 | 1.8 kB | 96 kB | ![]() 185.107.92.224 | |
css.4jpg.top | unknown | 2024-03-07 | 2024-03-18 | 2024-12-05 | 1.4 kB | 70 kB | ![]() 188.114.96.1 | |
www.w3schools.com | 17487 | 2000-03-21 | 2014-02-05 | 2024-12-06 | 419 B | 5.9 kB | ![]() 192.229.133.221 | |
es.spankbang.com | unknown | 2011-02-19 | 2014-11-07 | 2024-12-06 | 591 B | 483 B | ![]() 0.0.0.0 | |
fixedjs.jtube.top | unknown | 2024-03-07 | 2024-06-18 | 2024-12-05 | 855 B | 29 kB | ![]() 172.67.159.11 | |
jsjs.4jpg.top | unknown | 2024-03-07 | 2024-03-08 | 2024-12-05 | 1.7 kB | 122 kB | ![]() 188.114.96.1 | |
ajax.googleapis.com | 12905 | 2005-01-25 | 2012-05-22 | 2024-12-04 | 874 B | 63 kB | ![]() 142.250.74.106 | |
th.spankbang.com | 236336 | 2011-02-19 | 2015-01-19 | 2024-12-03 | 591 B | 493 B | ![]() 0.0.0.0 | |
en.tubebay.net | unknown | 2020-05-30 | 2024-12-07 | 2024-12-07 | 1.0 kB | 60 kB | ![]() 188.114.97.1 | |
icdn05.4kpornvideos.tv | unknown | unknown | 2022-11-09 | 2024-12-06 | 450 B | 40 kB | ![]() 45.133.44.6 | |
cdn.2beeg.me | 547240 | 2020-09-30 | 2020-12-19 | 2024-04-30 | 1.4 kB | 42 kB | ![]() 104.21.235.134 | |
la.spankbang.com | 295209 | 2011-02-19 | 2014-11-08 | 2024-11-30 | 591 B | 493 B | ![]() 0.0.0.0 | |
av.4freedom.click | unknown | 2024-03-09 | 2024-08-05 | 2024-12-05 | 407 B | 34 kB | ![]() 172.67.140.182 | |
ru.spankbang.com | 810980 | 2011-02-19 | 2016-02-09 | 2024-12-03 | 591 B | 483 B | ![]() 0.0.0.0 | |
mc.webvisor.org | 17571 | 2009-08-25 | 2017-08-16 | 2024-12-05 | 3.3 kB | 4.5 kB | ![]() 77.88.21.119 | |
id.spankbang.com | 239079 | 2011-02-19 | 2015-10-24 | 2024-12-05 | 591 B | 483 B | ![]() 0.0.0.0 | |
t1.videosbang.mobi | unknown | 2017-02-19 | 2020-05-27 | 2024-12-06 | 478 B | 24 kB | ![]() 104.21.57.79 | |
www.clporn.com | 903902 | 2019-10-16 | 2015-04-11 | 2024-11-30 | 910 B | 22 kB | ![]() 104.21.25.21 | |
www.googletagmanager.com | 75 | 2011-11-11 | 2012-10-04 | 2024-12-04 | 420 B | 78 kB | ![]() 142.250.74.168 | |
cacrz.4jpg.top | unknown | 2024-03-07 | 2024-04-16 | 2024-12-05 | 433 B | 9.7 kB | ![]() 188.114.96.1 | |
pdocac.tube-dl.top | unknown | 2024-03-07 | 2024-03-14 | 2024-12-05 | 52 kB | 779 kB | ![]() 188.114.97.1 | |
comments.4jpg.top | unknown | 2024-03-07 | 2024-03-24 | 2024-12-05 | 823 B | 2.2 kB | ![]() 0.0.0.0 | |
ms.spankbang.com | unknown | 2011-02-19 | 2014-12-27 | 2024-11-30 | 424 B | 730 B | ![]() 0.0.0.0 | |
br.spankbang.com | 594820 | 2011-02-19 | 2015-01-28 | 2024-12-03 | 424 B | 740 B | ![]() 0.0.0.0 | |
videopreview.chezcathy.com | unknown | 2007-03-03 | 2024-11-08 | 2024-11-30 | 7.3 kB | 184 kB | ![]() 104.21.235.159 | |
cdn.jsdelivr.net | 439 | 2012-05-16 | 2012-09-30 | 2024-12-04 | 423 B | 67 kB | ![]() 151.101.65.229 |
Related reports
Threat Detection Systems
Public InfoSec YARA rules
No alerts detected
OpenPhish
No alerts detected
PhishTank
No alerts detected
Quad9 DNS
No alerts detected
ThreatFox
No alerts detected
JavaScript (26)
| HASH | FROM | Size | First Seen | Last Seen | |
|---|---|---|---|---|---|
| 8da66cae5fc09ad0ad54710cd4960dbd | DocumentWrite | 88 B | 2023-03-07 | 2026-03-29 | |
Introduced by DocumentWrite First Seen 2023-03-07 Last Seen 2026-03-29 Times Seen 2420 Size 88 B (88 bytes) MD5 8da66cae5fc09ad0ad54710cd4960dbd SHA1 01ef404d9c252491d6f0cd6900cce145d4b76db1 Loading... | |||||
| 33e50c65bc34e7205dd72147375dd7ee | DocumentWrite | 228 B | 2024-11-18 | 2025-11-13 | |
Introduced by DocumentWrite First Seen 2024-11-18 Last Seen 2025-11-13 Times Seen 682 Size 228 B (228 bytes) MD5 33e50c65bc34e7205dd72147375dd7ee SHA1 45d7704eefa9421415ddfe589dba26be6f3e0a1e Loading... | |||||
| 4b4b5c916fca1f879ae406eafa073906 | DocumentWrite | 30 B | 2024-04-16 | 2025-09-07 | |
Introduced by DocumentWrite First Seen 2024-04-16 Last Seen 2025-09-07 Times Seen 1685 Size 30 B (30 bytes) MD5 4b4b5c916fca1f879ae406eafa073906 SHA1 b188d4ad342b5264c33cf9c6f655aa95118fb6d0 Loading... | |||||
| 2badd01f80cd03eb7ffce90487ab3f71 | DocumentWrite | 43 B | 2023-03-07 | 2026-03-29 | |
Introduced by DocumentWrite First Seen 2023-03-07 Last Seen 2026-03-29 Times Seen 2350 Size 43 B (43 bytes) MD5 2badd01f80cd03eb7ffce90487ab3f71 SHA1 1d0af7cc184466c7d86216085ea60242daeb1eb4 Loading... | |||||
| edc24b7d2fc7536422daee6621435edf | DocumentWrite | 55 B | 2024-04-16 | 2026-03-29 | |
Introduced by DocumentWrite First Seen 2024-04-16 Last Seen 2026-03-29 Times Seen 2321 Size 55 B (55 bytes) MD5 edc24b7d2fc7536422daee6621435edf SHA1 71fd4875b509449d820e6a3dd7d83e5f6c31fac8 Loading... | |||||
| d8c322a885063f07f0bfc16f8f308cfa | DocumentWrite | 2.2 kB | 2024-10-19 | 2025-01-24 | |
Introduced by DocumentWrite First Seen 2024-10-19 Last Seen 2025-01-24 Times Seen 103 Size 2.2 kB (2200 bytes) MD5 d8c322a885063f07f0bfc16f8f308cfa SHA1 ad6ecb19c01e053aee97dc51e64698f2418578e2 Loading... | |||||
HTTP Transactions (420)
| URL | IP | Response | Size |
|---|




