Report Overview
Visitedpublic
2026-03-18 18:38:21
Tags
Submit Tags
URL
application.insuranceservices.io/?docs=4180986:GpXFtJ10lTUk
Finishing URL
application.insuranceservices.io/?docs=4180986%3AGpXFtJ10lTUk&step=documents
IP / ASN

63.176.8.218
Title
Documents - Event Insurance Application
Detections
urlquery
0
Network Intrusion Detection
0
Threat Detection Systems
1
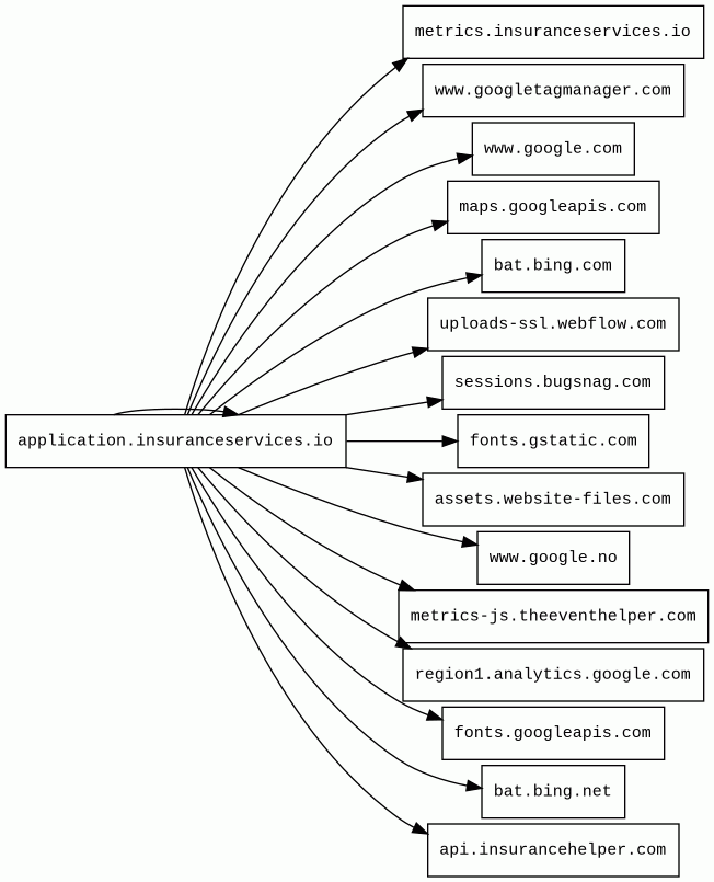
Host Summary
| Host | Rank | Registered | First Seen | Last Seen | Sent | Received | IP | Fingerprints |
|---|---|---|---|---|---|---|---|---|
uploads-ssl.webflow.com | 229417 | 2003-03-31 | 2018-01-28 | 2026-03-14 | 1.0 kB | 108 kB | ![]() 0.0.0.0 | |
api.insurancehelper.com | 5728088 | 2000-02-09 | 2019-12-27 | 2026-01-25 | 22 kB | 95 kB | ![]() 54.215.247.54 | |
sessions.bugsnag.com | 6736 | 2011-08-18 | 2017-12-08 | 2026-03-11 | 5.1 kB | 2.7 kB | ![]() 35.190.88.7 | |
metrics-js.theeventhelper.com | unknown | 2009-09-16 | 2024-10-14 | 2026-01-25 | 518 B | 196 kB | ![]() 108.157.214.51 | |
www.google.com | 22 | 1997-09-15 | 2015-05-10 | 2026-03-15 | 1.8 kB | 1.0 kB | ![]() 142.251.152.119 | |
region1.analytics.google.com | 22257 | 1997-09-15 | 2022-03-17 | 2026-03-15 | 2.1 kB | 1.7 kB | ![]() 216.239.34.36 | |
metrics.insuranceservices.io | unknown | 2017-03-13 | 2026-03-18 | 2026-03-18 | 1.2 kB | 1.8 kB | ![]() 3.33.198.48 | |
www.googletagmanager.com | 283 | 2011-11-11 | 2012-10-04 | 2026-03-15 | 1.4 kB | 1.3 MB | ![]() 142.251.143.136 | |
fonts.googleapis.com | 313 | 2005-01-25 | 2012-05-23 | 2026-03-15 | 479 B | 2.0 kB | ![]() 142.251.38.106 | |
bat.bing.com | 2924 | 1996-01-29 | 2014-04-08 | 2026-03-16 | 862 B | 56 kB | ![]() 150.171.27.10 | |
assets.website-files.com | 363641 | 2019-01-23 | 2020-11-01 | 2026-03-16 | 527 B | 19 kB | ![]() 104.18.34.201 | |
maps.googleapis.com 1 alert(s) on this Host | 3442 | 2005-01-25 | 2012-05-22 | 2026-03-15 | 1.9 kB | 1.1 MB | ![]() 142.251.38.106 | |
application.insuranceservices.io | unknown | 2017-03-13 | 2026-03-18 | 2026-03-18 | 6.9 kB | 3.1 MB | ![]() 63.176.8.218 | |
fonts.gstatic.com | unknown | 2008-02-11 | 2014-04-02 | 2026-03-15 | 584 B | 25 kB | ![]() 172.217.19.227 | |
www.google.no | 92680 | 2001-02-26 | 2012-06-26 | 2026-03-15 | 731 B | 580 B | ![]() 142.251.143.131 | |
bat.bing.net | 24312 | 1997-09-03 | 2023-11-04 | 2026-03-16 | 1.3 kB | 1.1 kB | ![]() 150.171.28.10 |
Cloudflare (CDN)
Cloudflare is a web-infrastructure and website-security company, providing content-delivery-network services, DDoS mitigation, Internet security, and distributed domain-name-server services.Amazon Web Services (PaaS)
Amazon Web Services (AWS) is a comprehensive cloud services platform offering compute power, database storage, content delivery and other functionality.Express (Web frameworks, Web servers)
Express is a web application framework for Node.js, released as free and open-source software under the MIT License. It is designed for building web applications and APIs.Node.js (Programming languages)
Node.js is an open-source, cross-platform, JavaScript runtime environment that executes JavaScript code outside a web browser.Nginx (Web servers, Reverse proxies)
Nginx is a web server that can also be used as a reverse proxy, load balancer, mail proxy and HTTP cache.Google Cloud CDN (CDN)
Cloud CDN uses Google's global edge network to serve content closer to users.Google Cloud (IaaS)
Google Cloud is a suite of cloud computing services.Amazon CloudFront (CDN)
Amazon CloudFront is a fast content delivery network (CDN) service that securely delivers data, videos, applications, and APIs to customers globally with low latency, high transfer speeds.Netlify (PaaS, CDN)
Netlify providers hosting and server-less backend services for web applications and static websites.Google Tag Manager (Tag managers)
Google Tag Manager is a tag management system (TMS) that allows you to quickly and easily update measurement codes and related code fragments collectively known as tags on your website or mobile app.Google Analytics (Analytics)
Google Analytics is a free web analytics service that tracks and reports website traffic.Related reports
Threat Detection Systems
| Detection System | Indicator | Verdict | Alert |
|---|---|---|---|
| Private YARA rules | maps.googleapis.com/maps-api-v3/api/js/64/5d/common.js | audit | Hunting_JS_WebAssembly |
JavaScript (29)
No JavaScripts
HTTP Transactions (80)
| URL | IP | Response | Size |
|---|

