Report Overview
Visitedpublic
2025-12-28 20:33:10
Tags
Submit Tags
URL
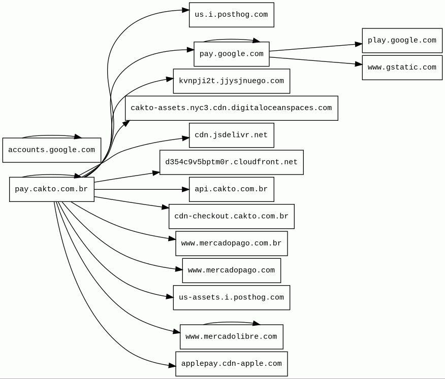
pay.cakto.com.br/hhkc9yz_389882
Finishing URL
pay.cakto.com.br/hhkc9yz_389882
IP / ASN

172.66.157.70
Title
Palpite Restrito 🔒
Detections
urlquery
0
Network Intrusion Detection
9
Threat Detection Systems
1
Host Summary
| Host | Rank | Registered | First Seen | Last Seen | Sent | Received | IP | Fingerprints |
|---|---|---|---|---|---|---|---|---|
cakto-assets.nyc3.cdn.digitaloceanspaces.com | unknown | 2017-02-23 | 2025-09-07 | 2025-12-26 | 975 B | 14 kB | ![]() 104.18.42.227 | |
pay.cakto.com.br 9 alert(s) on this Host | 316898 | 2023-06-01 | 2024-05-30 | 2025-12-26 | 7.4 kB | 1.5 MB | ![]() 172.66.157.70 | |
applepay.cdn-apple.com | 48189 | 2010-11-04 | 2021-05-17 | 2025-12-23 | 474 B | 60 kB | ![]() 17.253.39.140 | ![]() |
d354c9v5bptm0r.cloudfront.net | unknown | 2008-04-25 | 2023-11-15 | 2025-12-26 | 934 B | 823 kB | ![]() 54.192.209.39 | |
cdn-checkout.cakto.com.br | unknown | 2023-06-01 | 2025-04-10 | 2025-12-21 | 1.4 kB | 8.3 kB | ![]() 193.162.131.1 | |
www.mercadopago.com | 367998 | 2003-07-15 | 2012-08-02 | 2025-12-26 | 900 B | 67 kB | ![]() 3.167.2.9 | ![]() |
www.mercadolibre.com | 11656 | 1999-05-08 | 2012-05-30 | 2025-12-25 | 7.1 kB | 31 kB | ![]() 3.33.182.45 | ![]() ![]() ![]() |
play.google.com | 48 | 1997-09-15 | 2013-05-30 | 2025-12-21 | 5.6 kB | 5.5 kB | ![]() 142.251.38.110 | |
www.gstatic.com | 146047 | 2008-02-11 | 2012-05-29 | 2025-12-21 | 5.2 kB | 308 kB | ![]() 142.250.74.99 | |
accounts.google.com | 103 | 1997-09-15 | 2012-05-23 | 2025-12-22 | 3.6 kB | 14 kB | ![]() 142.250.147.84 | |
kvnpji2t.jjysjnuego.com | 6102410 | 2018-07-02 | 2023-09-05 | 2025-12-26 | 26 kB | 23 kB | ![]() 54.155.1.142 | |
us-assets.i.posthog.com | 57965 | 2020-01-23 | 2024-02-22 | 2025-12-23 | 2.4 kB | 126 kB | ![]() 104.20.17.167 | ![]() |
www.mercadopago.com.br | 14153 | 2003-07-16 | 2012-08-26 | 2025-12-25 | 2.2 kB | 2.7 kB | ![]() 52.84.50.129 | |
pay.google.com | 6709 | 1997-09-15 | 2018-02-20 | 2025-12-22 | 2.0 kB | 236 kB | ![]() 173.194.221.92 | |
cdn.jsdelivr.net | 1678 | 2012-05-16 | 2012-09-30 | 2025-12-21 | 466 B | 94 kB | ![]() 104.16.175.226 | |
api.cakto.com.br | unknown | 2023-06-01 | 2024-03-15 | 2025-12-26 | 1.3 kB | 9.6 kB | ![]() 104.20.26.103 | |
us.i.posthog.com | 42193 | 2020-01-23 | 2024-02-22 | 2025-12-23 | 1.7 kB | 2.0 kB | ![]() 35.171.126.180 | ![]() |
Amazon Web Services (PaaS)
Amazon Web Services (AWS) is a comprehensive cloud services platform offering compute power, database storage, content delivery and other functionality.Cloudflare (CDN)
Cloudflare is a web-infrastructure and website-security company, providing content-delivery-network services, DDoS mitigation, Internet security, and distributed domain-name-server services.Cloudflare Bot Management (Security)
Cloudflare bot management solution identifies and mitigates automated traffic to protect websites from bad bots.jsDelivr (CDN)
JSDelivr is a free public CDN for open-source projects. It can serve web files directly from the npm registry and GitHub repositories without any configuration.Google Pay (Payment processors)
Google Pay is a digital wallet platform and online payment system developed by Google to power in-app and tap-to-pay purchases on mobile devices, enabling users to make payments with Android phones, tablets or watches.Envoy (Reverse proxies)
Envoy is an open-source edge and service proxy, designed for cloud-native applications.Amazon CloudFront (CDN)
Amazon CloudFront is a fast content delivery network (CDN) service that securely delivers data, videos, applications, and APIs to customers globally with low latency, high transfer speeds.Bunny (CDN)
Zipkin (Analytics)
Tengine (Web servers)
Tengine is a web server which is based on the Nginx HTTP server.OpenGSE (Web servers)
OpenGSE is a test suite used for testing servlet compliance. It is deployed by using WAR files that are deployed on the server engine.Java (Programming languages)
Java is a class-based, object-oriented programming language that is designed to have as few implementation dependencies as possible.Related reports
Network Intrusion Detection Systems
Suricata /w Emerging Threats Pro
Threat Detection Systems
| Detection System | Indicator | Verdict | Alert |
|---|---|---|---|
| DNS4EU | pay.cakto.com.br | malicious | Sinkholed |
JavaScript (40)
| HASH | FROM | Size | First Seen | Last Seen | |
|---|---|---|---|---|---|
| f193e0d87917cb8866ef6464c5096c6a | DocumentWrite | 13 B | 2023-03-07 | 2026-04-03 | |
Introduced by DocumentWrite First Seen 2023-03-07 Last Seen 2026-04-03 Times Seen 2350 Size 13 B (13 bytes) MD5 f193e0d87917cb8866ef6464c5096c6a SHA1 4079660c5cb79f6ca8c132a347a3c80022abe2cb Loading... | |||||
HTTP Transactions (110)
| URL | IP | Response | Size |
|---|







