Report Overview
Visitedpublic
2025-08-28 07:50:30
Tags
Submit Tags
URL
vsebolezni.com
Finishing URL
vsebolezni.com/
IP / ASN

34.92.209.213
Title
澳洲幸运5官网168开奖-freelancer官方网站-168开奖官网开奖历史记录-澳洲结果号码查询开奖记录168官网体彩
Detections
urlquery
0
Network Intrusion Detection
2
Threat Detection Systems
2
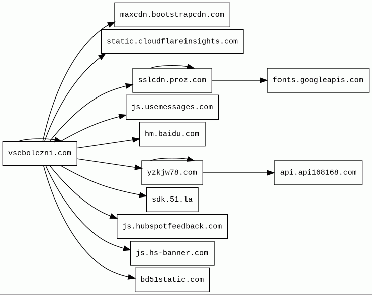
Host Summary
| Host | Rank | Registered | First Seen | Last Seen | Sent | Received | IP | Fingerprints |
|---|---|---|---|---|---|---|---|---|
static.cloudflareinsights.com | 4073 | 2019-08-30 | 2019-09-24 | 2025-08-27 | 504 B | 20 kB | ![]() 104.16.80.73 | |
sdk.51.la | 347679 | 2005-01-17 | 2021-03-08 | 2025-08-23 | 664 B | 330 B | ![]() 43.159.107.113 | |
api.api168168.com | unknown | 2020-10-09 | 2020-10-09 | 2025-08-23 | 2.4 kB | 85 kB | ![]() 34.150.51.26 | |
js.hubspotfeedback.com | 96207 | 2017-12-18 | 2018-02-26 | 2025-08-27 | 455 B | 23 kB | ![]() 104.17.79.250 | |
js.hs-banner.com | 17150 | 2020-03-09 | 2020-03-26 | 2025-08-27 | 413 B | 69 kB | ![]() 104.18.40.240 | ![]() |
maxcdn.bootstrapcdn.com | 6807 | 2012-05-25 | 2014-06-18 | 2025-08-27 | 548 B | 78 kB | ![]() 104.18.10.207 | |
fonts.googleapis.com | 313 | 2005-01-25 | 2012-05-23 | 2025-08-27 | 448 B | 4.1 kB | ![]() 142.250.178.74 | |
bd51static.com | 2891718 | 2021-10-07 | 2021-10-07 | 2025-08-23 | 326 B | 1.8 kB | ![]() 35.215.190.193 | |
vsebolezni.com 61 alert(s) on this Host | 4363782 | 2014-09-16 | 2025-08-28 | 2025-08-28 | 25 kB | 1.6 MB | ![]() 34.92.209.213 | ![]() |
sslcdn.proz.com | 4031388 | 1999-02-04 | 2017-09-12 | 2025-07-10 | 6.4 kB | 216 kB | ![]() 172.66.43.31 | |
yzkjw78.com 23 alert(s) on this Host | unknown | 2025-07-10 | 2025-07-13 | 2025-08-16 | 11 kB | 716 kB | ![]() 34.92.79.113 | |
js.usemessages.com | 39054 | 2015-12-07 | 2017-10-05 | 2025-08-22 | 427 B | 102 kB | ![]() 104.16.79.142 | |
hm.baidu.com | 54491 | 1999-10-11 | 2012-05-26 | 2025-08-27 | 1.4 kB | 31 kB | ![]() 183.240.98.228 |
Cloudflare (CDN)
Cloudflare is a web-infrastructure and website-security company, providing content-delivery-network services, DDoS mitigation, Internet security, and distributed domain-name-server services.Nginx (Web servers, Reverse proxies)
Nginx is a web server that can also be used as a reverse proxy, load balancer, mail proxy and HTTP cache.Amazon CloudFront (CDN)
Amazon CloudFront is a fast content delivery network (CDN) service that securely delivers data, videos, applications, and APIs to customers globally with low latency, high transfer speeds.Amazon Web Services (PaaS)
Amazon Web Services (AWS) is a comprehensive cloud services platform offering compute power, database storage, content delivery and other functionality.Envoy (Reverse proxies)
Envoy is an open-source edge and service proxy, designed for cloud-native applications.OWL Carousel (JavaScript libraries)
OWL Carousel is an enabled jQuery plugin that lets you create responsive carousel sliders.jQuery:1.10.2 (JavaScript libraries)
jQuery is a JavaScript library which is a free, open-source software designed to simplify HTML DOM tree traversal and manipulation, as well as event handling, CSS animation, and Ajax.Bootstrap (UI frameworks)
Bootstrap is a free and open-source CSS framework directed at responsive, mobile-first front-end web development. It contains CSS and JavaScript-based design templates for typography, forms, buttons, navigation, and other interface components.jQuery Migrate:1.2.1 (JavaScript libraries)
Query Migrate is a javascript library that allows you to preserve the compatibility of your jQuery code developed for versions of jQuery older than 1.9.jQuery UI (JavaScript libraries)
jQuery UI is a collection of GUI widgets, animated visual effects, and themes implemented with jQuery, Cascading Style Sheets, and HTML.Cloudflare Browser Insights (Analytics, RUM)
Cloudflare Browser Insights is a tool that measures the performance of websites from the perspective of users.Apache HTTP Server (Web servers)
Apache is a free and open-source cross-platform web server software.Related reports
Network Intrusion Detection Systems
Suricata /w Emerging Threats Pro
| Timestamp | Severity | Source IP | Destination IP | Alert |
|---|---|---|---|---|
| high | ![]() 34.92.209.213 | ![]() 172.18.0.11 | ET PHISHING Possible Phish - Mirrored Website Comment Observed | |
| high | ![]() 34.92.209.213 | ![]() 172.18.0.11 | ET PHISHING Possible Phish - Mirrored Website Comment Observed |
Threat Detection Systems
| Detection System | Indicator | Verdict | Alert |
|---|---|---|---|
| Quad9 DNS | vsebolezni.com | malicious | Sinkholed |
| Quad9 DNS | yzkjw78.com | malicious | Sinkholed |
JavaScript (175)
| HASH | FROM | Size | First Seen | Last Seen | |
|---|---|---|---|---|---|
| f9772dc1db1654cabb0a6b21013cf4d6 | DocumentWrite | 176 B | 2025-08-28 | 2025-08-28 | |
Introduced by DocumentWrite First Seen 2025-08-28 Last Seen 2025-08-28 Times Seen 1 Size 176 B (176 bytes) MD5 f9772dc1db1654cabb0a6b21013cf4d6 SHA1 6f99031ed1368efd0c05e3c394ae223f4528c89c Loading... | |||||
| 351b69c537dd06908b8f6d417352c17f | DocumentWrite | 177 B | 2025-08-28 | 2025-08-28 | |
Introduced by DocumentWrite First Seen 2025-08-28 Last Seen 2025-08-28 Times Seen 1 Size 177 B (177 bytes) MD5 351b69c537dd06908b8f6d417352c17f SHA1 1c6da4a4c20a761d68f0bdee35b6199b10143095 Loading... | |||||
| 25c6fbc9e08f7c583f19a95e84cfefc3 | DocumentWrite | 172 B | 2025-08-28 | 2025-08-28 | |
Introduced by DocumentWrite First Seen 2025-08-28 Last Seen 2025-08-28 Times Seen 1 Size 172 B (172 bytes) MD5 25c6fbc9e08f7c583f19a95e84cfefc3 SHA1 4d4ae7fb2abb911cab2a9f6e0b0c17463e92b5d1 Loading... | |||||
| b2c3b5963efa3c49fba12b11165c5057 | DocumentWrite | 171 B | 2025-08-28 | 2025-08-28 | |
Introduced by DocumentWrite First Seen 2025-08-28 Last Seen 2025-08-28 Times Seen 1 Size 171 B (171 bytes) MD5 b2c3b5963efa3c49fba12b11165c5057 SHA1 23b6c8317ceb84b8f98cd3fa258db7eea71967f5 Loading... | |||||
| 92e5fdd35cc10111d077df6b47dc8f5e | DocumentWrite | 174 B | 2025-08-28 | 2025-08-28 | |
Introduced by DocumentWrite First Seen 2025-08-28 Last Seen 2025-08-28 Times Seen 1 Size 174 B (174 bytes) MD5 92e5fdd35cc10111d077df6b47dc8f5e SHA1 1dd38b6246b097127b43d58ca959c4dbcc9935e1 Loading... | |||||
| 9bdea299bc1c345dfa0645216bf90409 | DocumentWrite | 171 B | 2025-08-28 | 2025-08-28 | |
Introduced by DocumentWrite First Seen 2025-08-28 Last Seen 2025-08-28 Times Seen 1 Size 171 B (171 bytes) MD5 9bdea299bc1c345dfa0645216bf90409 SHA1 f94b592884724139c450d94beb3a81e0b8a5215e Loading... | |||||
| 9d4e8dc37eda58d1b2820b45c8b66a3a | DocumentWrite | 173 B | 2025-08-28 | 2025-08-28 | |
Introduced by DocumentWrite First Seen 2025-08-28 Last Seen 2025-08-28 Times Seen 1 Size 173 B (173 bytes) MD5 9d4e8dc37eda58d1b2820b45c8b66a3a SHA1 7cf1c1c45aae58566c002d0cc7ed6497af0887e8 Loading... | |||||
| b77794e4e402ff56058b1196daa02b7f | DocumentWrite | 175 B | 2025-08-28 | 2025-08-28 | |
Introduced by DocumentWrite First Seen 2025-08-28 Last Seen 2025-08-28 Times Seen 1 Size 175 B (175 bytes) MD5 b77794e4e402ff56058b1196daa02b7f SHA1 c426e7ef28c6633a0f79ef5971e8b40f22e180be Loading... | |||||
| f5d743b18834b6886cae6adbf05204b7 | DocumentWrite | 169 B | 2025-08-28 | 2025-08-28 | |
Introduced by DocumentWrite First Seen 2025-08-28 Last Seen 2025-08-28 Times Seen 1 Size 169 B (169 bytes) MD5 f5d743b18834b6886cae6adbf05204b7 SHA1 8824fed55666c41d50df0f3ef99682bf37ed1347 Loading... | |||||
| f634a8eef6d5bb53c1e6efd366e1d73f | DocumentWrite | 173 B | 2025-08-28 | 2025-08-28 | |
Introduced by DocumentWrite First Seen 2025-08-28 Last Seen 2025-08-28 Times Seen 1 Size 173 B (173 bytes) MD5 f634a8eef6d5bb53c1e6efd366e1d73f SHA1 b7d6190deff7fecf036a1dcf4fbe7435d4170159 Loading... | |||||
| cb6c83b1dd05def8bcd74702702048be | DocumentWrite | 401 B | 2025-07-15 | 2025-11-04 | |
Introduced by DocumentWrite First Seen 2025-07-15 Last Seen 2025-11-04 Times Seen 11 Size 401 B (401 bytes) MD5 cb6c83b1dd05def8bcd74702702048be SHA1 440a5be2f067c4cfd3629a7355f63a69817e9828 Loading... | |||||
| 39428ce023a053cf20bdbbe3d1d99334 | DocumentWrite | 177 B | 2025-08-28 | 2025-08-28 | |
Introduced by DocumentWrite First Seen 2025-08-28 Last Seen 2025-08-28 Times Seen 1 Size 177 B (177 bytes) MD5 39428ce023a053cf20bdbbe3d1d99334 SHA1 0175c0b481552d601c885b99e1965f32c5eff13c Loading... | |||||
| 8320ddc3faf65117fb4ce1e457051c37 | DocumentWrite | 170 B | 2025-08-28 | 2025-08-28 | |
Introduced by DocumentWrite First Seen 2025-08-28 Last Seen 2025-08-28 Times Seen 1 Size 170 B (170 bytes) MD5 8320ddc3faf65117fb4ce1e457051c37 SHA1 824f819ef09e7c4b3cb540d85898c4ab22b3e2e9 Loading... | |||||
| dc6530f7e32ecd1ffa6fc7671aadfa64 | DocumentWrite | 195 B | 2025-08-28 | 2025-08-28 | |
Introduced by DocumentWrite First Seen 2025-08-28 Last Seen 2025-08-28 Times Seen 1 Size 195 B (195 bytes) MD5 dc6530f7e32ecd1ffa6fc7671aadfa64 SHA1 22c61bcdbdffb6acd9fc31d7a4cbec282f03d43e Loading... | |||||
| d7a0e8fb8da5834a999197829ec4408f | DocumentWrite | 192 B | 2025-08-28 | 2025-08-28 | |
Introduced by DocumentWrite First Seen 2025-08-28 Last Seen 2025-08-28 Times Seen 1 Size 192 B (192 bytes) MD5 d7a0e8fb8da5834a999197829ec4408f SHA1 9410a3d96161b9d88e0bbaf32621202c80c7fd7f Loading... | |||||
| e2c95fd1aee08730c4ae9dd37a716046 | DocumentWrite | 197 B | 2025-08-28 | 2025-08-28 | |
Introduced by DocumentWrite First Seen 2025-08-28 Last Seen 2025-08-28 Times Seen 1 Size 197 B (197 bytes) MD5 e2c95fd1aee08730c4ae9dd37a716046 SHA1 90c0a620fec9a7838a2adce5d1bd79e9b18a8257 Loading... | |||||
| d26cd0877a4b958a19ff3e20e87c2ec7 | DocumentWrite | 167 B | 2025-08-28 | 2025-08-28 | |
Introduced by DocumentWrite First Seen 2025-08-28 Last Seen 2025-08-28 Times Seen 1 Size 167 B (167 bytes) MD5 d26cd0877a4b958a19ff3e20e87c2ec7 SHA1 34a038c612bc88fd463b38046ce27c8ee1c6e5fe Loading... | |||||
| 9f2406d7b1efea1e57df83e627f07a2d | DocumentWrite | 173 B | 2025-08-28 | 2025-08-28 | |
Introduced by DocumentWrite First Seen 2025-08-28 Last Seen 2025-08-28 Times Seen 1 Size 173 B (173 bytes) MD5 9f2406d7b1efea1e57df83e627f07a2d SHA1 945e1cd419927e9322a12b9a53df14904d828e82 Loading... | |||||
| 6353a626ea3465977660a68dcb0c142f | DocumentWrite | 177 B | 2025-08-28 | 2025-08-28 | |
Introduced by DocumentWrite First Seen 2025-08-28 Last Seen 2025-08-28 Times Seen 1 Size 177 B (177 bytes) MD5 6353a626ea3465977660a68dcb0c142f SHA1 0c9d0485b954b64c4112d6c3e6a0daa6d177da98 Loading... | |||||
| 5ae96515980eff7ecbcf441f4515446e | DocumentWrite | 177 B | 2025-08-28 | 2025-08-28 | |
Introduced by DocumentWrite First Seen 2025-08-28 Last Seen 2025-08-28 Times Seen 1 Size 177 B (177 bytes) MD5 5ae96515980eff7ecbcf441f4515446e SHA1 308bf62cac1615f384f427cc0f5a1346eaee9d24 Loading... | |||||
| 953a252bf9a7b7a663200b012155e663 | DocumentWrite | 508 B | 2024-10-28 | 2026-04-03 | |
Introduced by DocumentWrite First Seen 2024-10-28 Last Seen 2026-04-03 Times Seen 1215 Size 508 B (508 bytes) MD5 953a252bf9a7b7a663200b012155e663 SHA1 cb56157cf729108f171cda4e4ebd706845ed9789 Loading... | |||||
| 3eec131551de74da742be42d76954094 | DocumentWrite | 104 B | 2025-08-28 | 2025-08-28 | |
Introduced by DocumentWrite First Seen 2025-08-28 Last Seen 2025-08-28 Times Seen 1 Size 104 B (104 bytes) MD5 3eec131551de74da742be42d76954094 SHA1 a78b877c66e426471e3058d23202ae6feb15cd50 Loading... | |||||
| ea9290665055c2e4781a307ef218c72e | DocumentWrite | 170 B | 2025-08-28 | 2025-08-28 | |
Introduced by DocumentWrite First Seen 2025-08-28 Last Seen 2025-08-28 Times Seen 1 Size 170 B (170 bytes) MD5 ea9290665055c2e4781a307ef218c72e SHA1 2d9eab9c253af40d420c88d056f40ddc5fa80dd1 Loading... | |||||
| e21947e821bff2a32672c150f5df6149 | DocumentWrite | 195 B | 2025-08-28 | 2025-08-28 | |
Introduced by DocumentWrite First Seen 2025-08-28 Last Seen 2025-08-28 Times Seen 1 Size 195 B (195 bytes) MD5 e21947e821bff2a32672c150f5df6149 SHA1 b98cfe78b94caf130925334c91513209d9ca7ec8 Loading... | |||||
| 2bc459e17667469bb601fcec35298dcb | DocumentWrite | 173 B | 2025-08-28 | 2025-08-28 | |
Introduced by DocumentWrite First Seen 2025-08-28 Last Seen 2025-08-28 Times Seen 1 Size 173 B (173 bytes) MD5 2bc459e17667469bb601fcec35298dcb SHA1 2bc7981337911f3698d38fc527a7f4b9ad42695f Loading... | |||||
| 21f7a6762e63ff82ff9888c38b82814e | DocumentWrite | 192 B | 2025-08-28 | 2025-08-28 | |
Introduced by DocumentWrite First Seen 2025-08-28 Last Seen 2025-08-28 Times Seen 1 Size 192 B (192 bytes) MD5 21f7a6762e63ff82ff9888c38b82814e SHA1 ef03cf0672b722c2ce961388730dd7308b243b10 Loading... | |||||
| 336dec4d3eca23cf56be74ef48b97f86 | DocumentWrite | 170 B | 2025-08-28 | 2025-08-28 | |
Introduced by DocumentWrite First Seen 2025-08-28 Last Seen 2025-08-28 Times Seen 1 Size 170 B (170 bytes) MD5 336dec4d3eca23cf56be74ef48b97f86 SHA1 90161df6dc88e5220f0364136e70db7164d9079a Loading... | |||||
| 8cce1842bcb86f875553ac903f4dd148 | DocumentWrite | 169 B | 2025-08-28 | 2025-08-28 | |
Introduced by DocumentWrite First Seen 2025-08-28 Last Seen 2025-08-28 Times Seen 1 Size 169 B (169 bytes) MD5 8cce1842bcb86f875553ac903f4dd148 SHA1 7e767432d28eaf3ddb3fd854163a85887c93fde9 Loading... | |||||
| 64f501a0df92021741d0b9d40b3dc3ad | DocumentWrite | 192 B | 2025-08-28 | 2025-08-28 | |
Introduced by DocumentWrite First Seen 2025-08-28 Last Seen 2025-08-28 Times Seen 1 Size 192 B (192 bytes) MD5 64f501a0df92021741d0b9d40b3dc3ad SHA1 d654ef05d293286733aa8d93cc1ec22dcc1fa092 Loading... | |||||
| a6d47d31cfbaef2994d6bbdf748dd5f6 | DocumentWrite | 167 B | 2025-08-28 | 2025-08-28 | |
Introduced by DocumentWrite First Seen 2025-08-28 Last Seen 2025-08-28 Times Seen 1 Size 167 B (167 bytes) MD5 a6d47d31cfbaef2994d6bbdf748dd5f6 SHA1 2fa26e7a65fdc536a1f9062e4e540a72dd792694 Loading... | |||||
| 02da04d0f6aefbdb7968fab4049a8428 | DocumentWrite | 168 B | 2025-08-28 | 2025-08-28 | |
Introduced by DocumentWrite First Seen 2025-08-28 Last Seen 2025-08-28 Times Seen 1 Size 168 B (168 bytes) MD5 02da04d0f6aefbdb7968fab4049a8428 SHA1 532f9f0f69a79ed7e890aec288fbd47f62f8e120 Loading... | |||||
| 45ba5881454ecefdbb7009524d446017 | DocumentWrite | 167 B | 2025-08-28 | 2025-08-28 | |
Introduced by DocumentWrite First Seen 2025-08-28 Last Seen 2025-08-28 Times Seen 1 Size 167 B (167 bytes) MD5 45ba5881454ecefdbb7009524d446017 SHA1 30c0731cd636eb253d6c8b5039833953a407394c Loading... | |||||
| acb7df1246a428d04798ef210abfc4f2 | DocumentWrite | 104 B | 2025-08-28 | 2025-08-28 | |
Introduced by DocumentWrite First Seen 2025-08-28 Last Seen 2025-08-28 Times Seen 1 Size 104 B (104 bytes) MD5 acb7df1246a428d04798ef210abfc4f2 SHA1 37e2d1d2da0a17dd01660cd1a720f608aa51781f Loading... | |||||
| b66f75283d51a4535f18fafc51268df7 | DocumentWrite | 195 B | 2025-08-28 | 2025-08-28 | |
Introduced by DocumentWrite First Seen 2025-08-28 Last Seen 2025-08-28 Times Seen 1 Size 195 B (195 bytes) MD5 b66f75283d51a4535f18fafc51268df7 SHA1 dc918fb600ee067037284010b0e3eaf7f07858c0 Loading... | |||||
| 0e217361e982e02ac89b6ee115e9ff34 | DocumentWrite | 192 B | 2025-08-28 | 2025-08-28 | |
Introduced by DocumentWrite First Seen 2025-08-28 Last Seen 2025-08-28 Times Seen 1 Size 192 B (192 bytes) MD5 0e217361e982e02ac89b6ee115e9ff34 SHA1 9aafc2e3be55525e3c86893ec070f0f0e3ef17bf Loading... | |||||
| c0bbdff43b8464a95c074722d34af5fd | DocumentWrite | 177 B | 2025-08-28 | 2025-08-28 | |
Introduced by DocumentWrite First Seen 2025-08-28 Last Seen 2025-08-28 Times Seen 1 Size 177 B (177 bytes) MD5 c0bbdff43b8464a95c074722d34af5fd SHA1 3d210bc5d9caafbac0b43398e0b66314da122523 Loading... | |||||
| d24e93786940bde917b7bde62fdb05f4 | DocumentWrite | 172 B | 2025-08-28 | 2025-08-28 | |
Introduced by DocumentWrite First Seen 2025-08-28 Last Seen 2025-08-28 Times Seen 1 Size 172 B (172 bytes) MD5 d24e93786940bde917b7bde62fdb05f4 SHA1 f535c701ce91e4f06e678a4b78fef39172f59d16 Loading... | |||||
| 30ab4f0f9f28b18696961b4308ffd833 | DocumentWrite | 192 B | 2025-08-28 | 2025-08-28 | |
Introduced by DocumentWrite First Seen 2025-08-28 Last Seen 2025-08-28 Times Seen 1 Size 192 B (192 bytes) MD5 30ab4f0f9f28b18696961b4308ffd833 SHA1 d10a4730f90a88dbc9a25466175018f383cd73a4 Loading... | |||||
| e57ae859f390df7a567d9f73c8ee363b | DocumentWrite | 172 B | 2025-08-28 | 2025-08-28 | |
Introduced by DocumentWrite First Seen 2025-08-28 Last Seen 2025-08-28 Times Seen 1 Size 172 B (172 bytes) MD5 e57ae859f390df7a567d9f73c8ee363b SHA1 b1ec4376ef5f3ad8eea14815a14b4832872763a9 Loading... | |||||
| dbc5eb76fc595aa8ffeed5c8c4fe3d57 | DocumentWrite | 171 B | 2025-08-28 | 2025-08-28 | |
Introduced by DocumentWrite First Seen 2025-08-28 Last Seen 2025-08-28 Times Seen 1 Size 171 B (171 bytes) MD5 dbc5eb76fc595aa8ffeed5c8c4fe3d57 SHA1 de65978a7386e7c638ab15042f653b9ca8a74401 Loading... | |||||
| af6ad73803bd2336c6461be04adcbeda | DocumentWrite | 192 B | 2025-08-28 | 2025-08-28 | |
Introduced by DocumentWrite First Seen 2025-08-28 Last Seen 2025-08-28 Times Seen 1 Size 192 B (192 bytes) MD5 af6ad73803bd2336c6461be04adcbeda SHA1 7828ae492429d89a628dfd99a8c8e4bbf13d9f90 Loading... | |||||
| 6025a459aeeb4e83d57117b32ed2eddd | DocumentWrite | 192 B | 2025-08-28 | 2025-08-28 | |
Introduced by DocumentWrite First Seen 2025-08-28 Last Seen 2025-08-28 Times Seen 1 Size 192 B (192 bytes) MD5 6025a459aeeb4e83d57117b32ed2eddd SHA1 d46a12675c3d5cf90f98f37138352adbde2acc21 Loading... | |||||
| 7ee744f48db821c07d27b9eb8833de4c | DocumentWrite | 171 B | 2025-08-28 | 2025-08-28 | |
Introduced by DocumentWrite First Seen 2025-08-28 Last Seen 2025-08-28 Times Seen 1 Size 171 B (171 bytes) MD5 7ee744f48db821c07d27b9eb8833de4c SHA1 d1adca0303c5ac8b76780c4bd2f11ead0f0ab92f Loading... | |||||
| 10e0a3e9804a9409bdbd83618ec51742 | DocumentWrite | 171 B | 2025-08-28 | 2025-08-28 | |
Introduced by DocumentWrite First Seen 2025-08-28 Last Seen 2025-08-28 Times Seen 1 Size 171 B (171 bytes) MD5 10e0a3e9804a9409bdbd83618ec51742 SHA1 b892e68fc87dc55ba768e40a6db4325588237b2c Loading... | |||||
| 11c409983e707cb4849da9631efa1651 | DocumentWrite | 508 B | 2024-12-02 | 2026-04-03 | |
Introduced by DocumentWrite First Seen 2024-12-02 Last Seen 2026-04-03 Times Seen 306 Size 508 B (508 bytes) MD5 11c409983e707cb4849da9631efa1651 SHA1 f6e93e062257442ff49d9959fbce1104f4b7ea27 Loading... | |||||
| 1d578201686e5fe9216a8cb200852b4b | DocumentWrite | 178 B | 2025-08-28 | 2025-08-28 | |
Introduced by DocumentWrite First Seen 2025-08-28 Last Seen 2025-08-28 Times Seen 1 Size 178 B (178 bytes) MD5 1d578201686e5fe9216a8cb200852b4b SHA1 c20352eb7e2d13e1a34450ec529ec9af8731653c Loading... | |||||
| 8b7e4ebbd173a3bd95b11b7b1be91cbc | DocumentWrite | 196 B | 2025-08-28 | 2025-08-28 | |
Introduced by DocumentWrite First Seen 2025-08-28 Last Seen 2025-08-28 Times Seen 1 Size 196 B (196 bytes) MD5 8b7e4ebbd173a3bd95b11b7b1be91cbc SHA1 35b2670f8a9dff379e52f832cac03d483a57f279 Loading... | |||||
| 23b75846bbc24e6dc8b62ede61e712dd | DocumentWrite | 171 B | 2025-08-28 | 2025-08-28 | |
Introduced by DocumentWrite First Seen 2025-08-28 Last Seen 2025-08-28 Times Seen 1 Size 171 B (171 bytes) MD5 23b75846bbc24e6dc8b62ede61e712dd SHA1 524fc6363afa739ba3928493a381e9ca2266708b Loading... | |||||
| 9b3da7ed8b4efee796ef41e43a5f9317 | DocumentWrite | 176 B | 2025-08-28 | 2025-08-28 | |
Introduced by DocumentWrite First Seen 2025-08-28 Last Seen 2025-08-28 Times Seen 1 Size 176 B (176 bytes) MD5 9b3da7ed8b4efee796ef41e43a5f9317 SHA1 a12b0aeb3b7281ec28c175e63aab29f243d6a0b8 Loading... | |||||
| 4e54cbd384ef72836879920cd5150d33 | DocumentWrite | 178 B | 2025-08-28 | 2025-08-28 | |
Introduced by DocumentWrite First Seen 2025-08-28 Last Seen 2025-08-28 Times Seen 1 Size 178 B (178 bytes) MD5 4e54cbd384ef72836879920cd5150d33 SHA1 10806c1268272f9c1518733e96d0089ba7eb8f3e Loading... | |||||
| f254b10465424b857aa18007e8e774e6 | DocumentWrite | 167 B | 2025-08-28 | 2025-08-28 | |
Introduced by DocumentWrite First Seen 2025-08-28 Last Seen 2025-08-28 Times Seen 1 Size 167 B (167 bytes) MD5 f254b10465424b857aa18007e8e774e6 SHA1 a5504a3b0a866ec367470686e7b21011b4343350 Loading... | |||||
| ae13911e8fa5feacbc3b0a19e8c7154c | DocumentWrite | 170 B | 2025-08-28 | 2025-08-28 | |
Introduced by DocumentWrite First Seen 2025-08-28 Last Seen 2025-08-28 Times Seen 1 Size 170 B (170 bytes) MD5 ae13911e8fa5feacbc3b0a19e8c7154c SHA1 5bc862d561af6afec27b0c02e5927cfb2b542ce7 Loading... | |||||
| 9f56187edc9f9db732361690d969486f | DocumentWrite | 176 B | 2025-08-28 | 2025-08-28 | |
Introduced by DocumentWrite First Seen 2025-08-28 Last Seen 2025-08-28 Times Seen 1 Size 176 B (176 bytes) MD5 9f56187edc9f9db732361690d969486f SHA1 4abe471b3e811b8e6c6318c3356523ddbbb3462a Loading... | |||||
| 6628f521596d3fbf17c42886ae237cd4 | DocumentWrite | 172 B | 2025-08-28 | 2025-08-28 | |
Introduced by DocumentWrite First Seen 2025-08-28 Last Seen 2025-08-28 Times Seen 1 Size 172 B (172 bytes) MD5 6628f521596d3fbf17c42886ae237cd4 SHA1 cfe6f25d527f1d02e8e577000bf2a97a4fec1035 Loading... | |||||
| 1b0e0d2c459f4e0a9b65e0d34e369a75 | DocumentWrite | 171 B | 2025-08-28 | 2025-08-28 | |
Introduced by DocumentWrite First Seen 2025-08-28 Last Seen 2025-08-28 Times Seen 1 Size 171 B (171 bytes) MD5 1b0e0d2c459f4e0a9b65e0d34e369a75 SHA1 d8463263e7de0cae90f6698e17e465c463f0cd8b Loading... | |||||
| 5a643c9db31005db6f5c6d83eb1e271b | DocumentWrite | 168 B | 2025-08-28 | 2025-08-28 | |
Introduced by DocumentWrite First Seen 2025-08-28 Last Seen 2025-08-28 Times Seen 1 Size 168 B (168 bytes) MD5 5a643c9db31005db6f5c6d83eb1e271b SHA1 578d262df9154c10f2f334d765820f00789c8a7f Loading... | |||||
| 8f82fbeced56dac16ad257266f587171 | DocumentWrite | 195 B | 2025-08-28 | 2025-08-28 | |
Introduced by DocumentWrite First Seen 2025-08-28 Last Seen 2025-08-28 Times Seen 1 Size 195 B (195 bytes) MD5 8f82fbeced56dac16ad257266f587171 SHA1 beaeea844c3d9a567bf3f4ae646c18888b1a2132 Loading... | |||||
| 15c8adc59fd8de81c1e7f262d72034d8 | DocumentWrite | 194 B | 2025-08-28 | 2025-08-28 | |
Introduced by DocumentWrite First Seen 2025-08-28 Last Seen 2025-08-28 Times Seen 1 Size 194 B (194 bytes) MD5 15c8adc59fd8de81c1e7f262d72034d8 SHA1 66a7b1c688674283cbfdd2cbca9e072238db1300 Loading... | |||||
| 8128691da2766368ca2d43297883ec62 | DocumentWrite | 173 B | 2025-08-28 | 2025-08-28 | |
Introduced by DocumentWrite First Seen 2025-08-28 Last Seen 2025-08-28 Times Seen 1 Size 173 B (173 bytes) MD5 8128691da2766368ca2d43297883ec62 SHA1 1b87f7f0288dcd876cbdef2192e4a5b7047ac119 Loading... | |||||
| 2f0fb48e6d9a2e33d655eb579eb3764c | DocumentWrite | 175 B | 2025-08-28 | 2025-08-28 | |
Introduced by DocumentWrite First Seen 2025-08-28 Last Seen 2025-08-28 Times Seen 1 Size 175 B (175 bytes) MD5 2f0fb48e6d9a2e33d655eb579eb3764c SHA1 e468a5ac8a5b45566fd0b3b8ff67c02525027767 Loading... | |||||
| 48bdf541fbc2085e29478f0247b239f6 | DocumentWrite | 175 B | 2025-08-28 | 2025-08-28 | |
Introduced by DocumentWrite First Seen 2025-08-28 Last Seen 2025-08-28 Times Seen 1 Size 175 B (175 bytes) MD5 48bdf541fbc2085e29478f0247b239f6 SHA1 caa8aef443ebcb331b0de3fc84ae2d305a398735 Loading... | |||||
| 8c1d816a5660326a1e8cccf967a40c35 | DocumentWrite | 168 B | 2025-08-28 | 2025-08-28 | |
Introduced by DocumentWrite First Seen 2025-08-28 Last Seen 2025-08-28 Times Seen 1 Size 168 B (168 bytes) MD5 8c1d816a5660326a1e8cccf967a40c35 SHA1 f25eb0a37f0854195fe9555047b18ccf8e3d543b Loading... | |||||
| ac3b58079dfc3b61fc463740e6252bb3 | DocumentWrite | 177 B | 2025-08-28 | 2025-08-28 | |
Introduced by DocumentWrite First Seen 2025-08-28 Last Seen 2025-08-28 Times Seen 1 Size 177 B (177 bytes) MD5 ac3b58079dfc3b61fc463740e6252bb3 SHA1 3cd8addc1d935b10baf8e19c26c5759f5f01ebd0 Loading... | |||||
| a757ec1f3893c27c01c14ad4ab03f616 | DocumentWrite | 108 B | 2025-08-28 | 2025-08-28 | |
Introduced by DocumentWrite First Seen 2025-08-28 Last Seen 2025-08-28 Times Seen 1 Size 108 B (108 bytes) MD5 a757ec1f3893c27c01c14ad4ab03f616 SHA1 ce957784686c5312bb5c743fb501d518348d6c42 Loading... | |||||
| b004ef1c566ce0c9b9ebe4e1895c9edb | DocumentWrite | 93 B | 2025-08-28 | 2025-08-28 | |
Introduced by DocumentWrite First Seen 2025-08-28 Last Seen 2025-08-28 Times Seen 1 Size 93 B (93 bytes) MD5 b004ef1c566ce0c9b9ebe4e1895c9edb SHA1 996e4d96ee7a81e7d58a607a72927def3157693f Loading... | |||||
| 81c23af49a735f0993af45ad9b6cb630 | DocumentWrite | 195 B | 2025-08-28 | 2025-08-28 | |
Introduced by DocumentWrite First Seen 2025-08-28 Last Seen 2025-08-28 Times Seen 1 Size 195 B (195 bytes) MD5 81c23af49a735f0993af45ad9b6cb630 SHA1 1cb02473c8d3b2aa19053f06b18313db61c0aea8 Loading... | |||||
| 98211ae94eede6c729693769370a4b50 | DocumentWrite | 194 B | 2025-08-28 | 2025-08-28 | |
Introduced by DocumentWrite First Seen 2025-08-28 Last Seen 2025-08-28 Times Seen 1 Size 194 B (194 bytes) MD5 98211ae94eede6c729693769370a4b50 SHA1 a9a6b4f2ec815f32dc2bd027951027dce9e16a8d Loading... | |||||
| 28c217f82128f212d4e7432e7f2a160b | DocumentWrite | 196 B | 2025-08-28 | 2025-08-28 | |
Introduced by DocumentWrite First Seen 2025-08-28 Last Seen 2025-08-28 Times Seen 1 Size 196 B (196 bytes) MD5 28c217f82128f212d4e7432e7f2a160b SHA1 c3a98be727cc85982f50725b60a05625f89e3f65 Loading... | |||||
| 8861b114b6a6526eda344ba3ce925145 | DocumentWrite | 177 B | 2025-08-28 | 2025-08-28 | |
Introduced by DocumentWrite First Seen 2025-08-28 Last Seen 2025-08-28 Times Seen 1 Size 177 B (177 bytes) MD5 8861b114b6a6526eda344ba3ce925145 SHA1 ed815f83343fbbb46b24f2886909e3d2d2ef6d51 Loading... | |||||
| 62f3979bb14eec04d9a43363fe698070 | DocumentWrite | 168 B | 2025-08-28 | 2025-08-28 | |
Introduced by DocumentWrite First Seen 2025-08-28 Last Seen 2025-08-28 Times Seen 1 Size 168 B (168 bytes) MD5 62f3979bb14eec04d9a43363fe698070 SHA1 d0529c935f9650195f54469a6be7adece00a47e9 Loading... | |||||
| ff7d67db2035c6d733c61a1b913ca880 | DocumentWrite | 177 B | 2025-08-28 | 2025-08-28 | |
Introduced by DocumentWrite First Seen 2025-08-28 Last Seen 2025-08-28 Times Seen 1 Size 177 B (177 bytes) MD5 ff7d67db2035c6d733c61a1b913ca880 SHA1 cd12cf29783339f7413fca24aae9b7c49571cb6c Loading... | |||||
| bb58eafe3c9f719396e7f7baf9740bd9 | DocumentWrite | 192 B | 2025-08-28 | 2025-08-28 | |
Introduced by DocumentWrite First Seen 2025-08-28 Last Seen 2025-08-28 Times Seen 1 Size 192 B (192 bytes) MD5 bb58eafe3c9f719396e7f7baf9740bd9 SHA1 70777522582d39b4cd6f92444ad546b28610972d Loading... | |||||
| 6cc49e79b2edb49bcde8b657bd5357f9 | DocumentWrite | 170 B | 2025-08-28 | 2025-08-28 | |
Introduced by DocumentWrite First Seen 2025-08-28 Last Seen 2025-08-28 Times Seen 1 Size 170 B (170 bytes) MD5 6cc49e79b2edb49bcde8b657bd5357f9 SHA1 0864d2e0c940f5c0cd6b964a9ffa80f4f658aeef Loading... | |||||
| 9c86cec50bfa723e3db81be2ced53237 | DocumentWrite | 175 B | 2025-08-28 | 2025-08-28 | |
Introduced by DocumentWrite First Seen 2025-08-28 Last Seen 2025-08-28 Times Seen 1 Size 175 B (175 bytes) MD5 9c86cec50bfa723e3db81be2ced53237 SHA1 1bd9580eeed019121ca41b0bbeef18d056cc4216 Loading... | |||||
| 38c9d377b51ded5eddda6a1952fb7b8a | DocumentWrite | 177 B | 2025-08-28 | 2025-08-28 | |
Introduced by DocumentWrite First Seen 2025-08-28 Last Seen 2025-08-28 Times Seen 1 Size 177 B (177 bytes) MD5 38c9d377b51ded5eddda6a1952fb7b8a SHA1 5d390469e7fa727f2a2ea6dfdd19ed5c6f234755 Loading... | |||||
| 1d8342f60a7cd20a237b3ecc512280f3 | DocumentWrite | 170 B | 2025-08-28 | 2025-08-28 | |
Introduced by DocumentWrite First Seen 2025-08-28 Last Seen 2025-08-28 Times Seen 1 Size 170 B (170 bytes) MD5 1d8342f60a7cd20a237b3ecc512280f3 SHA1 54a8184360b0d426c8a514c603f0b55a353c77c2 Loading... | |||||
| 68801a4bfd3f5cdf146c526963dd7b5d | DocumentWrite | 167 B | 2025-08-28 | 2025-08-28 | |
Introduced by DocumentWrite First Seen 2025-08-28 Last Seen 2025-08-28 Times Seen 1 Size 167 B (167 bytes) MD5 68801a4bfd3f5cdf146c526963dd7b5d SHA1 eb67efb73a33960156c4b56f14ac86e7d6d5453c Loading... | |||||
| 0a7012c70a4d60d708caddb4640d0ffa | DocumentWrite | 175 B | 2025-08-28 | 2025-08-28 | |
Introduced by DocumentWrite First Seen 2025-08-28 Last Seen 2025-08-28 Times Seen 1 Size 175 B (175 bytes) MD5 0a7012c70a4d60d708caddb4640d0ffa SHA1 839c5dc7aa0bae277949dca037ed2415473ca568 Loading... | |||||
| 9f773e4b2b9fdc82fce8c4b4b8ce8368 | DocumentWrite | 196 B | 2025-08-28 | 2025-08-28 | |
Introduced by DocumentWrite First Seen 2025-08-28 Last Seen 2025-08-28 Times Seen 1 Size 196 B (196 bytes) MD5 9f773e4b2b9fdc82fce8c4b4b8ce8368 SHA1 2ef886fe787a4004a53ec27c164accb56882741d Loading... | |||||
| 598227a9766bed9933e41654f734b27d | DocumentWrite | 167 B | 2025-08-28 | 2025-08-28 | |
Introduced by DocumentWrite First Seen 2025-08-28 Last Seen 2025-08-28 Times Seen 1 Size 167 B (167 bytes) MD5 598227a9766bed9933e41654f734b27d SHA1 4c2ecb6112003b88b5831bacc3165ffc39b2843b Loading... | |||||
| 948c03caa2951e08c9c62161602e3a87 | DocumentWrite | 173 B | 2025-08-28 | 2025-08-28 | |
Introduced by DocumentWrite First Seen 2025-08-28 Last Seen 2025-08-28 Times Seen 1 Size 173 B (173 bytes) MD5 948c03caa2951e08c9c62161602e3a87 SHA1 858a9ced59cac71dc4ea8fb7393e657ca5dda699 Loading... | |||||
| fb43c69f8ec3dd948aaf18fbdeb57d92 | DocumentWrite | 174 B | 2025-08-28 | 2025-08-28 | |
Introduced by DocumentWrite First Seen 2025-08-28 Last Seen 2025-08-28 Times Seen 1 Size 174 B (174 bytes) MD5 fb43c69f8ec3dd948aaf18fbdeb57d92 SHA1 6b95a4da33c4c0bb55f19746cdb746c436d4250b Loading... | |||||
| b845311f8fd2869e10aea076e5e96312 | DocumentWrite | 192 B | 2025-08-28 | 2025-08-28 | |
Introduced by DocumentWrite First Seen 2025-08-28 Last Seen 2025-08-28 Times Seen 1 Size 192 B (192 bytes) MD5 b845311f8fd2869e10aea076e5e96312 SHA1 f0bae03eb687de8ec3ed5266cb6ccf40bc3bc809 Loading... | |||||
| 65608ab1bde30a45b078b1fa23c9b2bd | DocumentWrite | 169 B | 2025-08-28 | 2025-08-28 | |
Introduced by DocumentWrite First Seen 2025-08-28 Last Seen 2025-08-28 Times Seen 1 Size 169 B (169 bytes) MD5 65608ab1bde30a45b078b1fa23c9b2bd SHA1 6181cfc38cf16ffb845deae14d479fd56402db71 Loading... | |||||
| 1c55fd39717dd9079d5c228bf30cddd9 | DocumentWrite | 100 B | 2025-08-28 | 2025-08-28 | |
Introduced by DocumentWrite First Seen 2025-08-28 Last Seen 2025-08-28 Times Seen 1 Size 100 B (100 bytes) MD5 1c55fd39717dd9079d5c228bf30cddd9 SHA1 e2dbe484d2048470ce7fa469dc042ce4b8900e32 Loading... | |||||
| 17dbbeff813687eebf9f10caedd96f39 | DocumentWrite | 172 B | 2025-08-28 | 2025-08-28 | |
Introduced by DocumentWrite First Seen 2025-08-28 Last Seen 2025-08-28 Times Seen 1 Size 172 B (172 bytes) MD5 17dbbeff813687eebf9f10caedd96f39 SHA1 a1cf417498ae1f1f7fb869aa5c0776eea177a683 Loading... | |||||
| 39af851c4672ecd952667bcd20122afa | DocumentWrite | 170 B | 2025-08-28 | 2025-08-28 | |
Introduced by DocumentWrite First Seen 2025-08-28 Last Seen 2025-08-28 Times Seen 1 Size 170 B (170 bytes) MD5 39af851c4672ecd952667bcd20122afa SHA1 3470e4ae44fb30bc240ccc15eec0a7e2905d18cb Loading... | |||||
| 4ce821bcd94ca20d1e6a1614d4d1b15c | DocumentWrite | 175 B | 2025-08-28 | 2025-08-28 | |
Introduced by DocumentWrite First Seen 2025-08-28 Last Seen 2025-08-28 Times Seen 1 Size 175 B (175 bytes) MD5 4ce821bcd94ca20d1e6a1614d4d1b15c SHA1 5ea0934b6c1b32ae540ffe5e6b487d72c8a1c987 Loading... | |||||
HTTP Transactions (113)
| URL | IP | Response | Size |
|---|





