Report Overview
Visitedpublic
2026-03-24 22:10:53
Tags
Submit Tags
URL
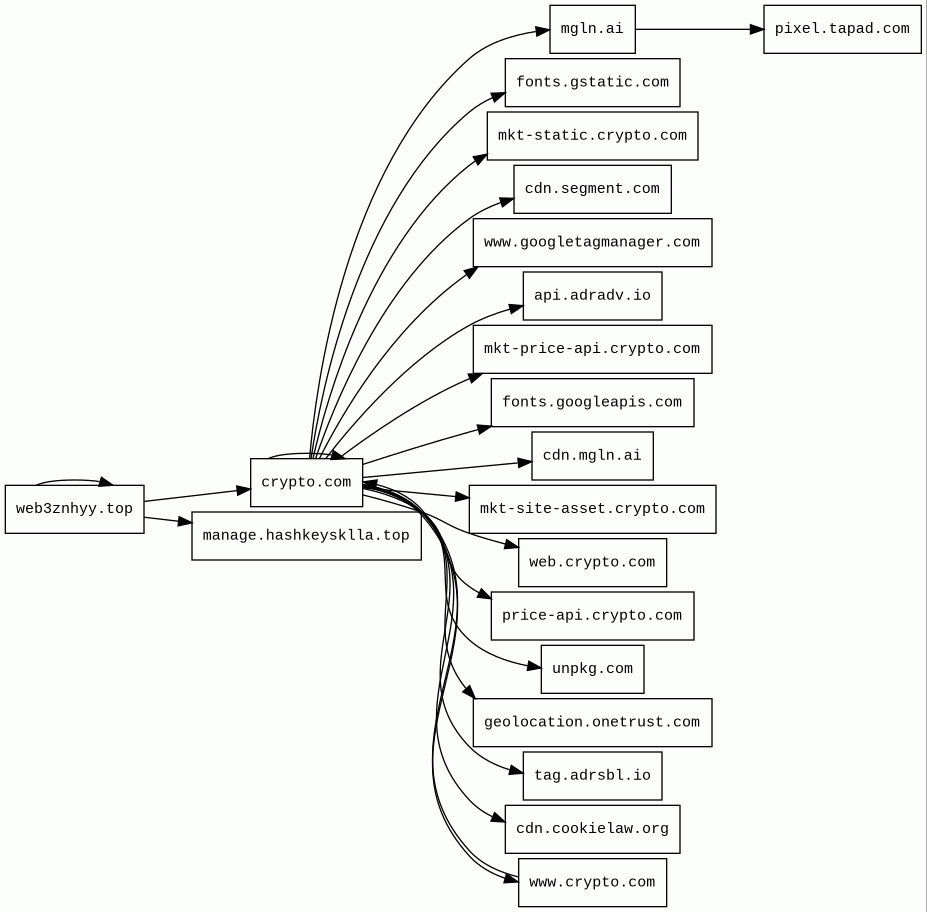
web3znhyy.top
Finishing URL
crypto.com/en-no/onchain
IP / ASN

172.67.152.77
Title
Crypto.com Onchain: A Self-custodial Wallet from Crypto.com
Detections
urlquery
0
Network Intrusion Detection
0
Threat Detection Systems
2
Host Summary
| Host | Rank | Registered | First Seen | Last Seen | Sent | Received | IP | Fingerprints |
|---|---|---|---|---|---|---|---|---|
www.googletagmanager.com | 283 | 2011-11-11 | 2012-10-04 | 2026-03-22 | 442 B | 636 B | ![]() 142.251.143.136 | |
cdn.mgln.ai | 153293 | 2021-01-05 | 2023-01-15 | 2026-03-24 | 407 B | 5.5 kB | ![]() 104.26.3.180 | |
mgln.ai | 21160 | 2021-01-05 | 2021-01-12 | 2026-03-20 | 2.3 kB | 6.7 kB | ![]() 104.26.3.180 | |
web.crypto.com | 111162 | 1993-05-06 | 2024-11-06 | 2026-03-19 | 4.2 kB | 3.2 kB | ![]() 104.19.222.17 | |
price-api.crypto.com | 1579240 | 1993-05-06 | 2021-07-26 | 2026-03-18 | 2.7 kB | 11 MB | ![]() 104.19.223.17 | |
unpkg.com 1 alert(s) on this Host | 1093 | 2016-01-06 | 2016-01-07 | 2026-03-22 | 467 B | 2.2 MB | ![]() 104.18.0.22 | ![]() |
geolocation.onetrust.com | 4022 | 2004-01-12 | 2018-02-07 | 2026-03-23 | 477 B | 461 B | ![]() 104.18.32.137 | |
www.crypto.com | 757167 | 1993-05-06 | 2012-09-05 | 2026-03-19 | 695 B | 671 kB | ![]() 104.19.222.17 | |
api.adradv.io | unknown | 2025-12-13 | 2025-12-25 | 2026-03-20 | 563 B | 426 B | ![]() 52.4.155.188 | |
cdn.segment.com | 9348 | 1998-07-06 | 2014-04-11 | 2026-03-18 | 1.4 kB | 54 kB | ![]() 3.167.6.134 | |
mkt-static.crypto.com | unknown | 1993-05-06 | 2025-09-26 | 2026-03-19 | 11 kB | 750 kB | ![]() 104.19.222.17 | |
mkt-site-asset.crypto.com | 3700676 | 1993-05-06 | 2024-07-29 | 2026-03-19 | 5.8 kB | 18 kB | ![]() 104.19.222.17 | |
cdn.cookielaw.org | 2972 | 2011-06-20 | 2013-12-28 | 2026-03-23 | 4.7 kB | 800 kB | ![]() 104.18.86.42 | |
fonts.gstatic.com | unknown | 2008-02-11 | 2014-04-02 | 2026-03-22 | 533 B | 74 kB | ![]() 172.217.20.163 | |
mkt-price-api.crypto.com | unknown | 1993-05-06 | 2025-11-03 | 2026-03-19 | 458 B | 1.1 kB | ![]() 104.19.223.17 | |
web3znhyy.top 8 alert(s) on this Host | unknown | 2026-01-23 | 2026-03-24 | 2026-03-24 | 3.9 kB | 4.6 MB | ![]() 104.21.12.121 | |
tag.adrsbl.io | 1443297 | 2023-05-29 | 2024-02-13 | 2026-03-20 | 3.2 kB | 30 kB | ![]() 100.55.226.206 | |
manage.hashkeysklla.top | unknown | 2026-01-05 | 2026-03-24 | 2026-03-24 | 1.1 kB | 6.3 kB | ![]() 172.67.157.234 | |
fonts.googleapis.com | 313 | 2005-01-25 | 2012-05-23 | 2026-03-22 | 499 B | 5.6 kB | ![]() 142.251.38.106 | |
crypto.com | 5755 | 1993-05-06 | 2013-05-08 | 2026-03-18 | 42 kB | 7.1 MB | ![]() 104.19.222.17 | ![]() |
Cloudflare (CDN)
Cloudflare is a web-infrastructure and website-security company, providing content-delivery-network services, DDoS mitigation, Internet security, and distributed domain-name-server services.Amazon Web Services (PaaS)
Amazon Web Services (AWS) is a comprehensive cloud services platform offering compute power, database storage, content delivery and other functionality.Cloudflare Bot Management (Security)
Cloudflare bot management solution identifies and mitigates automated traffic to protect websites from bad bots.Fly.io (PaaS)
Fly is a platform for running full stack apps and databases.Amazon S3 (CDN)
Amazon S3 or Amazon Simple Storage Service is a service offered by Amazon Web Services (AWS) that provides object storage through a web service interface.Amazon CloudFront (CDN)
Amazon CloudFront is a fast content delivery network (CDN) service that securely delivers data, videos, applications, and APIs to customers globally with low latency, high transfer speeds.Node.js (Programming languages)
Node.js is an open-source, cross-platform, JavaScript runtime environment that executes JavaScript code outside a web browser.React (JavaScript frameworks)
React is an open-source JavaScript library for building user interfaces or UI components.Webpack (Miscellaneous)
Webpack is an open-source JavaScript module bundler.Next.js (JavaScript frameworks, Web frameworks)
Next.js is a React framework for developing single page Javascript applications.C3.js (JavaScript libraries)
D3 based reusable chart libraryRelated reports
Threat Detection Systems
| Detection System | Indicator | Verdict | Alert |
|---|---|---|---|
| Private YARA rules | unpkg.com/@splinetool/viewer@1.10.48/build/spline-viewer.js | audit | Hunting_JS_WebAssembly |
| DNS4EU | web3znhyy.top | malicious | Sinkholed |
JavaScript (67)
No JavaScripts
HTTP Transactions (120)
| URL | IP | Response | Size |
|---|


