Report Overview
Visitedpublic
2026-01-25 06:09:06
Tags
Submit Tags
URL
traffic2archive.github.io/ultimate-seo-backlink-generator/semantic-topical-backlink-relevance-scanner.html?https%3A%2F%2Ftraffic2archive.github.io%2Fultimate-seo-backlink-generator%2Fseo-backlink-generator-with-bulk-upload-support.html
Finishing URL
traffic2archive.github.io/ultimate-seo-backlink-generator/semantic-topical-backlink-relevance-scanner.html?https://traffic2archive.github.io/ultimate-seo-backlink-generator/seo-backlink-generator-with-bulk-upload-support.html
IP / ASN

185.199.110.153
Title
Viral Free Backlink Maker Generator Builder – Online SEO Tool for Explosive Traffic, Instant Indexing & YouTube Backlinks (IFrame/Popup/Tab/Ping)
Detections
urlquery
0
Network Intrusion Detection
2
Threat Detection Systems
0
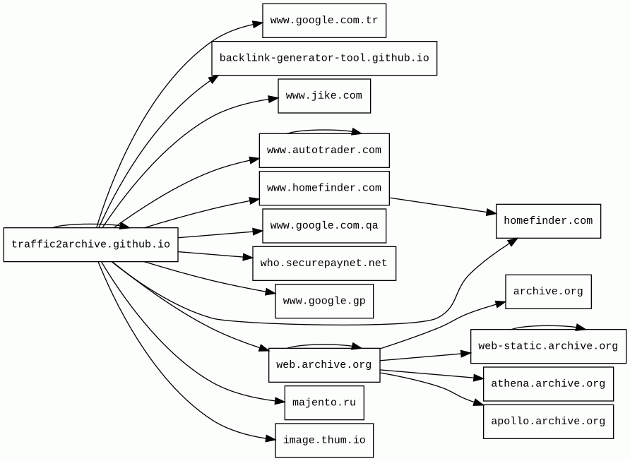
Host Summary
| Host | Rank | Registered | First Seen | Last Seen | Sent | Received | IP | Fingerprints |
|---|---|---|---|---|---|---|---|---|
backlink-generator-tool.github.io | unknown | 2013-03-08 | 2025-10-09 | 2026-01-21 | 3.0 kB | 336 kB | ![]() 185.199.110.153 | |
image.thum.io | 1742320 | 2016-02-04 | 2017-02-03 | 2026-01-21 | 574 B | 1.8 kB | ![]() 34.202.182.215 | |
archive.org | 184 | 1995-12-14 | 2013-04-16 | 2026-01-18 | 3.2 kB | 1.3 MB | ![]() 207.241.224.2 | |
www.autotrader.com | 27363 | 1995-05-15 | 2012-05-31 | 2026-01-21 | 2.5 kB | 591 kB | ![]() 23.36.77.242 | |
homefinder.com | 170360 | 1995-03-03 | 2013-05-18 | 2021-01-28 | 1.1 kB | 1.4 kB | ![]() 108.157.229.6 | |
www.homefinder.com | unknown | unknown | 2012-08-02 | 2023-01-02 | 567 B | 395 B | ![]() 108.157.229.88 | |
www.jike.com | unknown | 2001-07-12 | 2025-12-19 | 2026-01-22 | 563 B | 0 B | ![]() 0.0.0.0 | |
web-static.archive.org | 450591 | 1995-12-14 | 2023-10-16 | 2026-01-19 | 3.3 kB | 126 kB | ![]() 207.241.237.2 | |
athena.archive.org | 261917 | 1995-12-14 | 2024-05-08 | 2026-01-24 | 1.2 kB | 760 B | ![]() 207.241.225.195 | |
majento.ru | 1566365 | 2011-12-16 | 2014-03-23 | 2026-01-23 | 594 B | 611 B | ![]() 91.201.41.88 | |
www.google.com.qa | 169750 | unknown | 2012-08-17 | 2026-01-22 | 656 B | 1.6 kB | ![]() 142.250.178.99 | |
traffic2archive.github.io | unknown | 2013-03-08 | 2026-01-03 | 2026-01-21 | 1.5 kB | 31 kB | ![]() 185.199.110.153 | |
www.google.gp | 198169 | unknown | 2013-04-25 | 2026-01-22 | 652 B | 1.3 kB | ![]() 142.250.178.35 | |
web.archive.org | 285 | 1995-12-14 | 2012-05-30 | 2026-01-21 | 2.2 kB | 155 kB | ![]() 207.241.237.3 | |
apollo.archive.org | 369557 | 1995-12-14 | 2025-04-10 | 2026-01-21 | 435 B | 219 B | ![]() 207.241.224.2 | |
who.securepaynet.net | unknown | 2001-06-15 | 2025-12-19 | 2026-01-23 | 693 B | 0 B | ![]() 0.0.0.0 | |
www.google.com.tr | 23503 | 2001-08-23 | 2012-05-22 | 2026-01-22 | 656 B | 1.6 kB | ![]() 142.250.178.99 |
GitHub Pages (PaaS)
GitHub Pages is a static site hosting service.Varnish (Caching)
Varnish is a reverse caching proxy.Fastly (CDN)
Fastly is a cloud computing services provider. Fastly's cloud platform provides a content delivery network, Internet security services, load balancing, and video & streaming services.Nginx:1.24.0 (Web servers, Reverse proxies)
Nginx is a web server that can also be used as a reverse proxy, load balancer, mail proxy and HTTP cache.Nginx:1.28.0 (Web servers, Reverse proxies)
Nginx is a web server that can also be used as a reverse proxy, load balancer, mail proxy and HTTP cache.Express (Web frameworks, Web servers)
Express is a web application framework for Node.js, released as free and open-source software under the MIT License. It is designed for building web applications and APIs.Node.js (Programming languages)
Node.js is an open-source, cross-platform, JavaScript runtime environment that executes JavaScript code outside a web browser.Akamai (CDN)
Akamai is global content delivery network (CDN) services provider for media and software delivery, and cloud security solutions.Amazon Web Services (PaaS)
Amazon Web Services (AWS) is a comprehensive cloud services platform offering compute power, database storage, content delivery and other functionality.Amazon CloudFront (CDN)
Amazon CloudFront is a fast content delivery network (CDN) service that securely delivers data, videos, applications, and APIs to customers globally with low latency, high transfer speeds.Webpack (Miscellaneous)
Webpack is an open-source JavaScript module bundler.React (JavaScript frameworks)
React is an open-source JavaScript library for building user interfaces or UI components.Next.js (JavaScript frameworks, Web frameworks)
Next.js is a React framework for developing single page Javascript applications.Amazon S3 (CDN)
Amazon S3 or Amazon Simple Storage Service is a service offered by Amazon Web Services (AWS) that provides object storage through a web service interface.Nginx (Web servers, Reverse proxies)
Nginx is a web server that can also be used as a reverse proxy, load balancer, mail proxy and HTTP cache.PHP (Programming languages)
PHP is a general-purpose scripting language used for web development.Google Web Server (Web servers)
Related reports
Network Intrusion Detection Systems
Suricata /w Emerging Threats Pro
| Timestamp | Severity | Source IP | Destination IP | Alert |
|---|---|---|---|---|
| low | Client IP | ![]() 34.202.182.215 | ET INFO Observed Commonly Actor Abused Domain (image .thum .io in TLS SNI) | |
| medium | ![]() 184.168.47.203 | Client IP | ET INFO TLS Handshake Failure |
Threat Detection Systems
No alerts detected
JavaScript (3)
No JavaScripts
HTTP Transactions (43)
| URL | IP | Response | Size |
|---|


