Report Overview
Visitedpublic
2023-11-27 11:08:57
Tags
Submit Tags
URL
www.cyclemart.co.uk/electric-bikes/brands/bergamont/bergamont-e-horizon-fs-expert-en/
Finishing URL
www.cyclemart.co.uk/electric-bikes/brands/bergamont/bergamont-e-horizon-fs-expert-en/
IP / ASN

217.199.160.234
Title
BERGAMONT E-HORIZON FS EXPERT
Detections
urlquery
0
Network Intrusion Detection
0
Threat Detection Systems
0
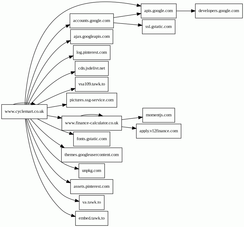
Host Summary
| Host | Rank | Registered | First Seen | Last Seen | Sent | Received | IP | Fingerprints |
|---|---|---|---|---|---|---|---|---|
assets.pinterest.com | 2560 | 2009-11-26 | 2012-05-21 17:53:26 | 2023-11-26 05:21:37 | 1.4 kB | 21 kB | ![]() 2.18.172.195 | |
momentjs.com | 31773 | 2011-10-14 | 2016-10-20 21:26:29 | 2023-11-23 14:37:55 | 444 B | 106 kB | ![]() 104.16.153.25 | |
ssl.gstatic.com | unknown | 2008-02-11 | 2012-05-23 08:57:57 | 2023-11-27 11:09:06 | 446 B | 6.1 kB | ![]() 142.250.74.131 | |
cdn.jsdelivr.net | 439 | 2012-05-16 | 2012-09-30 02:15:09 | 2023-11-27 05:09:30 | 444 B | 42 kB | ![]() 151.101.1.229 | |
www.finance-calculator.co.uk | unknown | unknown | No data | No data | 5.6 kB | 384 kB | ![]() 83.223.113.82 | |
ocsp.r2m03.amazontrust.com | unknown | 2007-05-11 | 2023-02-21 01:06:24 | 2023-11-27 08:01:03 | 350 B | 863 B | ![]() 54.230.218.11 | |
fonts.gstatic.com | unknown | 2008-02-11 | 2014-09-09 02:40:21 | 2023-11-27 07:14:04 | 1.1 kB | 38 kB | ![]() 142.250.74.3 | |
unpkg.com | 11693 | 2016-01-06 | 2016-01-08 00:26:01 | 2023-11-27 08:26:35 | 1.9 kB | 48 kB | ![]() 104.16.123.175 | |
embed.tawk.to | 8650 | unknown | 2014-03-19 22:03:49 | 2023-11-26 08:45:58 | 9.5 kB | 958 kB | ![]() 172.67.38.66 | |
accounts.google.com | 81 | 1997-09-15 | 2016-03-20 13:44:49 | 2023-11-27 07:58:44 | 732 B | 1.3 kB | ![]() 216.58.211.13 | |
log.pinterest.com | 3464 | 2009-11-26 | 2014-02-24 22:34:32 | 2023-11-26 18:20:54 | 729 B | 557 B | ![]() 151.101.64.84 | |
vsa109.tawk.to | unknown | unknown | 2020-06-19 07:03:09 | 2023-11-18 05:14:02 | 2.2 kB | 832 B | ![]() 172.67.38.66 | |
va.tawk.to | 8297 | unknown | 2017-01-30 05:20:46 | 2023-11-27 10:27:28 | 2.6 kB | 6.4 kB | ![]() 172.67.38.66 | |
themes.googleusercontent.com | 9661 | 2008-11-17 | 2012-05-24 09:24:02 | 2023-11-26 10:58:25 | 2.3 kB | 398 kB | ![]() 142.250.74.129 | |
apis.google.com | 105 | 1997-09-15 | 2013-05-06 22:20:21 | 2023-11-27 05:14:01 | 3.5 kB | 148 kB | ![]() 142.250.74.142 | |
apply.v12finance.com | 347615 | 2003-05-22 | 2014-03-10 01:12:17 | 2023-11-10 02:28:28 | 514 B | 1.3 kB | ![]() 0.0.0.0 | |
pictures.ssg-service.com | 998923 | unknown | No data | No data | 520 B | 328 B | ![]() 54.230.111.107 | |
www.cyclemart.co.uk | unknown | unknown | No data | No data | 14 kB | 1.3 MB | ![]() 217.199.160.234 | |
ajax.googleapis.com | 12905 | 2005-01-25 | 2013-08-16 11:51:31 | 2023-11-27 07:45:33 | 898 B | 99 kB | ![]() 142.250.74.74 |
Related reports
Threat Detection Systems
Public InfoSec YARA rules
No alerts detected
OpenPhish
No alerts detected
PhishTank
No alerts detected
mnemonic secure dns
No alerts detected
Quad9 DNS
No alerts detected
ThreatFox
No alerts detected
JavaScript (69)
No JavaScripts
HTTP Transactions (91)
| URL | IP | Response | Size |
|---|


